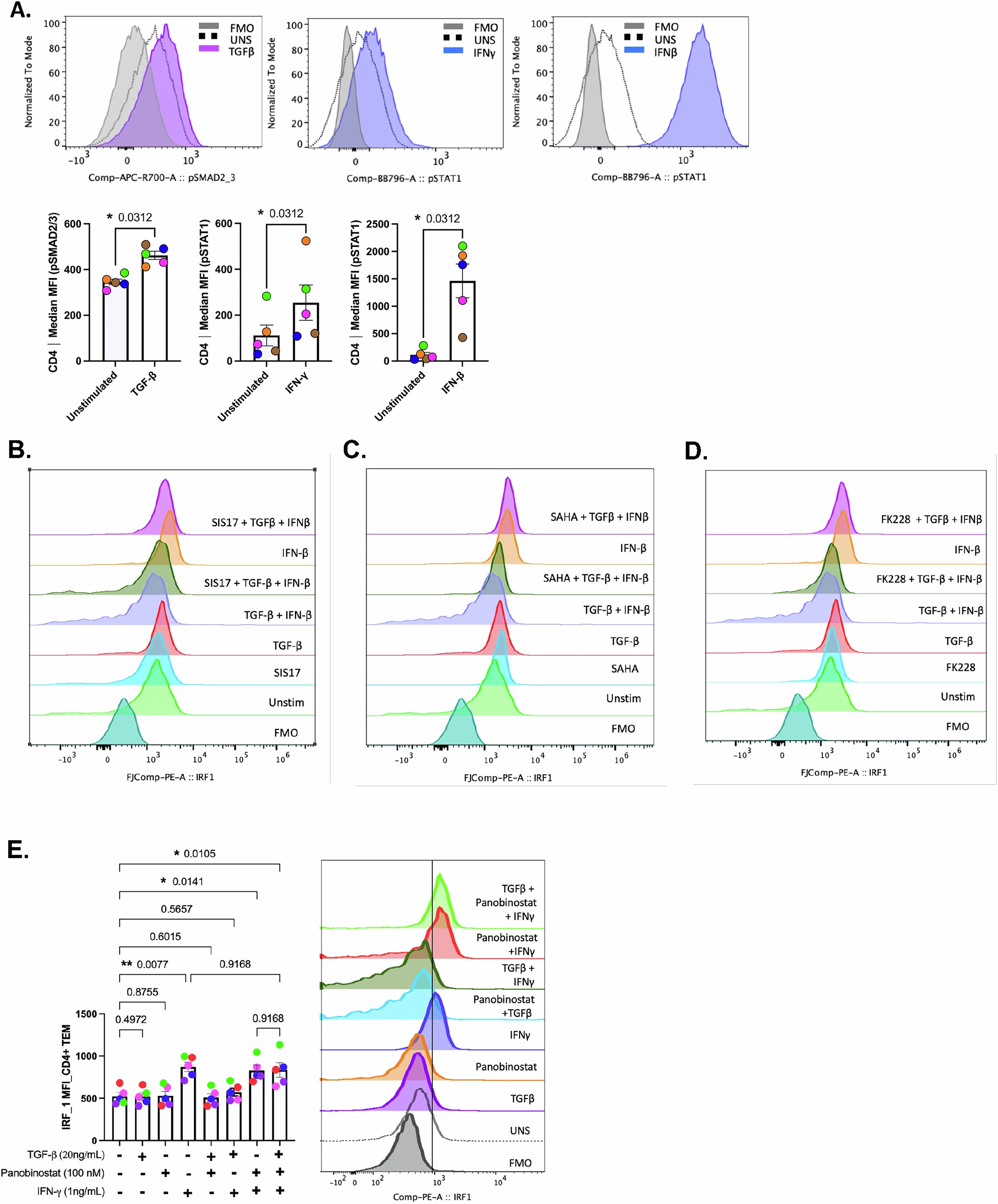
Extended Data Fig. 6: HDACi unleash antiviral responses.
From: TGF-β mediates epigenetic control of innate antiviral responses and SIV reservoir size

A. Cytograms (top panels) and bar graphs (bottom panels) representing the expression of pSMAD2/3 post-TGF-β stimulation, and pSTAT1 post- IFN-γ or IFN-β stimulation, respectively. FMO (gray), UNS (dotted lines), TGF-β (purple), and IFN-γ and IFN-β-stimulated (blue). Statistical significance was assessed using a two-tailed paired t-test. Error bars represent mean ± SEM, with each dot representing an individual healthy donor (n = 5). B-D. Cytograms representing the expression of IRF1 post-stimulation in various conditions in combination with IFN-β, TGF-β, anti-TGF-β and under various HDAC inhibitors (SIS17, SAHA, and PK228 (Romidepsin)). Statistical significance was assessed using a two-sided paired Wilcoxon signed-rank test. *P < 0.05. Error bars represent mean ± SEM. with each dot representing an individual healthy donor (n = 5). E. Bar graphs (left panel) and cytograms (right panel) representing the expression of IRF1 post-stimulation in various conditions in combination with IFN-γ. Error bars represent mean ± SEM. with each dot representing an individual healthy donor (n = 5). Statistical significance was assessed using the Friedman test followed by uncorrected Dunn’s multiple-comparisons test. * P < 0.05, ** P < 0.005, *** P < 0.0005, **** P < 0.0001. IFN: interferon; ISGs: interferon-stimulated genes. Error bars represent mean ± SEM. n = 5.