Extended Data Fig. 7: Single-cell multiome gene expression and ATAC-Seq.
From: TGF-β mediates epigenetic control of innate antiviral responses and SIV reservoir size

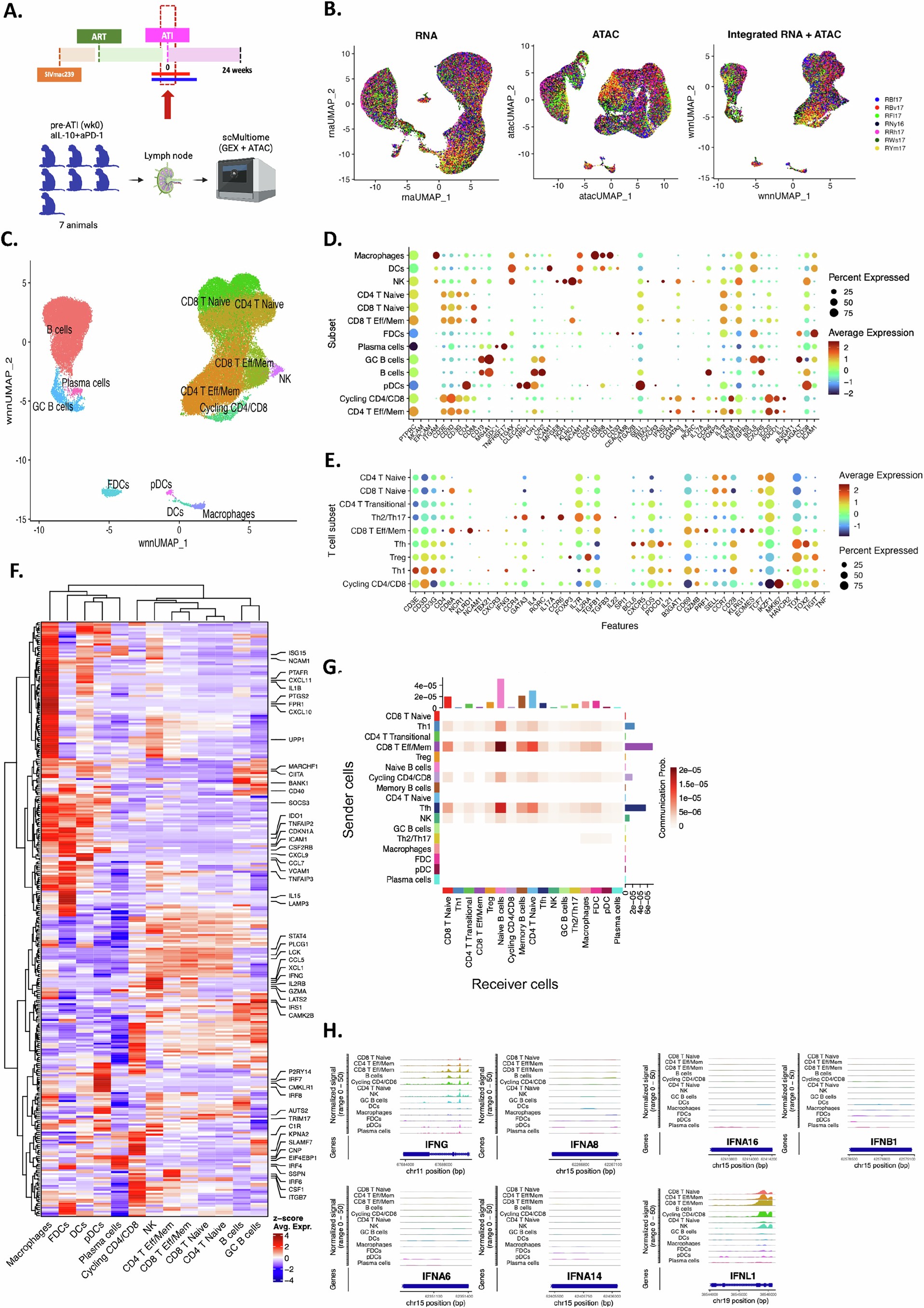
A. Experimental design. LNMC samples obtained pre-ATI from 7 combo-treated RMs were selected for single-cell GEX and quantification of chromatin accessibility (single-cell ATAC-Seq) using the 10X Genomics Multiome protocol. Created in BioRender. Sekaly, R. (2026) https://BioRender.com/1u26ix1. B. UMAP dimensional reduction based on gene expression (RNA-Seq, left panel), chromatin accessibility (ATAC-Seq, middle panel) and integrated RNA-Seq and ATAC-Seq data (right panel) using the WNN method. Colors represent cells derived from different RMs that were included in the analysis. There is no visible evidence of batch effects associated with sample origin. C. UMAP plot showing cluster-based manual cell type annotation based on key marker genes. D. Average relative expression levels of marker genes in all major clusters of myeloid cells, B lymphocytes and T lymphocytes. Average expression levels range from low (blue) to high (red). The frequency of cells expressing the gene in each cell type is represented by circle size. E. Average relative expression levels of marker genes in T lymphocyte subsets. Average expression levels range from low (blue) to high (red). The frequency of cells expressing the gene in each cell type is represented by circle size. F. Heatmap showing the average expression of IFN-related DEGs in major myeloid and lymphoid cell types. The top 5 genes with the highest FC per cell type are indicated. DEGs were identified based on the two-sided Wilcoxon rank-sum test, logfFC threshold = 0.1, minimum percentage of cells in the clusters = 1% and adjusted p value (FDR) < 0.05. IFN-related genes were obtained from the Interferon Alpha Beta Signaling, Interferon Gamma Signaling, and Interferon Signaling gene sets (ReactomeDB), Interferon Type I Signaling Pathways, Type III Interferon Signaling and Type II Interferon Signaling IFN gene sets (WikiPathways), and Interferon Alpha Response and Interferon Gamma Response gene sets (MSigDB Hallmark). G. Cell-cell communication analysis of type-II IFN inferred by CellChat. The heatmap depicts the probability of communication between pairs of cells based on ligand/receptor expression. The left side bar indicates source cells, while the bottom bar indicates cell types that express the IFN-γ-receptor. H. Coverage plots representation of chromatin accessibility of IFN genes in major myeloid and lymphoid cell subtypes isolated from LNMCs of combo-treated RMs. Normalized peak accessibility varies from 0 (minimum) to 50 (maximum). All IFN genes with detected peaks are represented. DEGs: differentially expressed genes; FC: fold change; FDR: false discovery rate; IFN: interferon; LNMCs: lymph node mononuclear cells; RMs: Rhesus macaques; UMAP: uniform manifold approximation and projection; WNN: weighted-nearest neighbor. CA-vDNAhi: RBf17, RFl17, Rym17; CA-vDNAlo: RBv17, RNy16, RWs17, RRh17.