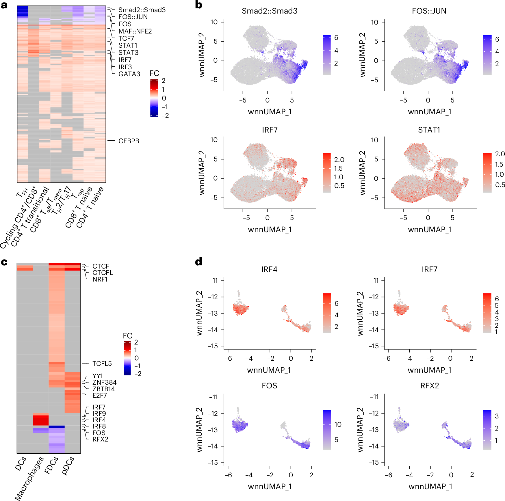
Fig. 5: Greater chromatin accessibility of IFN-associated transcription factors (STAT/IRF) binding sites and closed chromatin state of AP-1 family transcription factors binding sites pre-ATI is associated with lower CA-vDNA levels post-ATI.
From: TGF-β mediates epigenetic control of innate antiviral responses and SIV reservoir size

a, Average difference of TFs motif chromatin accessibility (motif activity scores), in CD4+ and CD8+ T cell subsets from LNMCs isolated from CA-vDNAlo RMs versus CA-vDNAhi combo-treated RMs pre-ATI. TFs from the STAT, IRF and AP-1 families are indicated by arrows. Differentially active motifs were identified by performing a two-sided Wilcoxon rank-sum test on the average differences of scaled TFs motif activity by cell subset and group. Only motifs with an FDR-adjusted P < 0.05 in at least two cell subsets are shown. b, UMAP representation of chromatin accessibility of motif-binding sites for SMAD2/3 and FOS/JUN and IRF7 and STAT1 in T cells subsets from CA-vDNAlo RMs pre-ATI. Lower levels of chromatin accessibility (SMAD2 and FOS/JUN) are in blue and higher levels of accessibility (IRF7 and STAT1) are in red. Cells from all RMs are represented. c, Average differences in TFs activity scores in myeloid cells and FDCs from LNMCs from CA-vDNAlo RMs versus CA-vDNAhi combo-treated RMs pre-ATI. TFs motif activity was calculated and compared between groups as described for the T cell subsets (a). The top five TFs per subset based on highest absolute fold change are indicated by arrows. d, UMAP representation of chromatin accessibility of motif-binding sites for IRF4, IRF7, FIS and RFX2 in myeloid cells and FDCs from combo-treated CA-vDNAlo RMs pre-ATI. Lower levels of chromatin accessibility are in blue and higher levels of accessibility are in red. Cells from all RMs are represented. n = 7 combo-treated RMs for all the figures in the panel.