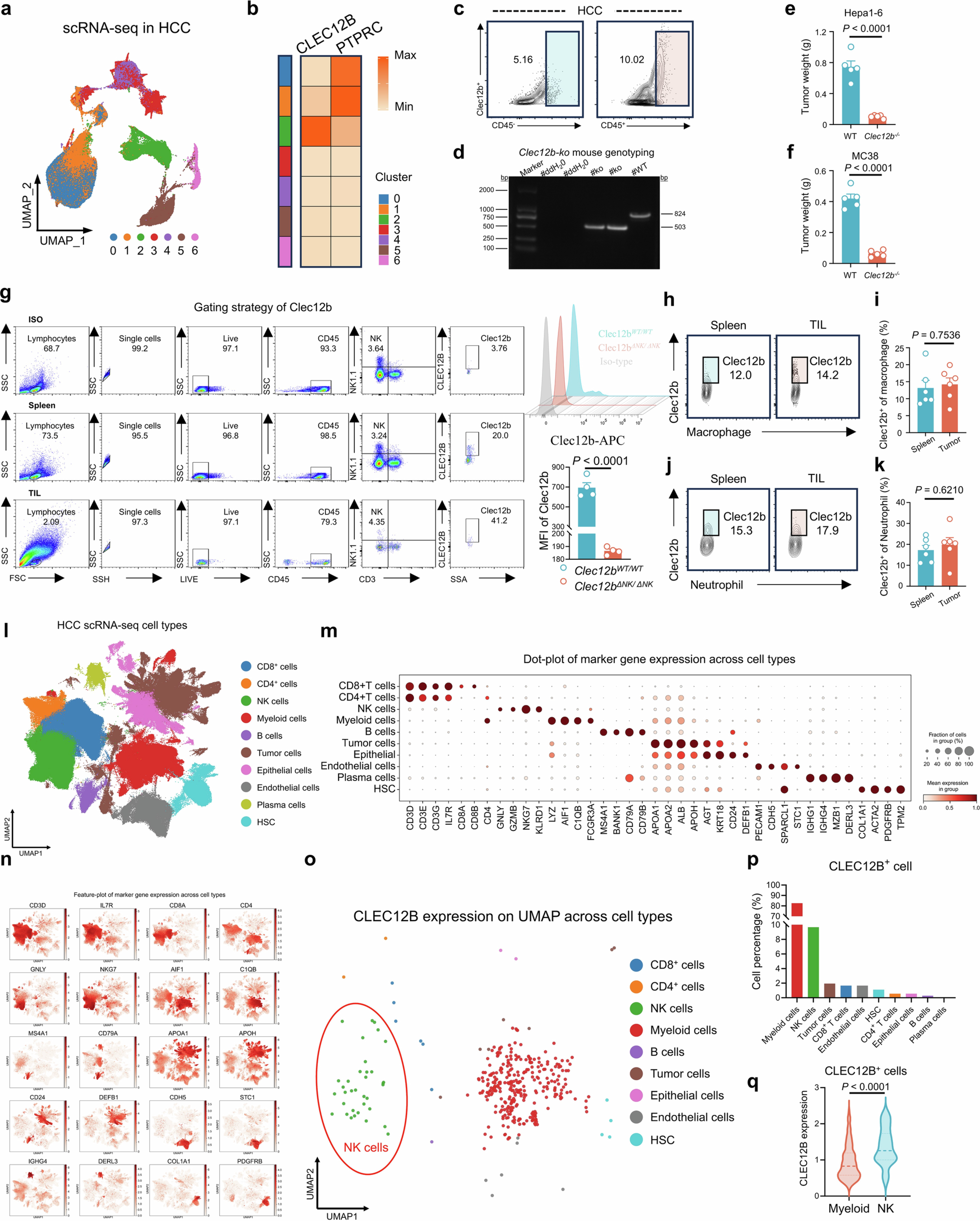
Extended Data Fig. 1: CLEC12B is predominantly expressed in NK and myeloid lineages and is selectively upregulated in tumor-infiltrating NK cells in HCC.
From: Targeting NK cell CLEC12B enhances cancer immunotherapy

a, b, Single-cell transcriptomic landscape of the multicellular ecosystem in HCC and iCCA tumors (n = 189 patients). UMAP plot showing 7 major cell clusters (a) and heat map displaying the average expression of CLEC12B and PTPRC (CD45) across these clusters (b). c, Representative gating plots and expression of CLEC12B in CD45⁻ and CD45⁺ populations from subcutaneous Hepa1-6 tumors in wild-type mice (n = 7). d, Genotyping of the Clec12b−/− murine model by PCR analysis. The mutant allele (503 bp) and WT allele (824 bp) are indicated. e, f, Terminal tumor weights of Hepa1-6 (e) and MC38 (f) subcutaneous tumors in WT and Clec12b−/− mice at day 21 (n = 5). g, Gating strategy for CLEC12B expression in NK cells from murine splenic lymphocytes and tumor-infiltrating lymphocytes (left). Antibody specificity was validated using NK-specific knockout (Clec12bΔNK/ΔNK) mice, with WT mice as controls (n = 4; right). Full characterization of the Clec12bΔNK/ΔNK system is provided in Fig. 4 and Extended Data Fig. 3f. h–k, Comparison of CLEC12B expression in myeloid lineages from WT mice bearing Hepa1-6 tumors (n = 6). Representative plots (h, j) and statistical quantification of CLEC12B expression in macrophages (i) and neutrophils (k) from spleen and TILs are shown. l–q, High-resolution re-annotation of the HCC scRNA-seq dataset. UMAP visualization of major immune lineages (l), dot plot of lineage-specific markers (m), and feature plots showing the distribution of key marker genes (n). UMAP projection highlights CLEC12B expression, with the NK cell cluster marked in red (o). Bar graph quantifying the composition of the CLEC12B⁺ population (p) and violin plots comparing CLEC12B expression levels between myeloid and NK cells (q) are presented. Data in e–g, i, k and q are presented as mean ± s.e.m. Statistical significance was determined by unpaired two-tailed Student’s t-test for pairwise comparisons (e–g, i, k, q). Dates are representative of three independent experiments (c–k). Exact P values are indicated in the figures.