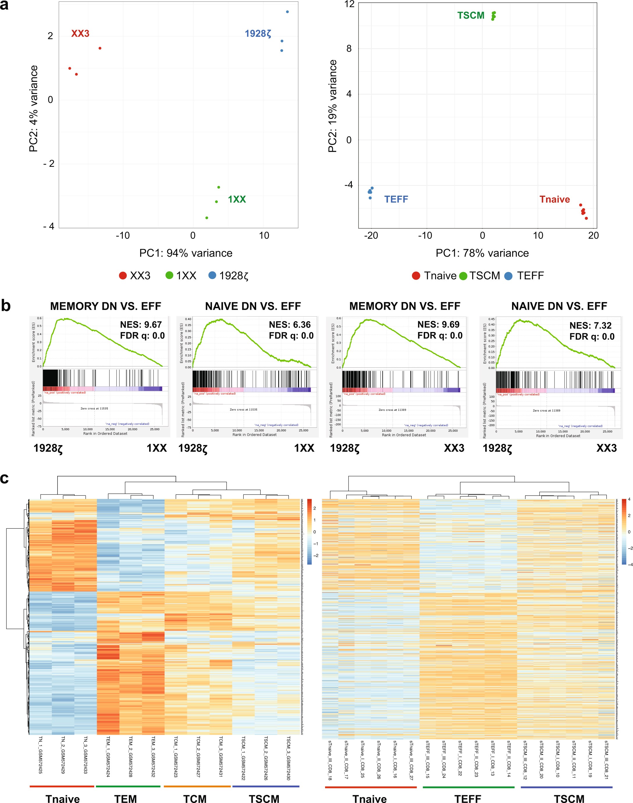
Extended Data Fig. 8: Transcriptional profiles of TRAC-encoded 1928ζ mutants and sorted control T cells.
From: Calibration of CAR activation potential directs alternative T cell fates and therapeutic potency

a, Principal component analysis (PCA) of global transcriptional profiles of CD8+ TRAC-1XX, TRAC-XX3 and TRAC-1928ζ after stimulation with CD19 target cells (left) and of sorted control T cell subsets (right): TN, TSCM and TEFF. Experiment was performed in technical triplicates for each CAR construct and in six replicates for each control subset. b, Representative GSEA enrichment plot (GSE10239), demonstrating downregulation of memory- relative to effector-related genes and naive- relative to effector-related genes in 1928ζ versus 1XX and in 1928ζ versus XX3 (n = 3 mice per group). c, Heat map of 900 differentially expressed genes among CD8+ T cell subsets as described by Gattinoni et al21 (left) compared to differential gene expression of sorted control T cell subsets (TEFF, TSCM and TN)21.