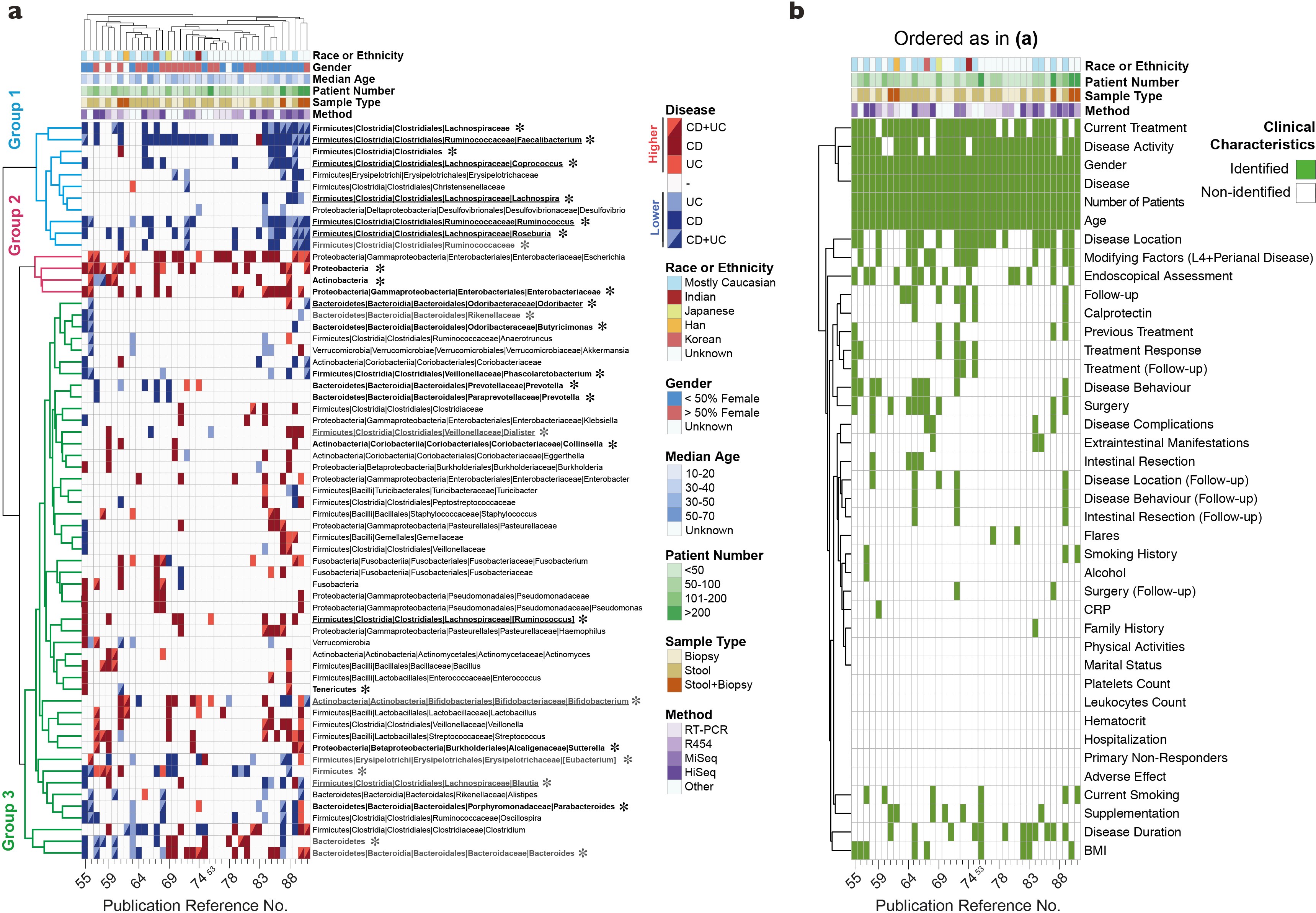
Extended Data Fig. 1: Unique microbial taxa identified as IBD signatures using unsupervised meta-analysis of published human IBD studies.
From: Microbial network disturbances in relapsing refractory Crohn’s disease

a, The heatmap shows significant microbial changes in CD, UC or IBD (CD + UC were combined as IBD) disease groups compared to non-IBD subjects. Each disease group (CD, UC or CD + UC) was compared independently to non-IBD and each color code reports the direction of microbial changes in each respective disease status against non-IBD subjects. Euclidean clustering was performed for sample annotations (vertical) including race/ethnicity, gender, median age, patient number, sample type, sequencing method and microbial taxa (horizontal) at different taxonomic ranks. Taxa in black bold label with asterisk demonstrate those findings verified by a subset of the findings in Fig. 1. Taxa in gray bold label with gray asterisk demonstrate findings in some of the studies verified by of the findings in Fig. 1 specifically, Lachnospiraceae family, Lachnospira, Coprococcus, Clostridiales order, Faecalibacterium, Ruminococcus, Roseburia and Ruminococcaceae family for Group 1, and Actinobacteria, Proteobacteria phyla and Enterobacteriaceae family for Group 2. 18 significant additional replicated taxa in the heterogeneous Group 3 are Bacteroidetes phylum and genera from this phylum including Bacteroides, Odoribacter, Butyricimonas, Parabacteroides, Sutterella, Prevotella (of Prevotellaceae), Prevotella (of Paraprevotellaceae) and Rikenellaceae family; also Firmicutes and genera from this phylum including Phascolarctobacterium, Dialister, Eubacterium∙∙∙ and Ruminococcus∙∙∙; Blautia, Collinsella and Bifidobacterium; Sutturella from Proteobacteria and Tenericutes. Underlined taxa are matching with Cluster CDA in Fig. 2. b, The heatmap (studies are in order as in a shows clinically relevant information collected through the studies analyzed in a. Recorded clinical phenotyping information in a given study is shown in green color (Identified) and the lack of clinical data is represented in white color (non-identified).