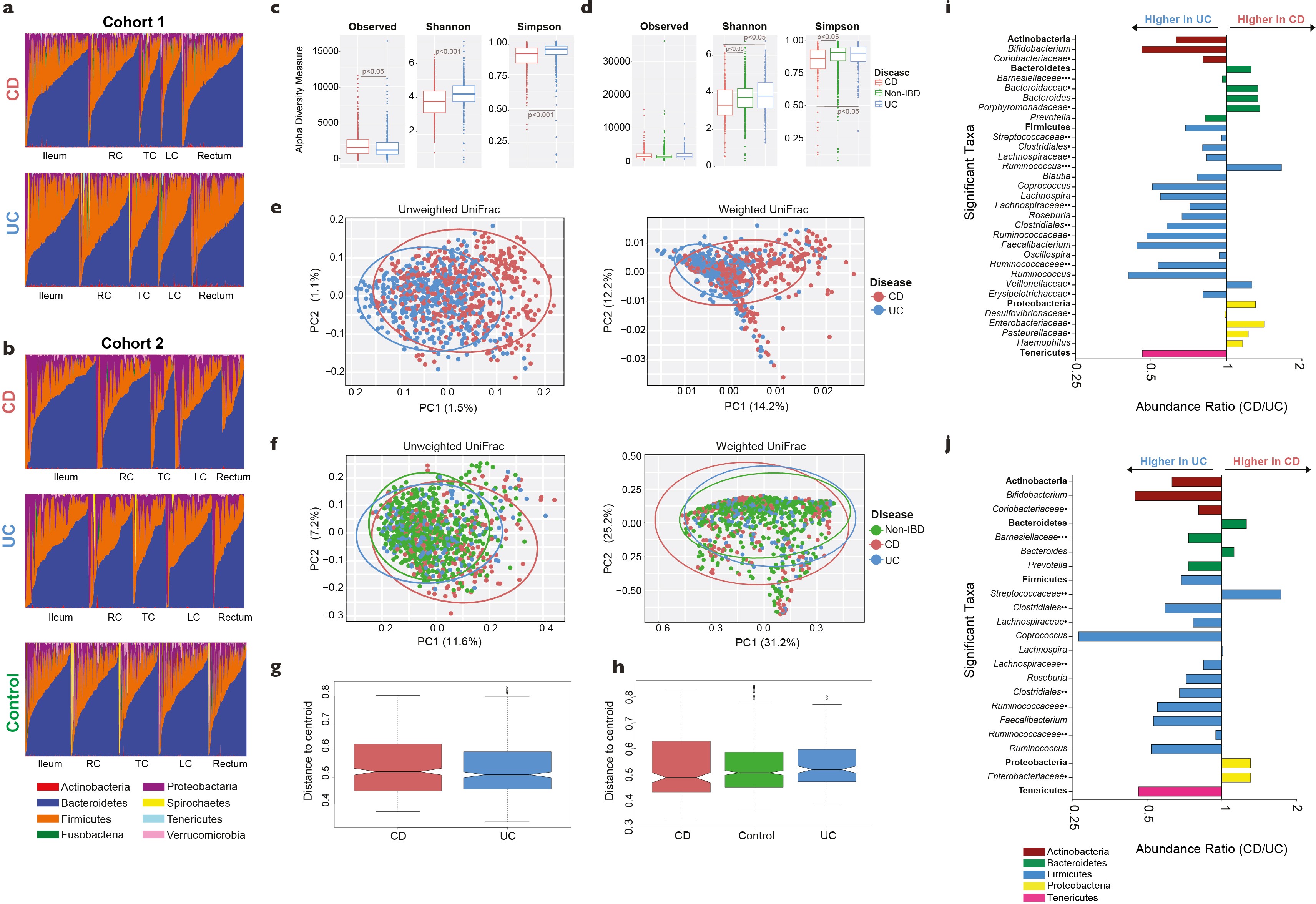
Extended Data Fig. 3: The dominant bacterial phyla along the gastrointestinal tract of IBD patients and dysbiosis in IBD patients.
From: Microbial network disturbances in relapsing refractory Crohn’s disease

a,b, Distribution of predominant bacterial phylotypes along the cephalocaudal axis of the gut in CD, UC and non-IBD subjects of Cohort 1 (a) and Cohort 2 (b) are depicted after stratification according to the relative abundance of Firmicutes at each sampling site. The dominant bacterial phylotypes are Bacteroidetes (51.6% IBD Cohort 1; 56% IBD Cohort 2 and 56% non-IBD), Firmicutes (34.9, 29 and 25.7%, respectively) and Proteobacteria (9.1, 17 and 14%); with a smaller proportion of Fusobacteria (0.8, 0.4 and 1.1%), Actinobacteria (0.79, 0.46 and 0.33%) and Tenericutes (0.2, 0.04 and 0.09%). c–f, Microbial composition differences between IBD patients and non-IBD subjects were identified by species richness (Observed OTUs, Shannon and Simpson indices) in Cohort 1 (c) and Cohort 2 (d) and microbiome clustering based on unweighted and weighted UniFrac PCoA metrics for Cohort 1 (e) and Cohort 2 (f). Box-and-whisker plots in c and d display first and third quartiles and whiskers are from each quartile to the minimum or maximum. g,h, Beta dispersion statistics were performed by analyzing the sampling distance to centroids for Cohort 1 (g) and Cohort 2 (h) and there is no significant differences between compared groups in g and h. i,j, Only significant taxa associated with CD or UC shown as relative abundance ratio in Cohort 1 (i) or Cohort 2 (j) were identified using MaAsLin pipeline with BH-FDR correction (q value). q < 0.05 was considered significant. Significant differences were determined by either non-parametric two-sided Mann–Whitney U-test (c,d,g,h) or Adonis test for multiple comparisons (e,f) and P < 0.05 was considered significant. Box-and-whisker plots in c,d,g,h display first and third quartiles and whiskers are from each quartile to the minimum or maximum. 494 CD and 447 UC samples in Cohort 1 and 230 CD, 195 UC and 770 non-IBD samples in Cohort 2 were used for analysis (a–j).