Extended Data Fig. 8: A relationship between miR-140-5p-G and Ybx1 and Ago2 and Ybx1 seCLIP analysis in mouse primary chondrocytes.
From: Gain-of-function mutation of microRNA-140 in human skeletal dysplasia

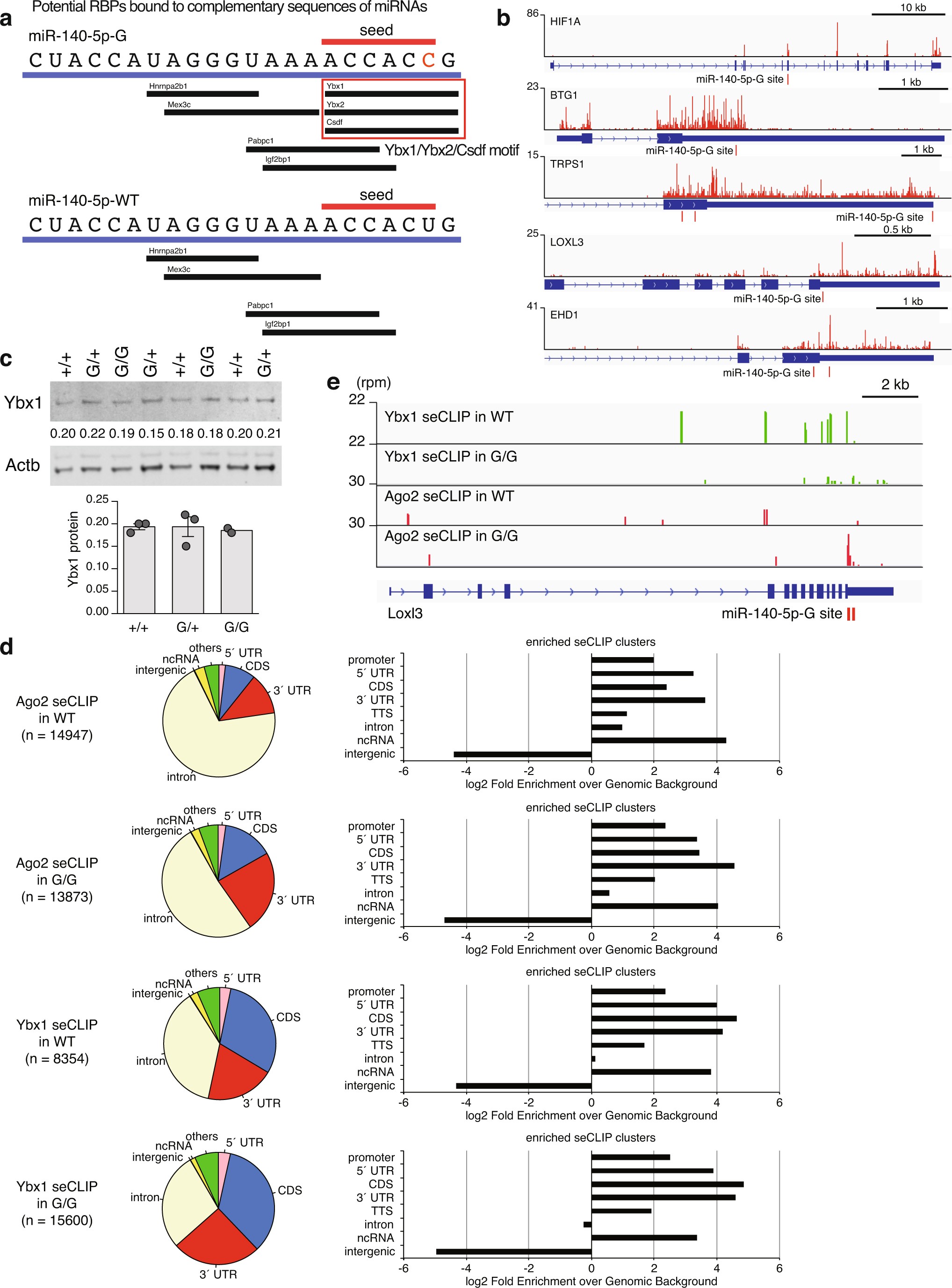
a, Potential RBPs that are predicted to bind to complementary sequences of miR-140-5p-G (left) and miR-140-5p-WT (right). Motif analysis was performed using the CISBP-RNA database. b, Genome browser shot of YBX1 iCLIP for human HIF1A, BTG1, TRPS1, LOXL3, and EHD1 using the previously reported YBX1 iCLIP data in human glioblastoma cells32. We observed that multiple conserved miR-140-5p-G target genes were bound by YBX1 in the YBX1 iCLIP dataset. c, Expression levels of Ybx1 protein in mouse primary chondrocytes. Representative images from three independent experiments are shown. Note that Ybx1 protein expression levels normalized to those of Actb did not differ between WT and mutant chondrocytes. Normalized values of densitometric analysis are indicated. Results represent mean ± s.e.m. (+/+, n = 3; G/+, n = 3; G/G, n = 2). d, Genomic annotation of Ago2 and Ybx1 seCLIP clusters. Left pie charts shows genomic distribution of Ago2 and Ybx1 seCLIP clusters. Right panels show the fold enrichment of various genomic annotations over the background. e, Genome browser shot of the Loxl3 locus.