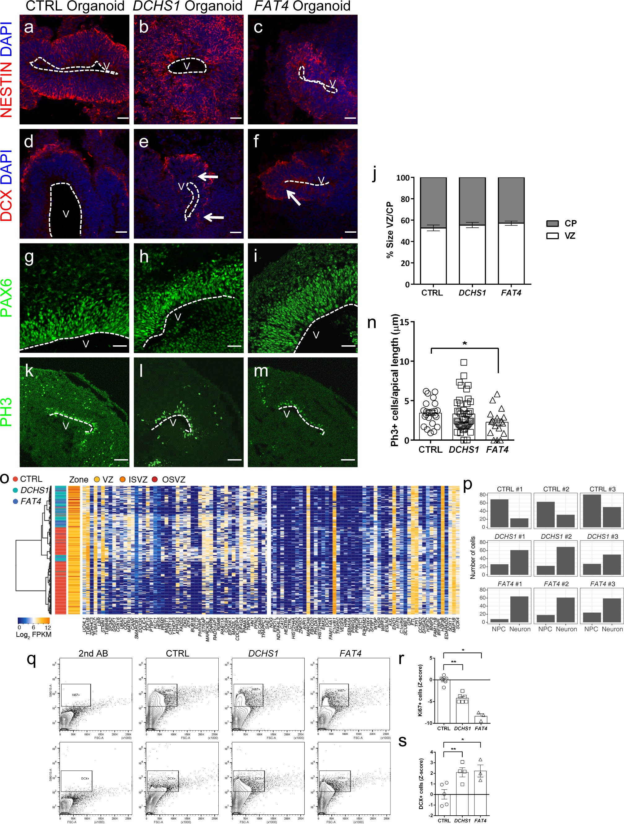
Extended Data Fig. 3: Neural progenitor proliferation and signatures in mutant organoids.

a–i,k–m, Micrographs of sections of mutant cerebral organoids from day 20 immunostained for NESTIN (a–c) and DCX (d–f) and from day 42 immunostained for PAX6 (g–i) and PH3 (k–m). a–f, b = 1, o = 3 per condition; g–i,k–m, b = 3, o = 9 per condition. j, Quantification of thickness of ventricular zone (VZ) and cortical plate (CP) structures in cerebral organoids (v = 6 CTRL, 11 DCHS1, 12 FAT4). n, Quantification of PH3+ cells per length of apical surface (o = 3, v = 23 CTRL, 41 DCHS1, 17 FAT4, F(2,80) = 2.41, P = 0.097, comparison between CTRL and FAT4 F(1,39) = 5.18, P = 0.029). o, Hierarchical clustering visualizing for all NPCs (338 single cells), expression of genes identified by PCA (top 50 positively and negatively correlating with PC 1) on all NPCs. p, Number of NPCs and neurons for each experiment shown in o. q, FACS plots depicting the definition of the sorting gates (secondary antibodies control) and sorting of KI67+ or DCX+ cells in control, DCHS1- and FAT4-mutant organoids (b = 2, o = 6 CTRL, 6 DCHS1, 3 FAT4). r,s, Z scores of the quantification of KI67+ cells (r) and DCX+ cells (s) from FACs analysis shown in q. Statistical analysis was performed using two-tailed Mann Whitney test. r, CTRL to DCHS1 P = 0.0022, CTRL to FAT4 P = 0.0238. s, CTRL to DCHS1 P = 0.0317, CTRL to FAT4 P = 0.0357. Results are mean ± s.e.m. (j,n) or z scores as mean ± s.e.m. (r,s). Dotted lines highlight ventricles (V). Scale bars, 30 µm for a–f and 50 µm for g–m.