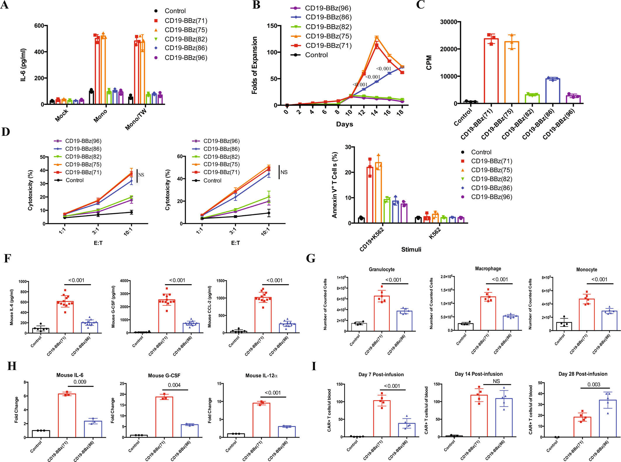
Extended Data Fig. 1: In vitro and in vivo evaluation.

a, IL-6 levels in co-culture of monocytes and CD19-BBz-variant-transduced CAR T cells. Human T cells transduced with the indicated CD19-BBz variants were co-cultured with irradiated CD19-K562 cells in the presence of autologous monocytes (Mono) in a 24-well plate with or without a Corning Transwell (TW) to separate CAR T cells from monocytes. The culture medium was collected after 48 h of co-culture for analysis of IL-6 concentration by ELISA. Data are presented as the mean ± s.d. Experiments were repeated with four different donor-derived T cells (n = 4). A two-tailed, unpaired two-sample t test was used for statistical analysis. *P < 0.001, CD19-BBz(86) versus CD19-BBz(71). b, Proliferation of CD19-BBz-variant-transduced CAR T cells in co-culture with CD19-K562 cells. Human T cells were transduced with the indicated CD19-BBz variants and cultured for 1 week. tEGFR+ transduced CAR T cells were sorted by FACS and co-cultured with irradiated CD19-K562 cells. On the indicated days, T cells were counted, and the fold of T cell expansion is presented as the mean ± s.d. Experiments were repeated with three different donor-derived T cells (n = 3). c, [3H]thymidine incorporation assay to measure CD19-BBz-variant-transduced CAR T cell proliferation. Human T cells transduced with CD19-BBz variants were co-cultured with irradiated CD19-K562 cells in the presence of [3H]thymidine. Data are presented as the mean ± s.d. Experiments were repeated with four donor-derived T cells (n = 4). A two-tailed, unpaired two-sample t test was used for statistical analysis. *P < 0.001, CD19-BBz(86) versus CD19-BBz(71). d, Cytolytic activities of CD19-BBz-variant-transduced CAR T cells. CD19-BBz-variant-transduced CAR T cells were co-cultured with 51Cr-labeled CD19-K562 (left) or CD19+ Nalm-6 (right) cells in triplicate at the indicated E:T ratios. Cytotoxicity was measured by 51Cr release, and data are presented as the mean ± s.d. Experiments were repeated with three donor-derived T cells (n = 3). A two-tailed, unpaired two-sample t test was used for statistical analysis. NS, CD19-BBz(86) versus CD19-BBz(71). e, Annexin V expression in CD19-BBz-variant-transduced CAR T cells after co-culture with irradiated CD19-K562 cells or control K562 cells as detected by flow cytometry staining with anti-tEGFR and Annexin V. Data are presented as the mean ± s.d. Experiments were repeated with three donor-derived T cells (n = 3). A two-tailed, unpaired two-sample t test was used for statistical analysis. *P < 0.004, CD19-BBz(86) versus CD19-BBz(71). f, Serum mouse cytokine levels. SCID-beige mice were inoculated i.p. with 3 × 106 Raji cells followed by i.p. injection with 35 × 106 CD19-BBz(71) or CD19-BBz(86) CAR T cells or were mock treated. Sixty hours after CAR T cell injection, mice were bled and sera were isolated to determine the concentrations in serum of the indicated mouse cytokines by ELISA (n = 6 for the mock group, n = 12 for the CAR T cell groups). Data are presented as the mean ± s.d. A two-tailed, unpaired two-sample t test was used for statistical analysis. g, Absolute counts of intraperitoneal myeloid cell populations obtained by peritoneal lavage 60 h after injection of CAR T cells (i.p.). Data are presented as the mean ± s.d. (n = 4 for the mock group, n = 6 for the CAR T cell groups). A two-tailed, unpaired two-sample t test was used for statistical analysis. h, qRT–PCR analysis of mouse cytokine gene expression in intraperitoneal macrophages isolated from peritoneal lavage 60 h after injection of CAR T cells (i.p.). Data are presented as the mean ± s.d. (n = 4 for the mock group, n = 6 for the CAR T cell groups). A two-tailed, unpaired two-sample t test was used for statistical analysis. i, In vivo expansion of CAR T cells in tumor-bearing mice. Groups of NSG mice were inoculated intravenously (i.v.) with NALM-6 tumor cells followed by i.v. injection with CD19-BBz(71) or CD19-BBz(86) CAR T cells or mock T cells 4 d later. At days 7, 14 and 28 after CAR T cell injection, peripheral blood samples were collected for quantification of tEGFR+ CAR T cells in the blood. Data are presented as the mean ± s.d. (n = 4 for the mock group, n = 6 for the CAR T cell groups). A two-tailed, unpaired two-sample t test was used for statistical analysis.