Extended Data Fig. 5: Molecular characterization, drug screening and xenografts of OC organoids.
From: An organoid platform for ovarian cancer captures intra- and interpatient heterogeneity

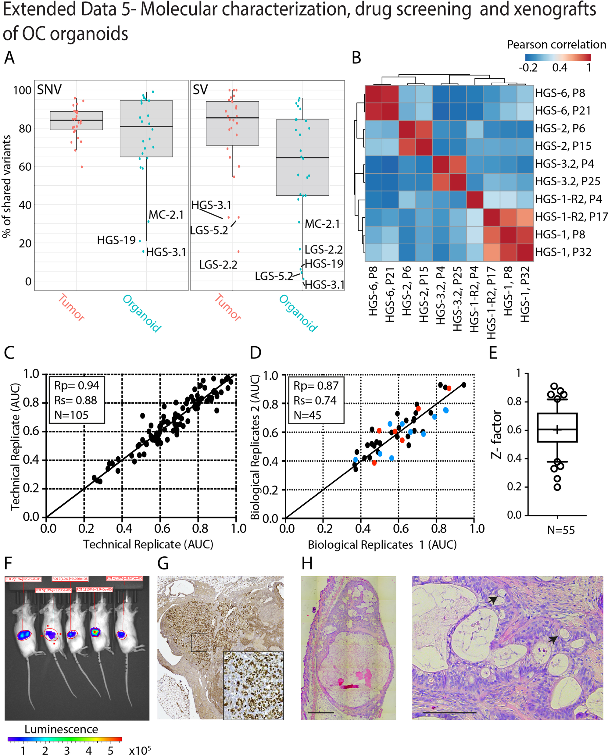
a, Tukey box and whisker plot (1.5× interquartile range) summarizing the percentage of shared variants across all tumor (red) and organoid (green) samples. Right and left panels display SNVs and SVs, respectively. Horizontal bars represent median of all dots. Mean and standard deviation across all samples are as follows: SNVs, 82.95 ± 8.18% (tissue, n = 31) and 75.62 ± 23.13% (organoids, n = 31); SVs, 78.14 ± 22.11% (tissue, n = 31) and 60.47 ± 29.13% (organoids, n = 31). Samples with a low percentage of shared variants are indicated. b, Heat map of five independent organoid lines from both early and late passages based on 11,720 methylation probes. The heat map colors represent Pearson correlation values, as calculated from the methylation beta-values. Clustering of the correlation values was performed using hierarchical clustering based on complete linkage. c, Scatter plot of AUC values across all drug screening data, displaying high correlation between technical replicates (Pearson correlation = 0.94, R2 = 0.88, n = 105). d, Scatter plot of AUC values of biological replicates, displaying high correlation (Pearson correlation = 0.87, R2 = 0.74, n = 45). Colored dots represent biological replicates in which passage differences between experimental repetition is as follows: 1–2 passages, n = 29 (black); 3–5 passages, n = 10 (blue) and 13–22 passages, n = 6, (red), demonstrating stable drug sensitivity even after prolonged passaging. e, Box-and-whisker plot (10th–90th percentile) showing Z-factor distribution and mean across all drug screening plates. Mean = 0.61, ranging between 0.2 and 0.91, n = 55. f, Bioluminescence imaging of mice, orthotopically transplanted with luciferase expressing organoid lines depicting tumor growth. A summary of organoid-derived xenograft experiments is presented in Supplementary Table 8. g, p53 staining of organoid-derived xenograft (HGS-3.1) on orthotopic transplantation into the mouse bursa shows p53 overexpression in tumor cells. h, Histological analysis of an organoid-derived xenograft (MC-2.1) on subcutaneous transplantation. H&E staining shows haphazardly arranged neoplastic glands lined by columnar cells with variable numbers of goblet cells (arrows), which are specific features of MC. A summary of organoid-derived xenograft experiments is presented in Supplementary Table 8. Left image scale bar, 1 mm. Right image scale bar, 200 μm.