Extended Data Fig. 4: Functional and clinical relevance of methionine cycle enzymes in NSCLC.
From: Methionine is a metabolic dependency of tumor-initiating cells

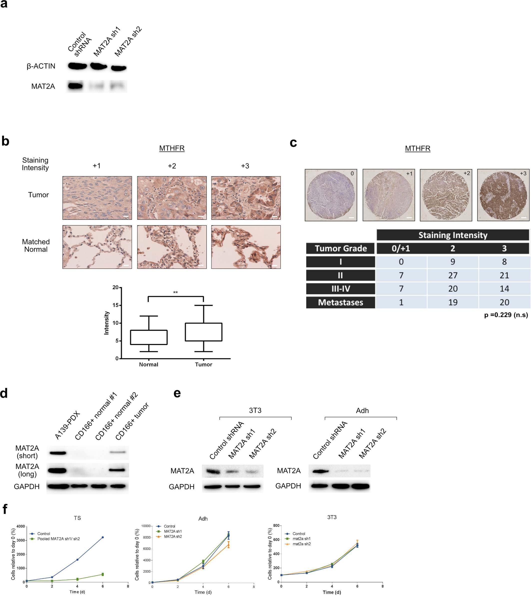
a, Immunoblots of the indicated enzymes. β-actin was used as a loading control. Independent blots were repeated at least three times with similar results. b, MTHFR immunohistochemistry (performed once) of a tumor microarray (n = 47) containing paired tumor and normal sections. Top, representative staining intensity. White bar, 20 µm. Bottom, box-and-whisker plots comparing the intensity of tumor and normal sections. Intensity was defined as the product of the maximum immunostaining intensity and the percentage of tumor cells stained per section. Box, twenty-fifth to seventy-fifth percentile; the median value coincides with the seventy-fifth percentile; whiskers indicate the minima and maxima. **P = 0.0005, paired Student’s two-sided t test. t = 3.776, d.f. = 46. c, MTHFR immunohistochemistry (performed once) of an NSCLC tumor microarray (n = 153). Top, representative staining intensity. White bar, 200 µm. Bottom, contingency table correlating staining intensity with NSCLC grade. Chi-squared test P value (P = 0.2297) is indicated at the bottom right. χ2 = 8.116, d.f. = 6. d,e, Immunoblots of MAT2A in the indicated cells or tumors. GAPDH was used as a loading control. Independent blots were repeated at least three times with similar results. f, Proliferation curves generated from mean cell viability of the indicated lines. Error bars, s.d.; n = 10 biologically independent experiments.