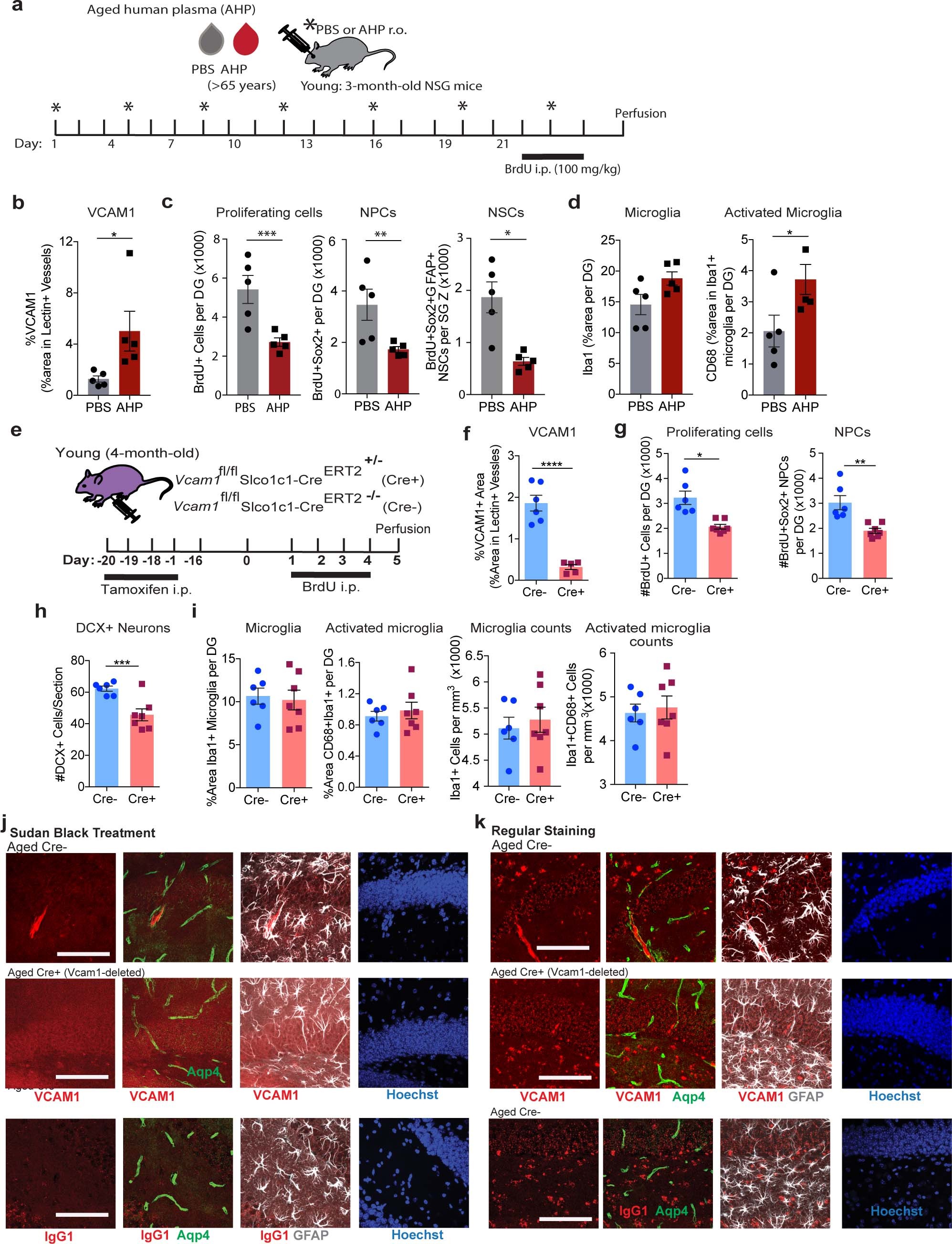
Extended Data Fig. 3: Assessment of Slco1c1-CreERT2+/–; Vcam1fl/fl young mice, Sudan Black B treatment quenches autofluorescence caused by lipofuscin revealing VCAM1 cerebrovascular specificity and immunodeficient mice exposed to plasma from aged humans over 3 weeks have increased hallmarks of brain aging.

a, Schematic. n = 5 mice per group. b, Quantification in the DG of VCAM1 from immunostained confocal images. n = 5 mice per group. Data are shown as the mean ± s.e.m. *P = 0.0451, unpaired two-tailed Student’s t test. c, Quantification in the DG of BrdU+ and SOX2+ NPCs and triple-labeled GFAP+ neural stem cells from confocal images of immunostained sections. Scale bar, 100 µm. n = 5 mice per group. Data are shown as the mean ± s.e.m. ***P = 0.007, **P = 0.0227, *P = 0.0038, unpaired two-tailed Student’s t test. d, Quantification in the DG of IBA1 and CD68 from confocal images of immunostained sections. n = 5 mice per group. Data are shown as the mean ± s.e.m. *P = 0.0454, unpaired two-tailed Student’s t test. e, Experimental design. n = 6 Cre– and 7 Cre+ mice per group. f, Quantification of the percentage of VCAM1+ area in the lectin+ vasculature of immunostained sections from six Cre– and five Cre+ mice per group. ****P < 0.0001, unpaired two-tailed Student’s t test. Data are shown as the mean ± s.e.m. g,h, Quantification of the total number of BrdU+ cells and BrdU+SOX2+ NPCs (g) and average number of DCX+ immature neurons (h) per section in the DG of immunostained sections. n = 6 Cre– and 7 Cre+ mice per group. *P = 0.0012, **P = 0021, ***P = 0.0028, unpaired two-tailed Student’s t test. Data are shown as the mean ± s.e.m. i, Quantification of IBA1 and CD68 in the DG of immunostained sections. n = 6 Cre– and 7 Cre+ mice per group. Bars, mean; error bars, s.e.m. Staining experiments were repeated twice with similar results; similar mouse experiments using these validated transgenic mice were repeated four times with similar results (Supplementary Table 4). j, Confocal images of brain sections of aged Cre+ or Cre– mice treated with tamoxifen in young adulthood (aged 2 months) and aged to 18 months stained for VCAM1 (or IgG isotype control), AQP4 and GFAP. Hoechst labels cell nuclei. Brain sections from aged (18-month-old) mice were treated with Sudan Black B to remove lipofuscin background in the granular and hilus layers of the DG. Sudan Black B treatment removes the majority of lipid-based artifacts typically seen in aged tissues without suppressing immunofluorescent labeling. Scale bar, 100 µm. Experiment repeated three times with similar results. k, Brain sections from aged (18-month-old) Cre+ and Cre– mice were immunostained with the regular protocol, without Sudan Black B treatment. Heavy lipofuscin background is present in the Cy3 fluorescence channel. Experiment repeated three times with similar results.