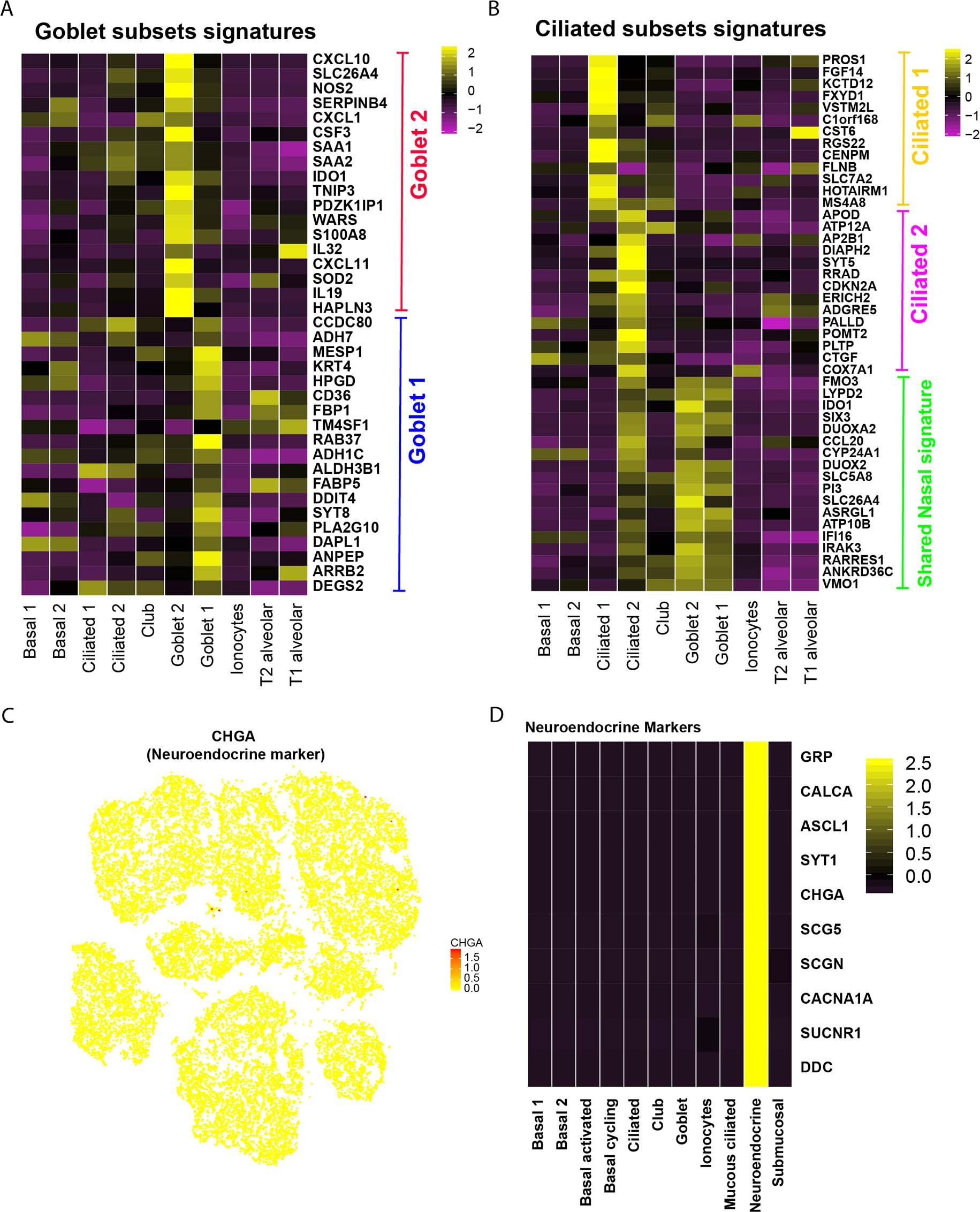
Extended Data Fig. 4: Marker gene analysis of specific goblet, ciliated, and neuroendocrine cells in human lungs.
From: A cellular census of human lungs identifies novel cell states in health and in asthma

a, Heat map depicting the expression of marker genes identified by differential expression analysis comparing goblet 1 versus goblet 2 cell types. b, Heat map depicting the expression of marker genes identified by differential expression analysis. Ciliated 1 genes and shared nasal signature genes generated by comparing ciliated 1 versus ciliated 2. Ciliated 2 genes generated by comparing ciliated 2 versus the combination of ciliated 1, goblet 1, and goblet 2, to subtract the nasal signature. c, t-SNE plot depicting the expression of the neuroendocrine marker CHGA. d, Heat map depicting the expression of neuroendocrine markers in neuroendocrine cells as well as in the other clusters identified in our analysis. Neuroendocrine cells identified based on CHGA expression. Neuroendocrine markers obtained from ref. 24. Panels a–d, n = 12 individuals. Complete sample distribution in Fig. 1b.