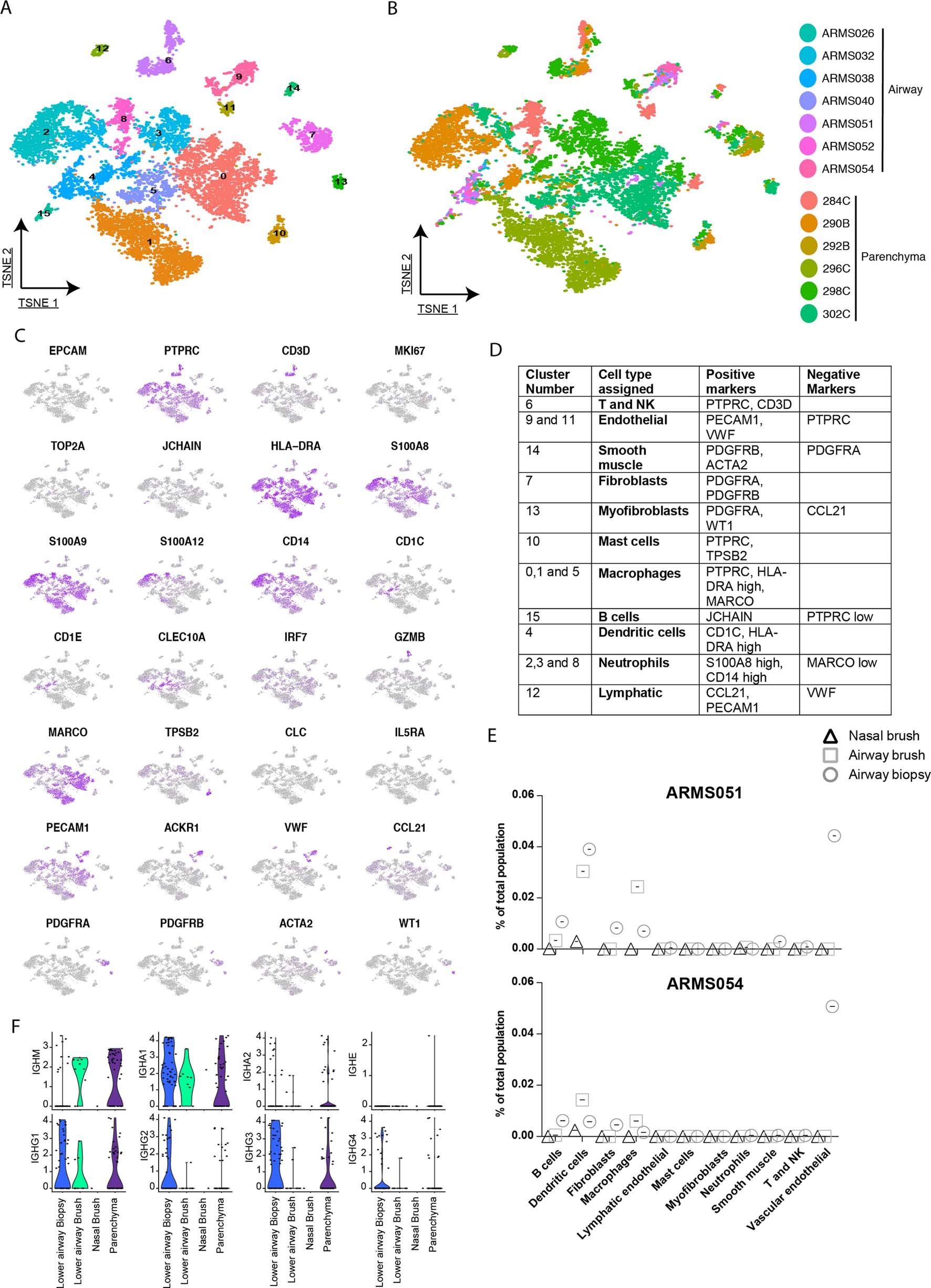
Extended Data Fig. 5: Cell-type assignment strategy for the assignment of non-epithelial cells discussed in Fig. 2.
From: A cellular census of human lungs identifies novel cell states in health and in asthma

a, t-SNE colored by unbiased clustering of the non-epithelial dataset described in Fig. 2. b, t-SNE depicting single cells colored by their respective sample origin. c, t-SNE as in a, showing the expression of lineage markers used for cell-type assignment. d, Table with the strategy used for cluster cell assignment of the cell types present in Fig. 2. e, Cluster distribution in the two donors from which we collected paired nasal brushes, airway brushes, and airway biopsies. f, Violin plots depicting the expression of immunoglobulin genes in the B cell cluster divided by tissue of origin. Representative genes of IgG, IgA, IgE, and IgM producing B cells depicted. Panels a–f, n = 12 individuals. Complete sample distribution in Fig. 2a.