Extended Data Fig. 10: Canonical T cell markers expression in TH CD4 clusters.
From: A cellular census of human lungs identifies novel cell states in health and in asthma

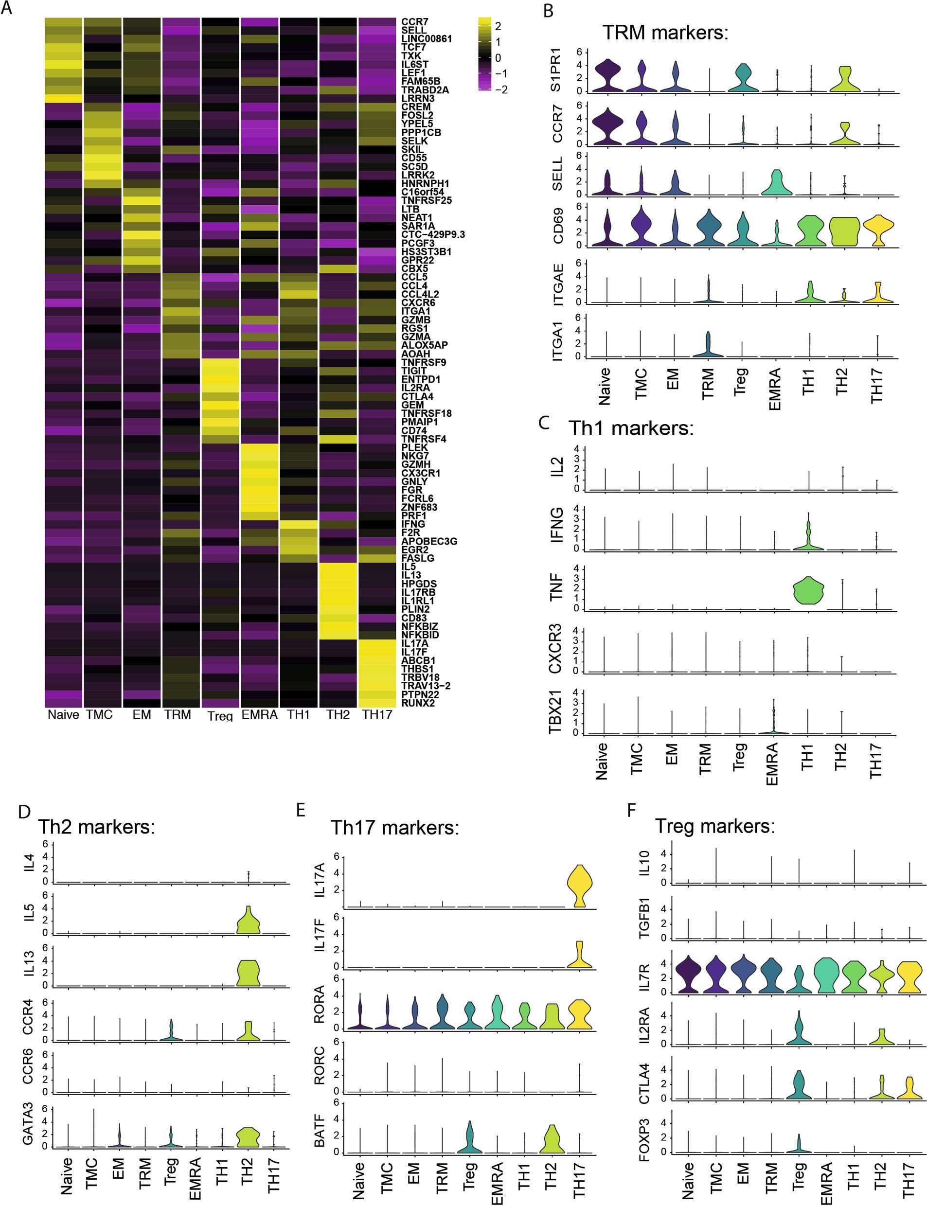
a, Heat map depicting genes differentially expressed in the nine clusters of CD4 T cells using an initial unbiased clustering method, followed by manual selection of TH1, TH2, and TH17 clusters based on canonical cytokines. a–f, Violin plots depicting canonical markers of tissue-resident memory cells (b) and TH1 (c), TH2 (d), TH17 (e), and Treg (f) CD4 T cells. Depicted markers based on literature search of well-established T cell subsets. Panels a–f, n = 15 individuals. Complete sample distribution in Fig. 5b.