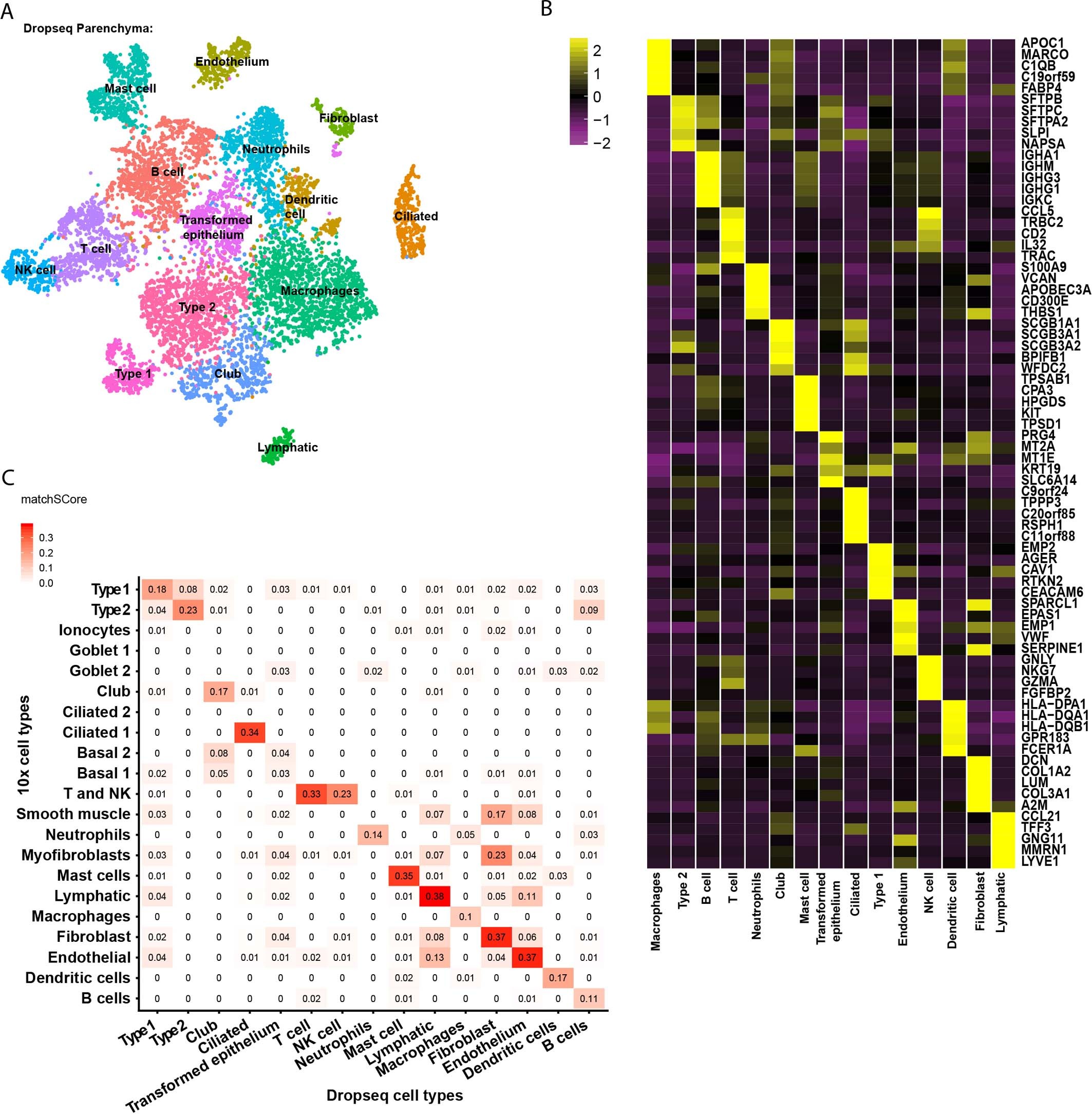
Extended Data Fig. 2: Resection lung material analysis via Drop-seq.
From: A cellular census of human lungs identifies novel cell states in health and in asthma

a, t-SNE showing single cells obtained from lung resection samples analyzed using Drop-seq. b, Heat map depicting top differentially expressed genes by log fold change among the clusters present in a. c, matchSCore analysis comparing the clusters present in the Drop-seq analysis of lung resection material to the clusters identified in Figs. 1 and 2. Panels a and b, n = 4 individuals. Panel c, n = 16 individuals.