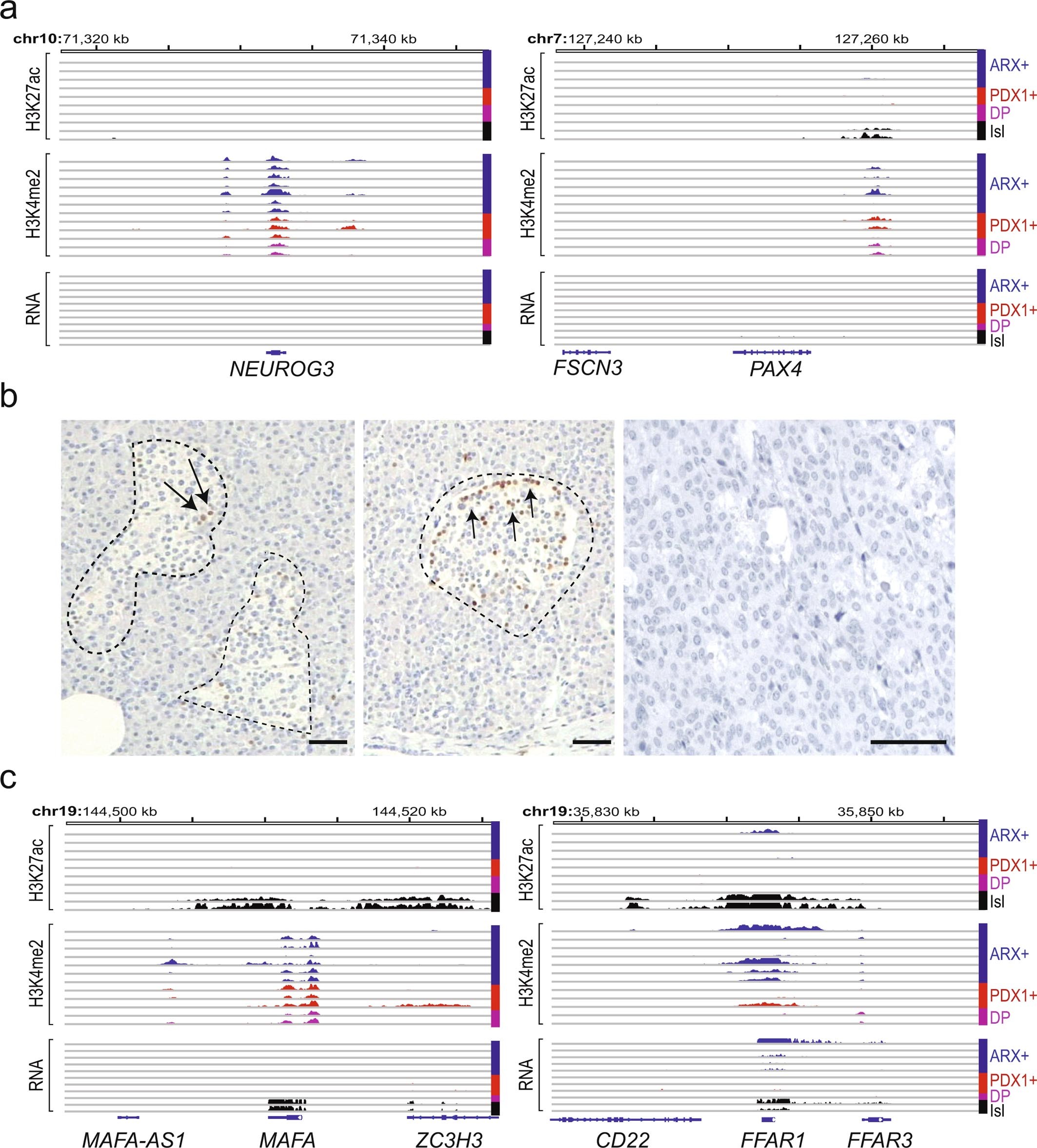
Extended Data Fig. 4: Other endocrine-specific loci in PNETs.
From: Enhancer signatures stratify and predict outcomes of non-functional pancreatic neuroendocrine tumors

a, H3K27ac, H3K4me2 and mRNA data tracks from all eight PNETs in the discovery set and from two normal islet samples at loci that control early pancreas ontogeny: NEUROG3 and PAX4. Histone marks and RNA-seq data are scaled as in Extended Data Fig. 1a. b, IHC for NEUROG3 in rare normal islets (dashed outlines), showing scarce NEUROG3+ endocrine cells (arrows). Hundreds of normal islets and all 19 biologically independent PNETs represented on one TMA (one example is shown) lacked expression. c, H3K27ac, H3K4me2 and mRNA data tracks from all eight PNETs in the discovery set and from two normal islet samples at loci that control terminal endocrine cell maturation, MAFA and FFAR1. Histone marks and RNA-seq data are scaled as in Extended Data Fig. 1a. A single outlier showed strong H3K27ac and mRNA at FFAR1.