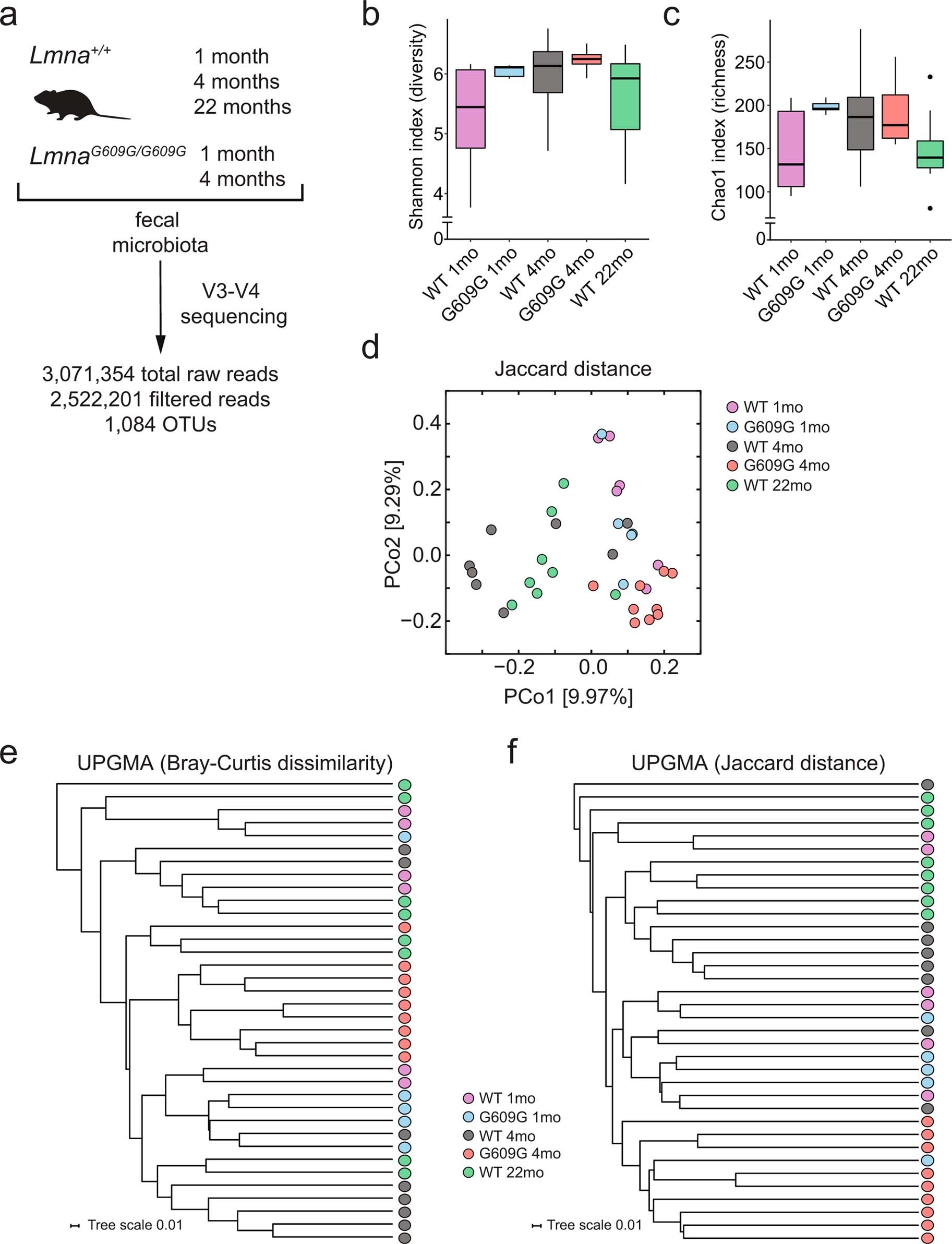
Extended Data Fig. 1: Biodiversity in wild-type (WT) and LmnaG609G/G609G mice at different ages.
From: Healthspan and lifespan extension by fecal microbiota transplantation into progeroid mice

a, Scheme representing the microbiome profiling experiment in LmnaG609G/G609G mice. b,c, Comparison of alpha-diversity of gut microbiota among all groups of mice using Shannon’s index (diversity) (b) and the Chao1 index (richness) (c). Analyses were performed using Kruskal–Wallis test (Supplementary Table 1). In the box plots, upper and lower hinges correspond to the first and third quartiles, the center line represents the median, whiskers indicate the highest and lowest values that are within 1.5 × IQR and data beyond the end of the whiskers are outliers and plotted as points. d, Principal coordinates analysis (PCoA) of beta-diversity using the Jaccard distance metric among samples of the five groups analyzed (P < 0.001; PERMANOVA) (Supplementary Table 1). e,f, UPGMA trees representing the beta-diversity analysis of all groups analyzed using the Bray–Curtis dissimilarity (e) and the Jaccard distance metrics (f). For a–e, WT 1mo, n = 6; G609G 1mo, n = 5; WT 4mo, n = 8; G609G 4mo, n = 9; WT 22mo, n = 8.