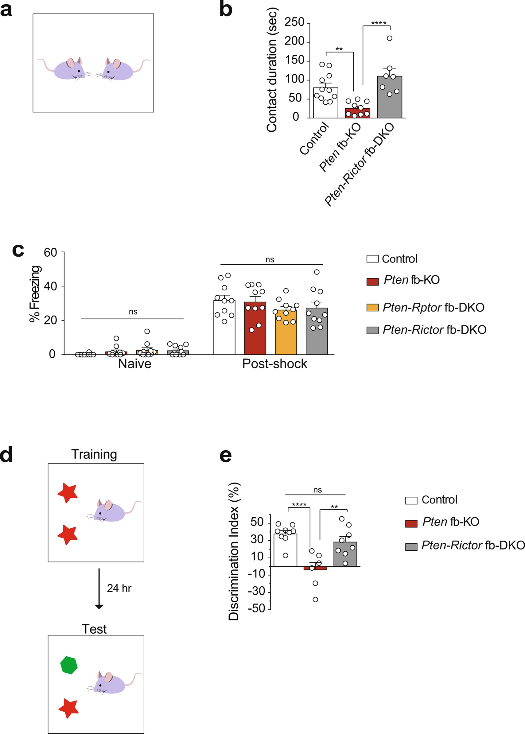
Extended Data Fig. 4: Genetic inhibition of mTORC2 rescues the deficits in reciprocal social interaction and long-term object recognition memory in Pten fb-KO mice.

(a) Schematic of the reciprocal social interaction task. (b) Compared to controls (n = 11), Pten fb-KO mice (n = 9) show decreased social interaction (t = 3.42, P = 0.0023). The deficits in reciprocal social interaction are restored in Pten-Rictor fb-DKO mice (n = 7, vs. Pten fb-KO mice, t = 4.69, P < 0.0001). (c) Normal freezing responses in Pten fb-KO mice during training. All groups show similar freezing responses either before (naïve: control, n = 15 vs. Pten fb-KO, n = 12, t = 0.13, P = 0.8948; control vs. Pten-Rptor fb-DKO, n = 12, t = 0.32, P = 0.7941; control vs. Pten-Rictor fb-DKO, n = 12, t = 0.04, P = 0.9668) or immediately after training (post-shock: control vs. Pten fb-KO, t = 0.66, P = 0.5904; control vs. Pten-Rptor fb-DKO, t = 1.46, P = 0.1492; control vs. Pten-Rictor fb-DKO, t = 1.23, P = 0.2238). (d) Schematic of the object recognition task. (e) Pten fb-KO mice showed impaired long-term object recognition memory [control (n = 9), Pten fb-KO (n = 6), t = 4.89, P < 0.0001), which was rescued in Pten-Rictor fb DKO mice [Pten-Rictor fb DKO mice (n = 8) vs. Pten fb-KO mice, t = 3.71, P = 0.0014; Pten-Rictor fb DKO mice vs. control, t = 1.18, P = 0.2518]. Data are mean ± SEM. Statistics were based on two-way ANOVA followed by uncorrected two-sided Fisher’s LSD method for pairwise comparisons. n.s., not significant.