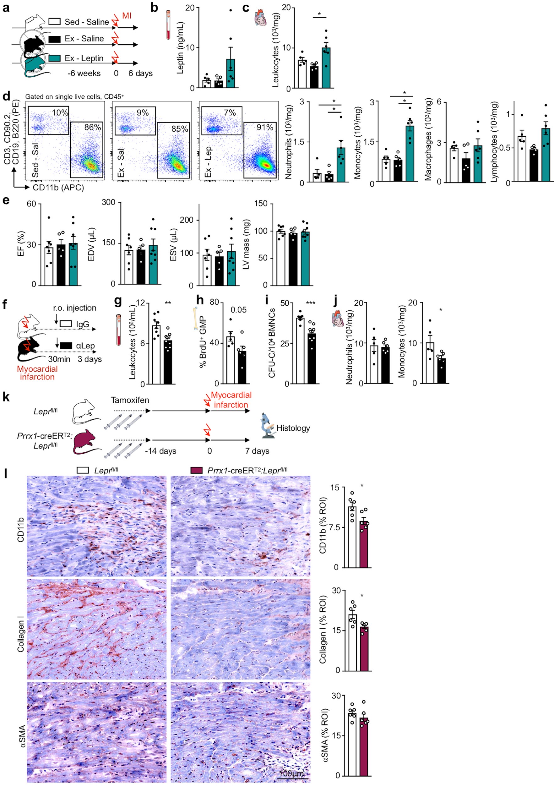
Extended Data Fig. 9: Leptin in acute MI.

(a) Experimental outline for b-e. (b) Leptin blood levels on day 6 after MI (n = 5 animals for Sed-Saline and Ex-Saline, n = 6 for Ex-Leptin, 3 independent experiments). (c) Infarct CD45+ leukocyte levels on day 6 after MI (*p = 0.025, n = 5 animals for Sed-Saline and Ex-Saline, n = 6 for Ex-Leptin, 3 independent experiments, with Dunn’s post hoc test). (d) Flow cytometry gating and quantification of neutrophils (*p = 0.039 Sed-Saline versus Ex-Leptin, *p = 0.021 Ex-Saline versus Ex-Leptin), monocytes (*p = 0.018 Sed-Saline versus Ex-Leptin, *p = 0.015 Ex-Saline versus Ex-Leptin), macrophages and lymphocytes in the infarct in respective cohorts (n = 5 animals for Sed-Saline and Ex-Saline, n = 6 for Ex-Leptin, 3 independent experiments, with Dunn’s post hoc test). (e) Cardiac magnetic resonance imaging on day 21 after MI. Ejection fraction (EF), enddiastolic volume (EDV), endsystolic volume (ESV) and left ventricular (LV) mass were determined (n = 7 animals for Sed-Saline, n = 5 for Ex-Saline, n = 8 for Ex-Leptin, 3 independent experiments). (f) Experimental outline for panels g-j. (g) Circulating leukocytes at Zeitgeber 7 (**p = 0.0017, n = 8 animals for IgG and n = 10 for αLep, 3 independent experiments, two-tailed Student’s). (h) BrdU incorporation into granulocyte macrophage progenitors (GMP) 3 days after MI (p = 0.05, n = 8 animals for IgG and n = 10 for αLep, 3 independent experiments, two-tailed Student’s t-test). (i) Bone marrow unit assay (CFU) of bone marrow mononuclear cells (BMNCs) for complete colonies (***p = 0.00041, n = 7 animals for IgG and n = 10 for αLep, 3 independent experiments, two-tailed U test). (j) Neutrophils and monocytes per mg infarct tissue (*p = 0.03, n = 5 animals for IgG, n = 6 for αLep, two-tailed U test). (k) Experimental outline for l. (l) Representative immunohistochemical stainings and quantification of myeloid cells (CD11b), collagen deposition (Collagen I), and myofibroblasts (alpha smooth muscle actin) in the infarct border zone (*p = 0.026 for CD11b and Collagen I, n = 6 animals per group, two-tailed U test). Data are mean ± s.e.m. We acknowledge Servier Medical Art (https://smart.servier.com) for providing images of mice and components of the cartoon.