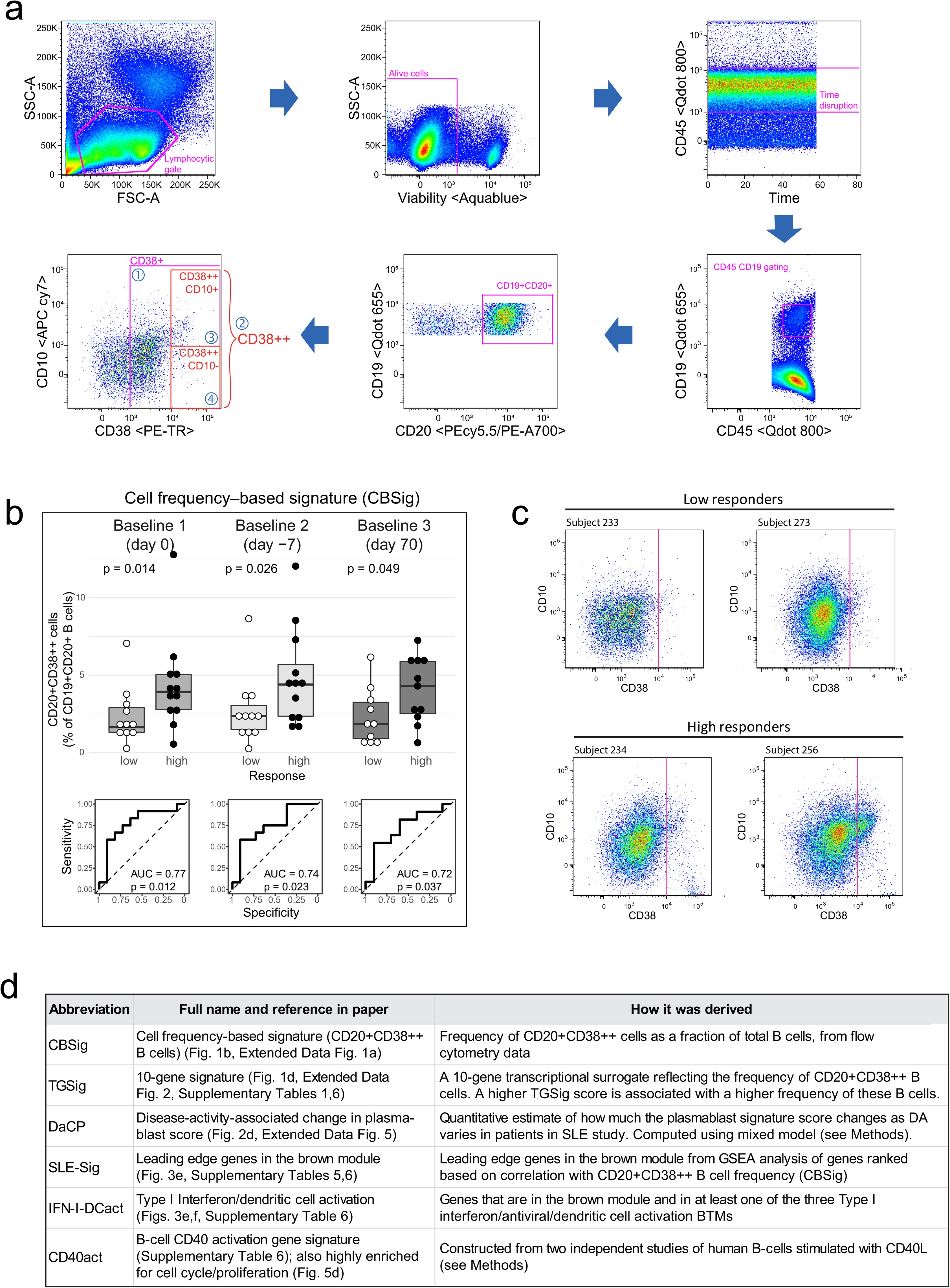
Extended Data Fig. 1: Identification and characterization of the CD19+CD20+CD38++B cell population, a baseline, pre-vaccination cell frequency-based signature (CBSig) of antibody responses to influenza vaccination.

a, Flow cytometric gating strategy for the CD19+CD20+CD38++ B cell population. Populations 1–4 are further described in (Fig. 1b). b, Box plots (top) showing the frequency of CD19+CD20+CD38++ cells (CBSig; y axis) at the three baseline time points from ref. 12 (days −7 and 0 are prior to vaccination and day 70 is after vaccination) in low and high responders (x axis) to the seasonal and pandemic H1N1 influenza vaccines as defined by the Adjusted Maximum Fold Change (adjMFC) metric (see ref. 12). There are 11 low and 12 high responders for day −7 and 0, and 10 low and 11 high responders for day 70. P values from the Wilcoxon one-tailed test results are shown on the box plots (based on results from ref. 12 our hypothesis was that the high responders have higher frequencies of these cells than low responders). Boxplots’ center line corresponds to the median value, lower and upper hinges correspond to the first and third quartiles (the 25th and 75th percentiles); lower and upper whiskers extend from the box to the smallest or largest value correspondingly, but no further than 1.5x inter-quantile range. (Bottom) Corresponding receiver operator curves (ROC) for vaccine response at each of the above baseline time points and their AUC (area under the curve) and corresponding permutation-based one-tailed p value are shown. c, Dot plots (CD38 vs. CD10 of CD19+CD20+B cells) for example high and low responders. d, Glossary of major abbreviations used in the study.