Fig. 4: Developing neutrophils are characteristic of patients with severe COVID-19 and may differentiate from plasmablasts.
From: A single-cell atlas of the peripheral immune response in patients with severe COVID-19

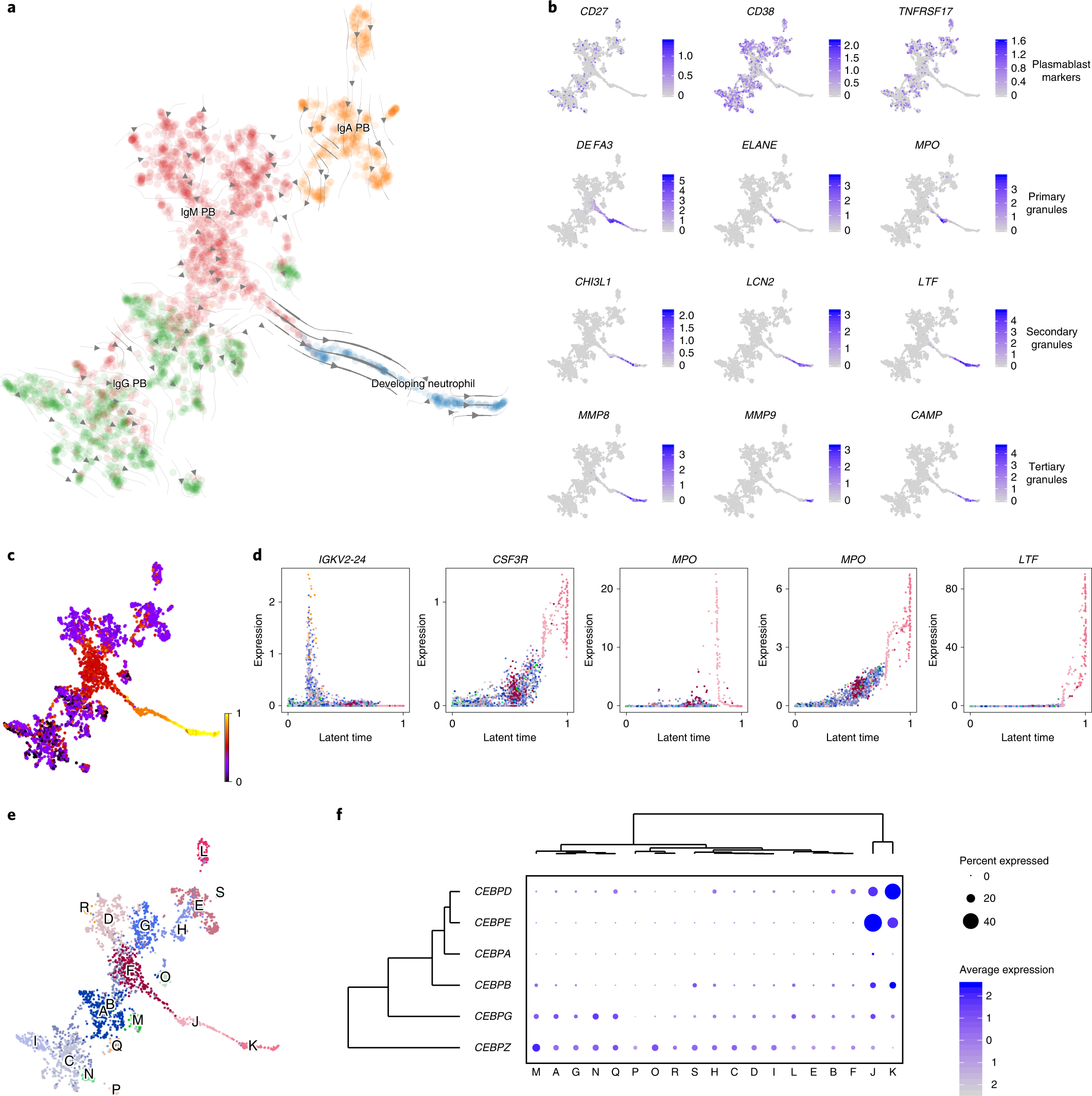
a, UMAP embedding of plasmablasts and developing neutrophils, colored by annotated cell type and overlaid with the RNA velocity stream. b, UMAP embedding colored by canonical plasmablast marker genes (CD27, CD38 and TNFRSF17) and genes encoding primary (DEF3A, ELANE and MPO), secondary (CHI3DL1, LCN2 and LTF) and tertiary (MMP8, MMP9 and CAMP) neutrophil granule proteins35,39,40. c, UMAP embedding colored by inferred latent time. d, Scatter plots showing expression of a selection of cluster-defining genes across inferred latent time. e, UMAP embedding colored by orthogonally generated clusters. f, Dot plot depicting expression of CEBP family members in each identified cluster. For all panels, n = 3,187 cells from n = 8 biologically independent COVID-19 samples and n = 6 biologically independent healthy controls.