Extended Data Fig. 1: Projected deaths due to COVID-19 and malaria in sub-Saharan Africa (SSA) over time for different COVID-19 scenarios.
From: The potential public health consequences of COVID-19 on malaria in Africa

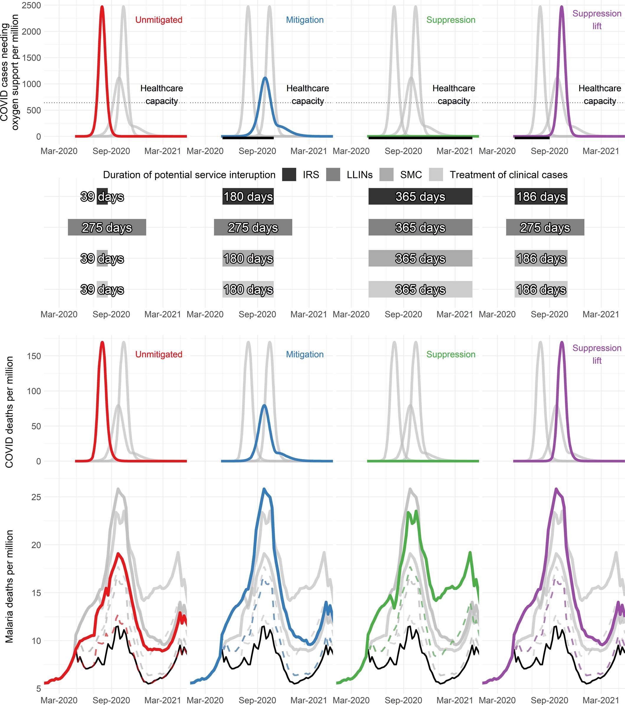
The top row shows the COVID-19 epidemic and the number of people needing oxygen support per week for four different COVID-19 scenarios—an unmitigated epidemic (red), mitigation (blue), continued suppression (green), and suppression lift (purple). The thin dotted horizontal grey line indicates estimated healthcare capacity for a typical African country. The thick black horizontal line beneath each figure shows the period when COVID-19 mitigation or suppression activities are assumed in operation. The upper middle row indicates the assumed duration of interruption where COVID-19 interventions affect different malaria prevention activities (IRS = indoor residual spraying, LLINs = mass distribution of long-lasting insecticide treated nets, SMC = seasonal malaria chemoprevention) or case management of clinical cases with the level of this disruption presented in Table 2. The lower middle row shows the predicted deaths due to COVID-19 per week in each scenario. The bottom row shows predicted malaria deaths per week for each scenario (coloured lines) and for the counter-factual with no COVID-19 induced disruption (black lines). The top coloured lines indicate a scenario when all services are reduced or cease (Table 2, row 1) whereas the bottom dashed coloured lines show the most well-managed scenario (Table 2, row 3). Grey lines in all rows show other scenarios to allow direct comparison.