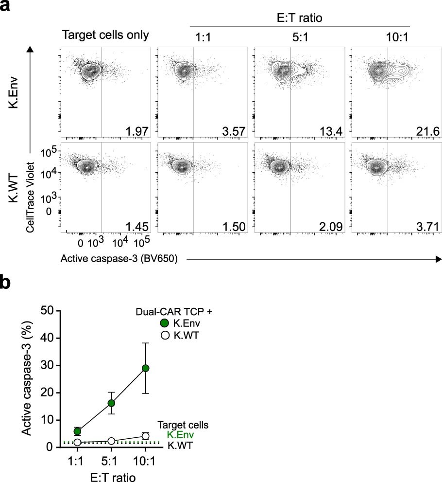
Extended Data Fig. 8: CAR T cells from HIV-infected mice exhibit ex vivo cytotoxic function.
From: Dual CD4-based CAR T cells with distinct costimulatory domains mitigate HIV pathogenesis in vivo

HIVJRCSF-infected mice (n = 3) treated with the Dual-CAR TCP were euthanized and the bone marrow cells were ex vivo stimulated with K.Env or K.WT cells for 24 h at the indicated E:T ratios. a, Representative FACS plots and (b) cumulative data shows the induction of active caspase-3 within the different target cell populations. Symbols and error bars indicate mean ± SEM. Sample size indicates biologically independent animals.