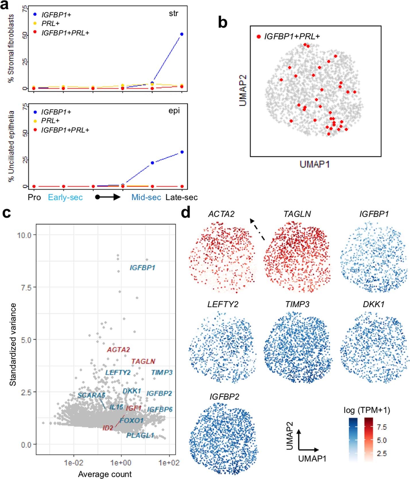
Extended Data Fig. 8: Expression of genes that define human early-pregnant endometrial stromal fibroblast subtypes.
From: Single-cell transcriptomic atlas of the human endometrium during the menstrual cycle

a, Abundance of stromal fibroblasts (str) and unciliated epithelia (epi) expressing IGFBP1, PRL, or both in non-pregnant human endometria across the menstrual cycle. Phases were assigned as in Extended Data Fig. 5. b, Distribution of stromal fibroblasts co-expressing IGFBP1 and PRL on the reduced dimension of all late-secretory stromal fibroblasts. c, Dispersion level of all genes detected in late-secretory stromal fibroblasts. Highlighted are genes reported to differentially express in the two early-pregnant subtypes that do not co-express IGFBP1 and PRL. d, Some of the subtype genes that are highly dispersed in (c), for example ACTA2, IGFBP1, showed a subtle expression gradient (arrow) on dimension-reduced late-secretory stromal fibroblasts. In c, d, red and blue indicate genes reported to define the two early-pregnant subtypes, respectively.