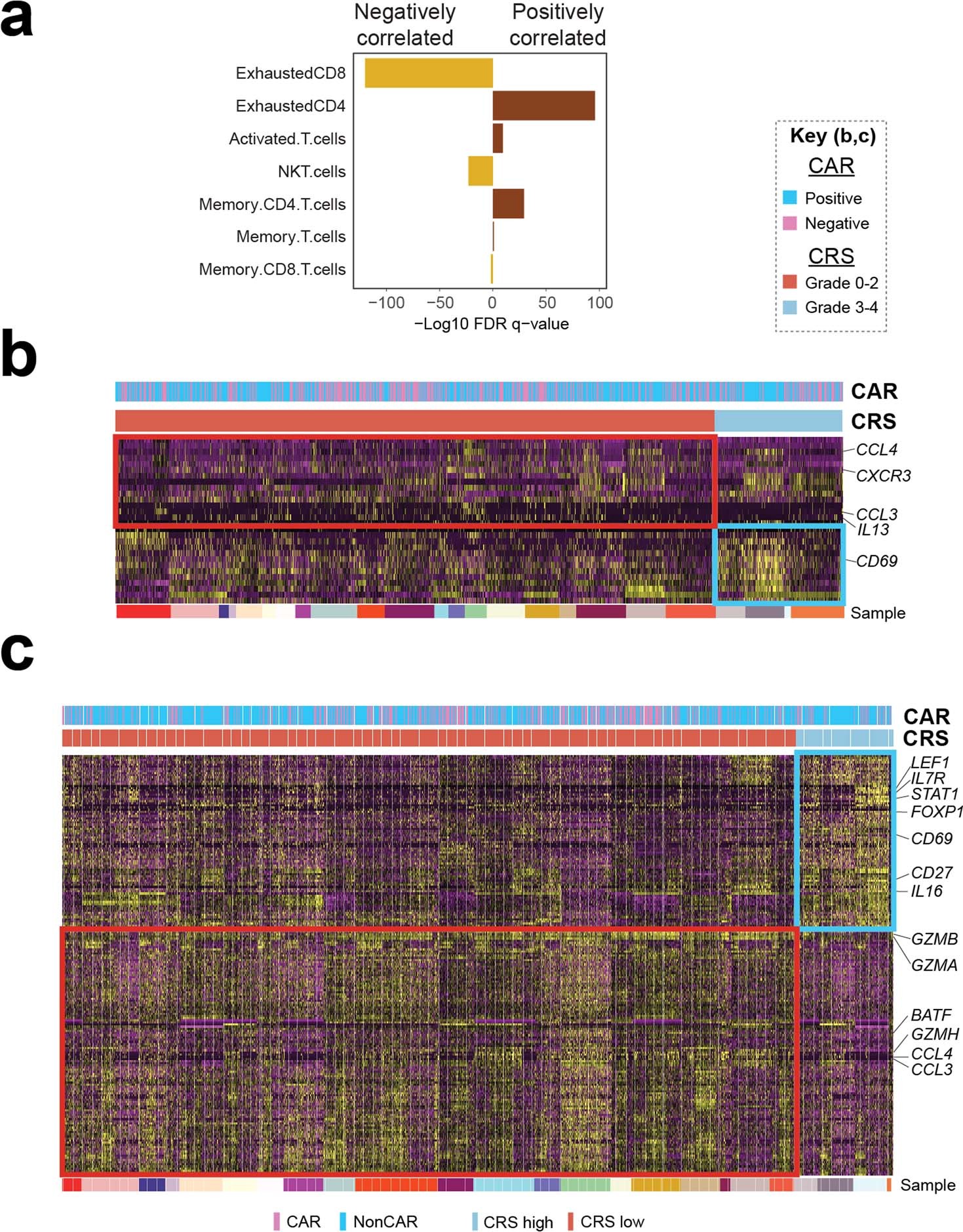
Extended Data Fig. 7: Analysis of association between molecular features of CAR T-cell infusion products and the development of high-grade cytokine release syndrome (CRS).

a, Comparison of functional states between patients with grade 0-2 and grade 3-4 identified reduced frequencies of exhausted CD8 T-cells and increased frequencies of exhausted CD4 T-cells to be associated with the development of high-grade CRS. Q-values were calculated by a two-sided Fisher exact test with a Benjamini-Hochberg correction. b, c, Heatmaps show differentially expressed genes between CD4 T-cells (b) and CD8 T-cells. (c) from the infusion products of patients with grade 0-2 CRS versus those that developed grade 3-4 CRS. The CD69 gene shows higher expression and the CCL3 and CLL4 genes show lower expression on both CD4 and CD8 T-cells from the CAR T-cell infusion products of patients that developed high grade CRS. All differentially expressed genes are shown in Supplementary Tables 10, 11.