Extended Data Fig. 4: Immunophenotyping of MDK-expressing tumours.
From: Midkine rewires the melanoma microenvironment toward a tolerogenic and immune-resistant state

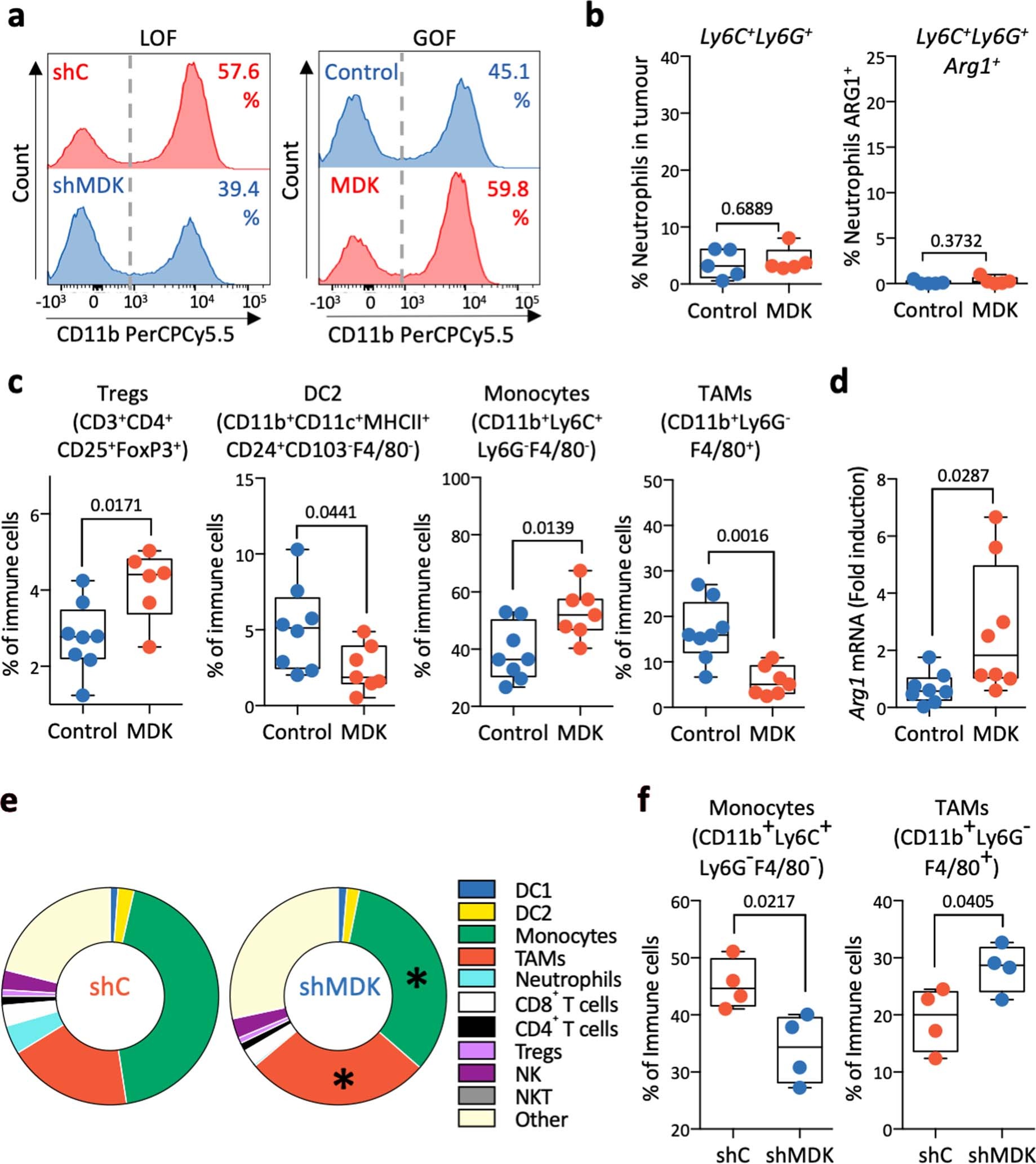
a, Representative histograms of intratumoural myeloid cells (CD11b+) in B16-R2L implants upon MDK depletion (shMDK, LOF), and in B16F1 tumours upon MDK expression (GOF). b, Quantification of total Ly6G+Ly6C+ granulocytic/neutrophil cells (left) and Arg1+ neutrophils in B16F10 tumours upon MDK expression, as measured by flow cytometry. n = 5 mice per condition. Unpaired two-tailed t-test. c, Quantification of the indicated cell populations within immune cells infiltrating B16F1 tumours upon MDK-expression, as measured by flow cytometry. Control, n = 8; MDK = 7 tumours. Unpaired Two-Tailed T-test. d, Arg1 mRNA expression in tumours from (c). Unpaired two-tailed t-test . e, Pie-charts indicating the percentage of indicated cell populations from total intratumoural immune cells (CD45+) in B16R2L tumours upon MDK depletion, as measured by flow cytometry. Control, n = 4; MDK = 4 tumours. Indicated with an asterisk are significantly altered populations P<0.05. Two-tailed T-test. DC1 (CD11b+CD11c+MHCII+CD24+CD103+), DC2 (CD11b+CD11c+MHCII+CD24+CD103-F4/80-), monocytes (CD11b+Ly6C+Ly6G-, P = 0.0217), TAMs (CD11b+Ly6G-F4/80+, P = 0.0405), neutrophils (CD11b+Ly6C+Ly6G+), CD8+ T cells (CD3+CD8+); CD4+ T cells (CD3+CD4+FoxP3-), Tregs (CD3+CD4+CD25+FoxP3+), NK (CD3-NK1.1+), NKT (CD3+NK1.1+). f, Quantification of indicated cell populations from (e), as measured by flow cytometry. n = 4 tumours, unpaired two-tailed t-test . Data shown correspond to a representative example out of 3 independent experiments. All box-plots in the figure represent minimum, maximum, median 25th/75th 5th/75th percentiles, and contain individual points.