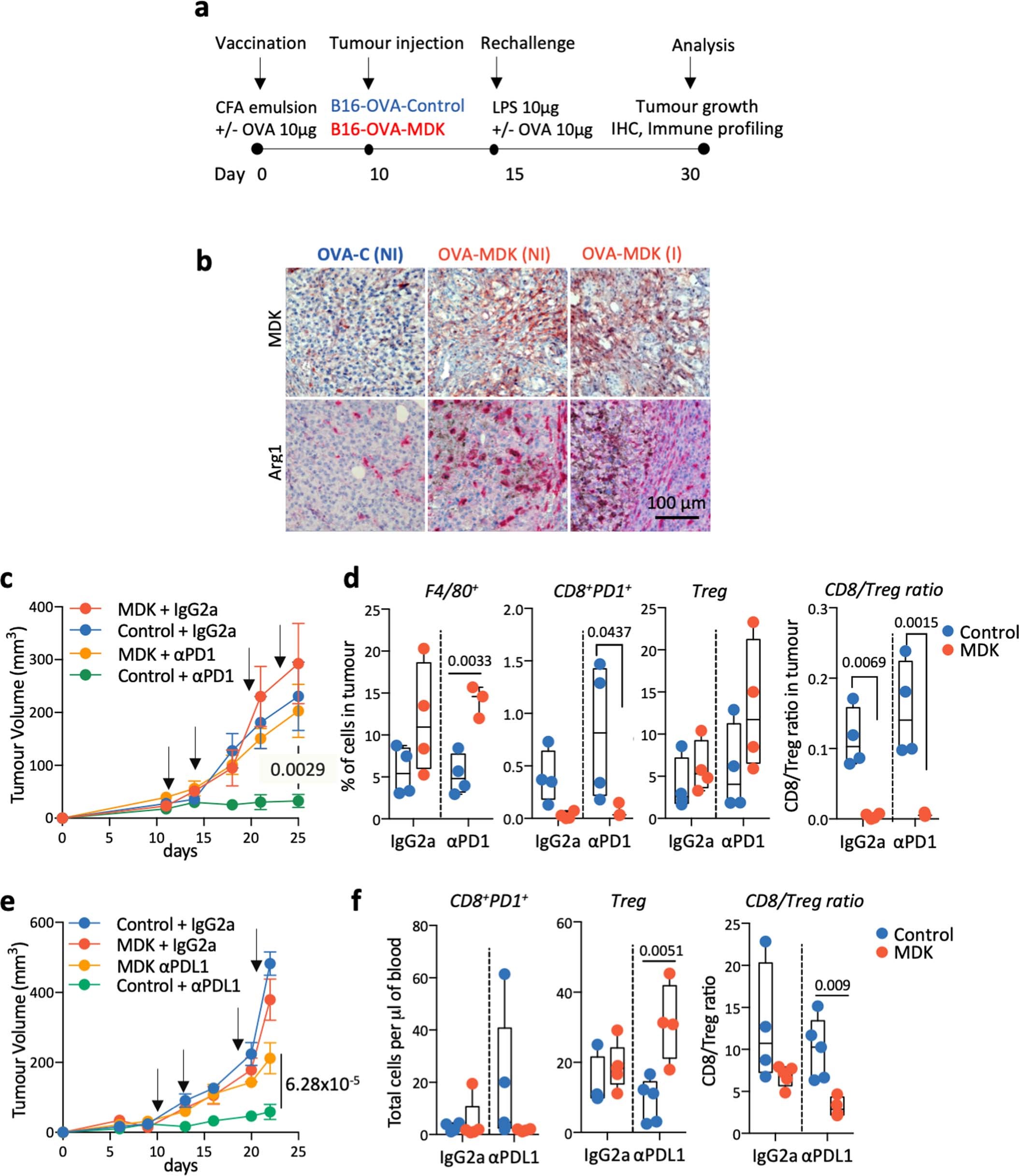
Extended Data Fig. 7: MDK promotes αPD1/PDL1 therapy resistance in mice.
From: Midkine rewires the melanoma microenvironment toward a tolerogenic and immune-resistant state

a, Experiment setup to assess the impact of MDK on an OVA-based vaccination assay. Shown are the different steps to vaccinate mice with the OVA protein, followed by subcutaneous implantation of parental B16-OVA melanoma cells (blue) or their isogenic MDK-expressing counterparts (red). 5 days after cell implantation, mice were rechallenged with LPS in the absence of OVA (non immunized, NI) or in the presence of OVA (immunized, I). b, Immunohistochemical staining for MDK (red, top panels) and Arg1 (pink, bottom panels) in B16-OVA Control vs B16-OVA-MDK xenografts in non-immunized or immunized settings as indicated. c, Growth curves of B16-OVA-MDK tumours (vs isogenic pair control) treated with IgG2a isotype control (10 mg/Kg) or αPD1 (clone RMP1–14, 10 mg/Kg) at the indicated days (arrows). Data correspond to average ± s.e.m.; n = 5 mice per condition. Statistical difference (P - value, two-way ANOVA with Tukey Post-test) between MDK vs Control B16-OVA tumours upon αPD1 treatment is indicated. d, Quantification of intratumoural macrophages (CD11b+Ly6G-F4/80+), CD8+PD1+ T cells, Treg (CD4+FoxP3+CD25+), and CD8/Treg ratio by flow cytometry at the endpoint of (c). n = 4 tumours per condition. e, Growth curves of B16-OVA-MDK tumours (vs isogenic pair control) treated with IgG2b isotype control (10 mg/Kg) or αPDL1 blocking monoclonal antibody (clone 10F.9G2, 10 mg/Kg) at the indicated days (arrows). Data represent mean ± s.e.m. n = 5 mice per condition, with significant differences between MDK vs Control B16-OVA tumours upon αPDL1 treatment as indicated. f, Circulating CD8+PD1+ T cells, Treg, and estimation of CD8/Treg ratio (mean ± s.e.m) defined by flow cytometry at the endpoint of the experiment in (e). n = 5 tumours per group. Data in c-f were analysed by two-way ANOVA with Bonferroni post-test. Box plots show median with 25th/75th percentiles and whiskers from minimum to maximum, plotting all individual values.