Extended Data Fig. 8: Expression of metabolic genes and bioenergetic analysis of pre-infusion patient products.
From: Anti-GD2 CAR-NKT cells in patients with relapsed or refractory neuroblastoma: an interim analysis

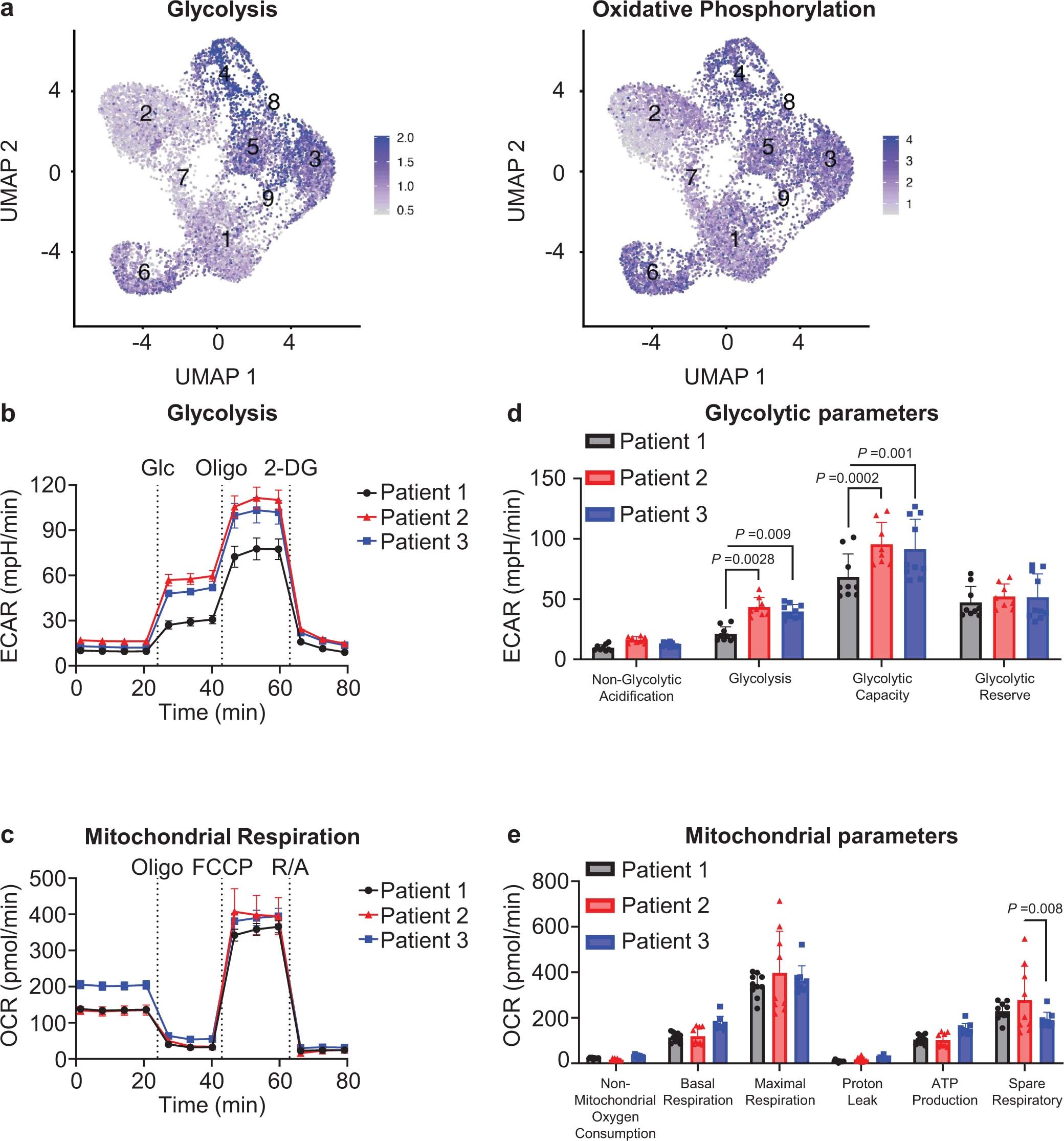
a, Gene expression in pre-infusion products from patients 1-3 related to glycolysis (https://www.gsea-msigdb.org/gsea/msigdb/cards/KEGG_GLYCOLYSIS_GLUCONEOGENESIS) and oxidative phosphorylation (https://www.gsea-msigdb.org/gsea/msigdb/cards/KEGG_OXIDATIVE_PHOSPHORYLATION) overlaid on the UMAP 2D projection. b, Extracellular acidification rates (ECAR) and c) oxygen consumption rates (OCR) measured at baseline and in response to glucose (Glc), oligomycin (Oligo), 2-deoxy-D-glucose (2-DG), FCCP, or rotenone/antimycin A (R/A); data shown as mean ± SEM. d, Glycolytic and e) mitochondrial parameters derived from assay in b) and c) respectively; data shown as mean ± SD; P values by two-way ANOVA with Tukey’s correction for multiple comparisons (d,e). Shown are results from two independent experiments with 3 - 6 replicates per experiment.