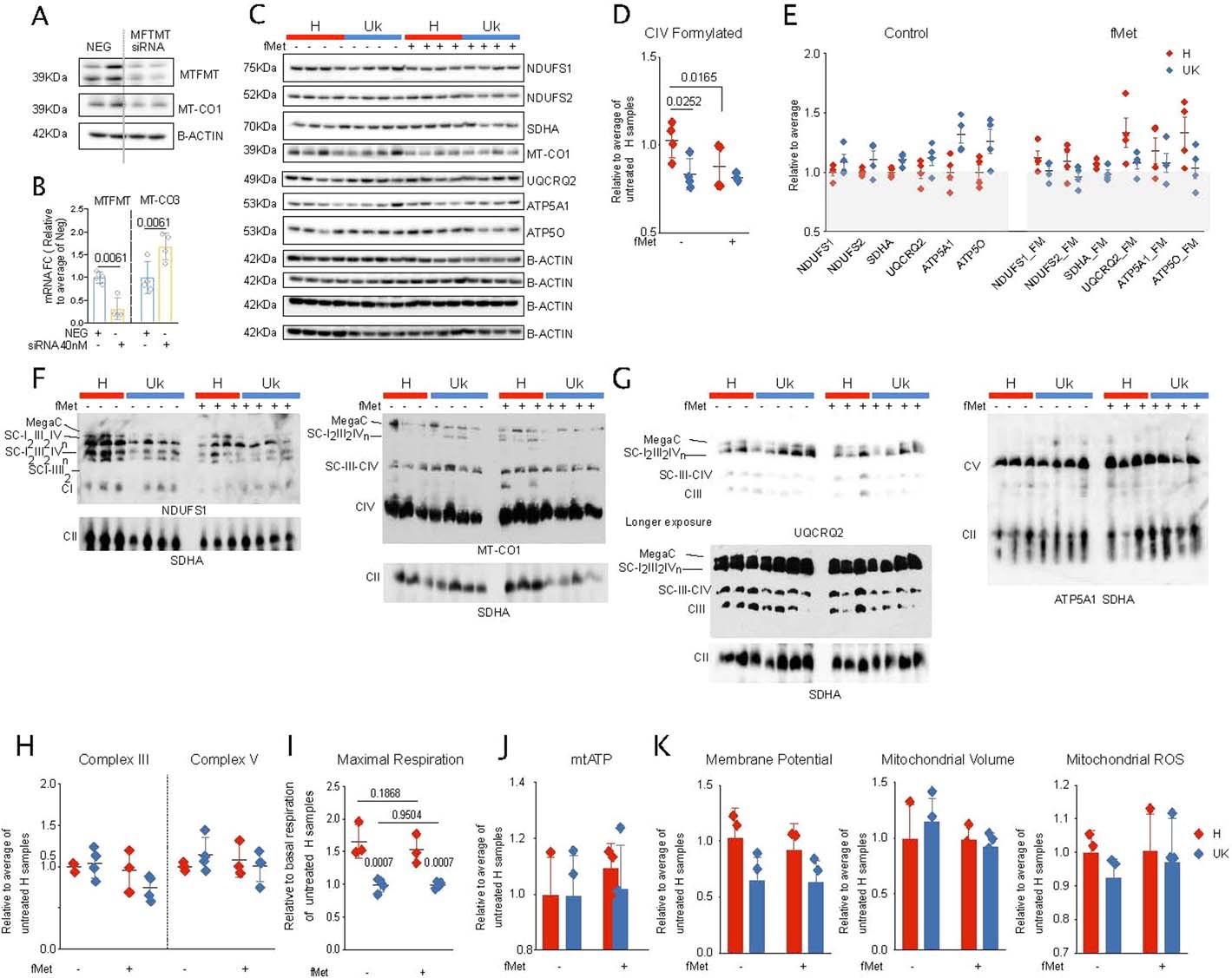
Extended Data Fig. 4: Formyl-methionine regulates mitochondrial protein synthesis and oxidative phosphorylation.

A. Immunoblot showing the effects of decrease on the levels of MTFMT using siRNA against MTFMT. The blots were immuno-detected using an anti-MTFMT antibody, anti-MT-CO1 and B-actin as loading control. B. Effects of decreasing the levels of MTFMT on the levels of MT-CO3 expression. Bars represent the mean ± SD of 4 technical replicates corrected by the Negative siRNA. Statistical testing was performed by using a 2-way-ANOVA test followed by Holm-Sidak’s multiple comparisons test. Exact p-values are indicated. C. Effect of fMet on mitochondrial proteins. Immunoblot showing the effects of the increase on the levels of fMet in cell lines from the haplogroup H and Uk. The blots were immuno-detected using an anti-NDUFS1, anti-NDUFS2, anti-antibody, anti-SDHA, anti-MT-CO1, anti-UQCRQ2, anti-ATP51, anti-ATP5O and B-actin as loading control. D. Effect of fMet on the formylated protein MT-CO1. Quantification of the immunoblot shown in C. Quantification of the bands by loading control (B-actin) in each cell line. E. Effect of fMet on the non-formylated mitochondrial proteins. Quantification of the immunoblot shown in C. Quantification of the bands by loading control (B-actin) in each cell line and corrected by the average of untreated samples from haplogroup H are shown. FM indicated treatment with fMet. F. 1D-BNGE and western blot analysis of digitonin treated cybrid cell lines with and without fMet treatment. The blots were immuno-detected using an anti-NDUFS1 antibody for complex I (CI, left gel) and anti-MT-CO1 for complex IV (CIV, right gel) detection. Loading control was performed by immunodetection of anti-SDHA for complex II (CII). Super-complexes (SC) composition is indicated in each case. G. 1D-BNGE and western blot analysis of digitonin treated cybrid cell lines with and without fMet treatment. The blots were immuno-detected using an anti-UQCRQ2 antibody for complex III (CIII, left gel) and anti-ATP5A1 for complex V (CV, right gel) detection. Loading control was performed by immunodetection of anti-SDH70 for complex II (CII). Super-complexes (SC) composition is indicated in each case. H. Quantification of the bands by loading control (CII) in each cell line. I. Maximal respiration with 1μM FCCP. J. Effects of increase of fMet on mitochondrial ATP. K. Effects of increase of fMet on membrane potential, mitochondrial volume and mitochondrial ROS levels. Error bars represent the mean ± standard deviation (SD) of the biological replicates (n=4 cell lines with independent mtDNAs for each haplogroup) of – (Control) and + (fMet treated) cell lines that were measured in 3-5 independent technical replicates each. Colors red and blue represent haplogroup H and Uk respectively. The values are represented as relative to the average of untreated samples from haplogroup H unless indicated. Statistical testing was performed by using a 2-way-ANOVA test followed by Holm-Sidak’s multiple comparisons test unless stated otherwise. Exact P-values corrected for multiple comparisons are indicated. Unprocessed Western Blots can be found in Source Data Extended Data Figure 4.