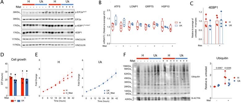
Extended Data Fig. 5: fMet regulation of protein metabolism is independent of mtUPR and mTORC1.

A. Effect of fMet on EIF2A and 4EBP1 activation. Immunoblot showing the effects of the increase on the levels of fMet in cell lines from the haplogroup H and Uk. The blots were immuno-detected using an anti-EIF2A, anti-p.EIF2ASer51, anti-4EBP1, anti-p.4EBP1Thr37&46 and anti-Vinculin as loading control. B. Effect of fMet and mitochondrial haplogroup on the expression of mtUPR targets. Transcript values corrected by the average of untreated samples from haplogroup H are shown. C. Effect of fMet and mitochondrial haplogroup on 4EBP1 activation. Quantification of the immunoblot shown in A. Quantification of the bands for p. 4EBP1Thr37&46 and 4EBP1 corrected by loading control (Vinculin) in each cell line. D. Effect of fMet in doubling time (DT). E. Effect of fMet on growth. Fold change growth corrected by day 0 is shown. Error bars represent the mean ± SD of the biological replicates (n=4 cell lines with independent mtDNAs for each haplogroup) of – (Control) and + (fMet treated) cell lines that were measured in 3-5 independent technical replicates each. F. Effect of fMet on protein ubiquitination. Immunoblot detection with anti-ubiquitin and anti-B-actin as a loading control for untreated (-) and fMet treatment (+). The quantification of the bands for ubiquitin smear corrected by loading control (B-actin) is shown. Bars/lines represent the mean ± SD of the biological replicates (n= 4 cell lines with independent mtDNAs for each haplogroup) of – (Control) and + (fMet treated) cell lines. Colors red and blue represent haplogroup H and Uk respectively. The values are represented as relative to the average of untreated samples from haplogroup H unless indicated. Statistical testing was performed by using a 2-way-ANOVA test followed by Holm-Sidak’s multiple comparisons test unless stated otherwise. Exact P-values corrected for multiple comparisons are indicated. Unprocessed Western Blots can be found in Source Data Extended Data Figure 5.