Extended Data Fig. 1: Quantifying immunosuppression of T cells in single-cell data.
From: A T cell resilience model associated with response to immunotherapy in multiple tumor types

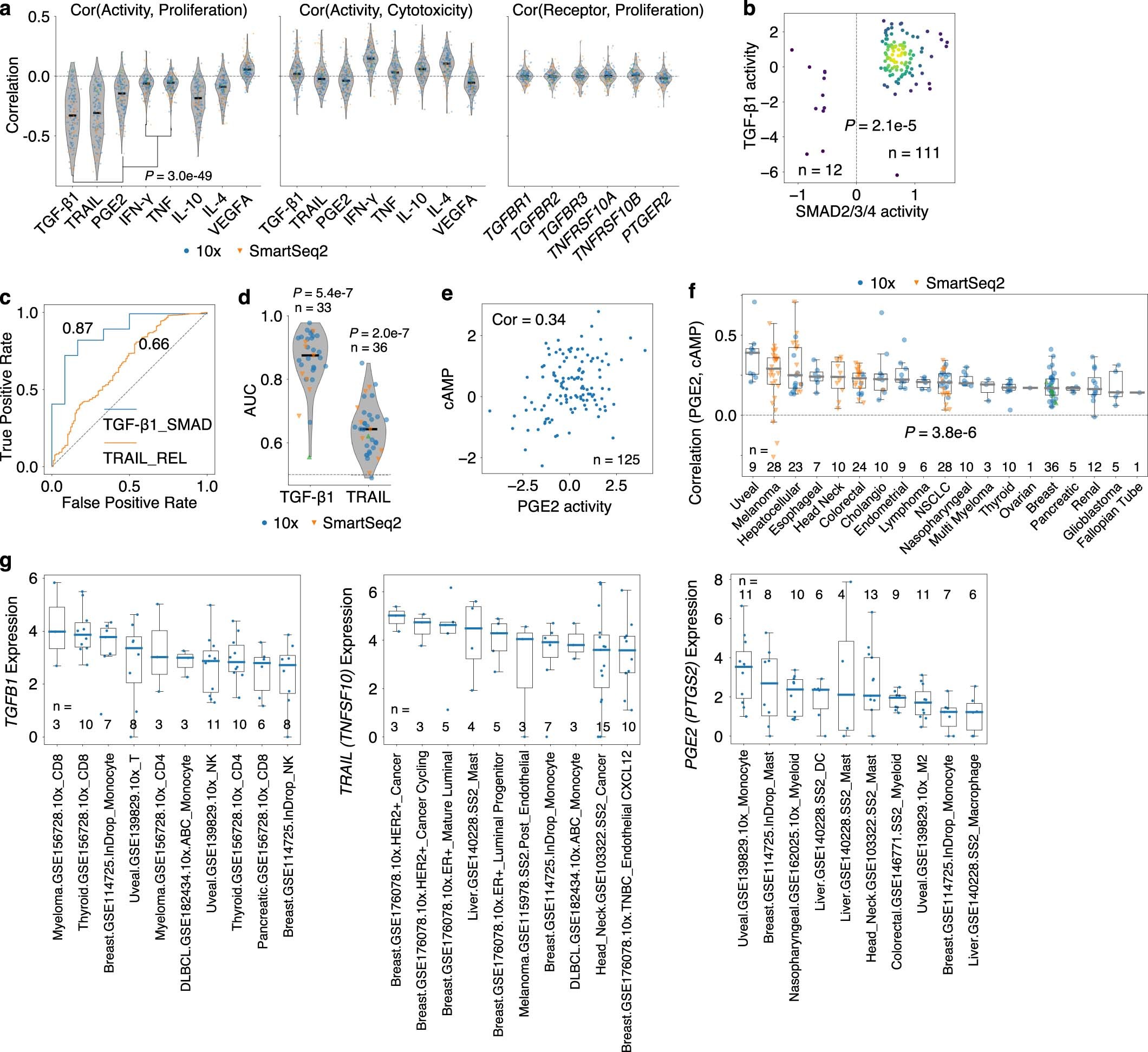
a, Correlations between immunosuppressive signaling and T cell proliferation or cytotoxicity, shown with the violin plot smoothed by a kernel density estimator (n = 168 per group). Each dot represents a tumor. The p-value was from the two-sided Wilcoxon rank-sum test. b, Association between TGF-β1 signaling and SMAD transcription factor (TF) activities, an example from a melanoma tumor18. Each dot presents a CD8 + T cell. The Y-axis presents the TGF-β1 activities. The X-axis presents the SMAD TF activities. The p-value was from the two-sided Wilcoxon rank-sum test, comparing TGF-β1 activities between T cells with positive and negative SMAD activities. c, Receiver operating characteristic (ROC) curve for the quality of signaling activities. At different thresholds, the ROC curve presents false-positive rates against true-positive rates of predicting SMAD or REL activities through TGF-β1 or TRAIL signaling activities, respectively. The diagonal line represents random expectation. d, Quality of signaling activities across single-cell cohorts. Each dot presents a single-cell cohort. The area under the ROC curve (AUC) measures the quality of TGF-β1 or TRAIL signaling, shown with violin plots smoothed by a density kernel estimator. P-values were from the two-sided Wilcoxon signed-rank test, comparing group values with 0.5 (random expectation). e, Correlation between PGE2 signaling and cAMP pathway activities, an example of a melanoma tumor18. Each dot represents a CD8 + T cell. The X-axis shows the PGE2 signaling activity. The Y-axis shows the cAMP geneset value. f, Correlations between PGE2 signaling and cAMP activities. Each dot represents a tumor. The correlations were shown through box plots. The thick line represents the median value. The bottom and top of the boxes are the 25th and 75th percentiles (interquartile range). Whiskers encompass 1.5 times the interquartile range. The p-value was from the two-sided Wilcoxon signed-rank test, comparing group medians and zero. g, Gene expression of immunosuppressive signals. Each dot represents a patient. Y-axis presents the average gene expression across all cells for each lineage (X-axis). All lineages were ranked by the median expression and only the top ten profiles were shown in box plots as panel f.