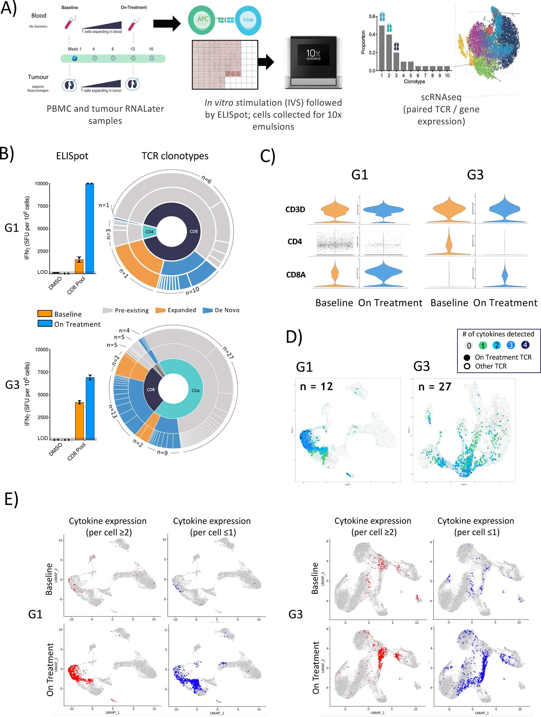
Extended Data Fig. 8

(A) Schematic outlining approach for matched PBMC and FFPE tumor tissue TCR analyses. (B) Post-IVS ELISpot (mean SFU per 106 PBMCs +/- SD for duplicate wells) from baseline (W0; orange) and on-treatment (W16; blue) timepoints corresponding to available on-treatment tumor biopsy samples (W16) for patients G1 and G3. TCR clonotypes (paired α-β chains) present at baseline and expanded on-treatment (expanded; orange) or absent at baseline and present on-treatment (de novo primed; blue) and the corresponding single-cell mRNA signatures for CD4 or CD8 expression are shown. Patient G1: CD8 expanded (n=1), CD8 de novo (n=10), CD8 preexisting (n=60, CD4 expanded (n=0), CD4 de novo (n=1), CD4 preexisting (n=3). Patient G3: CD8 expanded (n=2, CD8 de novo (n=13), CD8 preexisting (n=5), CD4 expanded (n=2), CD4 de novo (n=9), CD4 preexisting (n=27), undetermined expanded (n=0), undetermined de novo (n=4), undetermined preexisting (n=5). (C) Violin plots showing analyses of CD3, CD4, and CD8 mRNA expression in cells from baseline (orange) and on-treatment (blue) PBMC samples for patients G1 and G3. (D) UMAP plots showing individual cells expressing TCR clonotypes present in on-treatment samples (closed circles, n=12 for G1, n=27 for G3) and expressing 0, 1, 2, 3, or 4 cytokine transcripts (see also Supplementary Table 3). (E) UMAP plots showing individual cells expressing ≤1 (blue) and ≥2 cytokines (red) and TCR clonotypes of interest (n=12 for G1, n=27 for G3) comparing baseline and on-treatment samples (see also Supplementary Table 3).