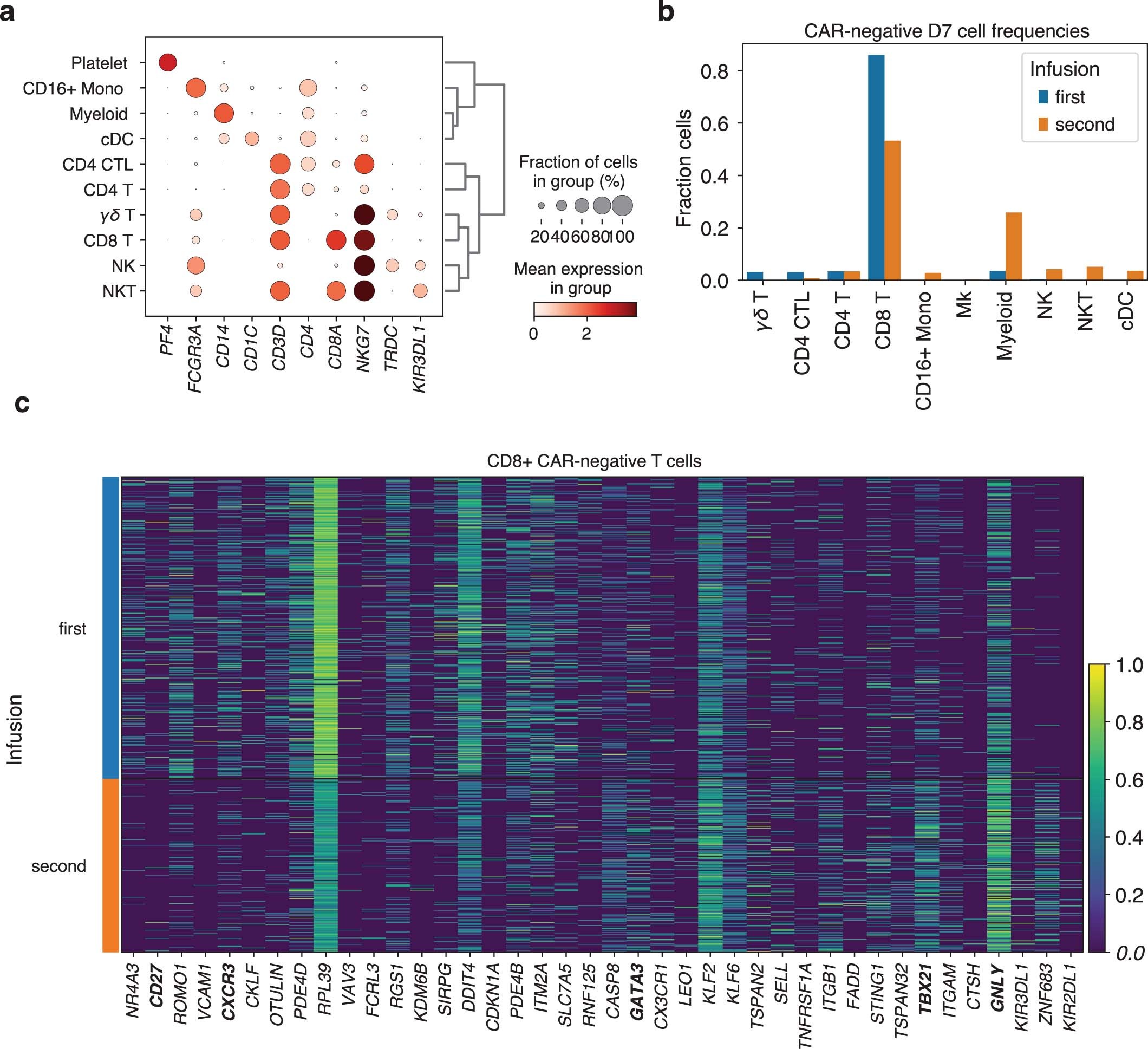
Extended Data Fig. 9: Changes in PBMC populations in patient treated with second infusion of tisa-cel.
From: Distinct cellular dynamics associated with response to CAR-T therapy for refractory B cell lymphoma

a, Expression of marker genes for PBMC cell type classification. b, Fractions of day 7 CAR-negative cells falling into each cell type cluster, stratified by first and second infusion. c, Top 20 genes differentially increased and decreased (by Mann-Whitney U test) comparing CD8+CAR-negative T cells between the first and second treatments at day 7. Plotted expression values for each gene are log transcripts-per-10,000 translated and scaled to a range of [0,1] based on the minimum and maximum observed values.