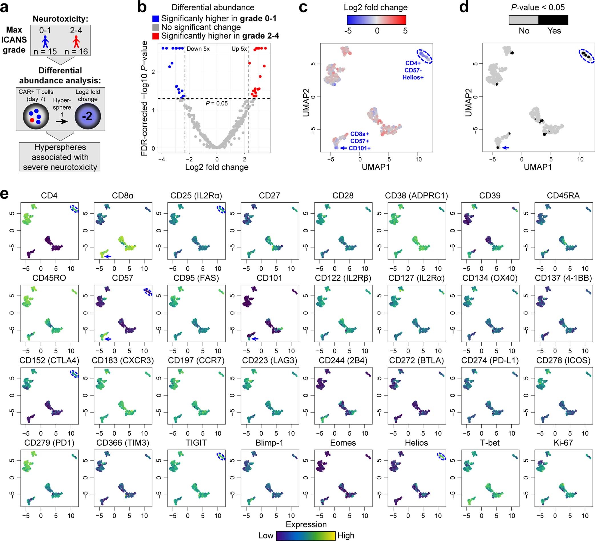
Extended Data Fig. 4: CAR T cell hyperspheres associated with severe neurotoxicity.
From: Post-infusion CAR TReg cells identify patients resistant to CD19-CAR therapy

a, Schematic for differential abundance analysis comparing circulating CAR T cells on day 7 between patients with low (max ICANS grade 0-1) or severe (max ICANS grade 2-4) neurotoxicity (n = 31). CAR T cells falling into the same region of space in all dimensions (hypersphere) were quantified to generate comparison metrics for patients with low or severe neurotoxicity. b, Volcano plot showing hyperspheres generated as described in (a) that are significantly differentially abundant between patients with low (max ICANS grade 0-1) or severe (max ICANS grade 2-4) neurotoxicity. c, Log2 fold change overlaid onto hyperspheres from (b) that were embedded into UMAP coordinates. Groups of hyperspheres that correspond to the two CAR T cell populations identified by the lasso model in Fig. 2h are highlighted. d, FDR-corrected P values overlaid onto hyperspheres from (c) and stratified by the statistical significance threshold of P < 0.05. e, Individual marker expression overlaid onto hyperspheres from (c).