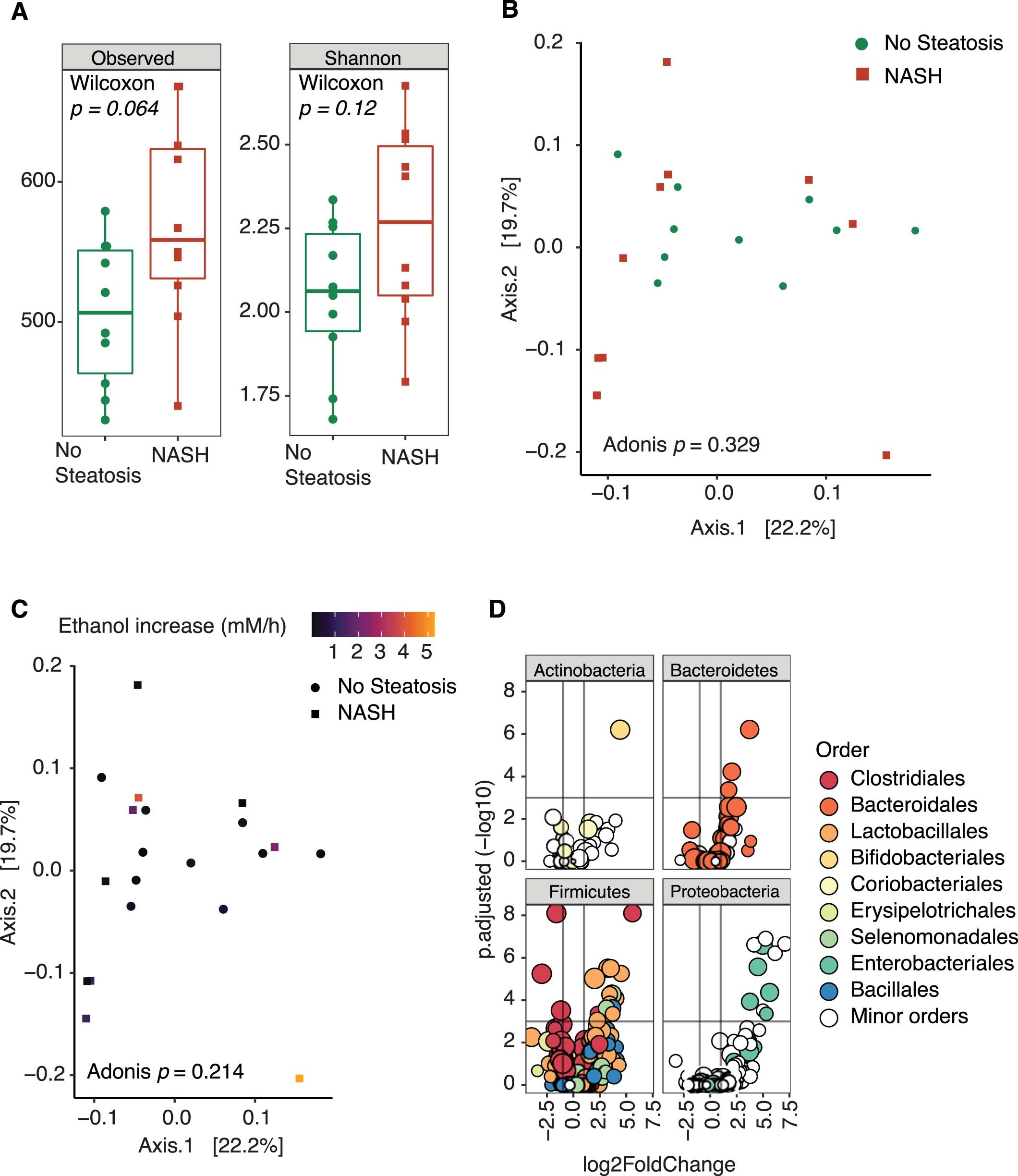
Extended Data Fig. 10: Microbiome characteristics of the intervention study.
From: Microbiome-derived ethanol in nonalcoholic fatty liver disease

Alpha- diversity in NASH (a), PCoA of Bray-Curtis dissimilarity between NAFLD class (b), PCoA of Bray Curtis dissimilarity with rate of ethanol accumulation after 4-methylpyrazole infusion (c), Volcano plot with differential taxa abundance analysis (d). Alpha diversity metrics was compared using a two-tailed Mann–Whitney test. Box plots feature the median (center line), upper and lower quartiles (box limits), 1.5× the interquartile range (whiskers), points outside of boxplot range are outliers. Beta diversity was tested using permanova using 1000 permutations. Differential taxa abundance was tested using deSeq2 and observed p values were Benjamini & Hochberg corrected.