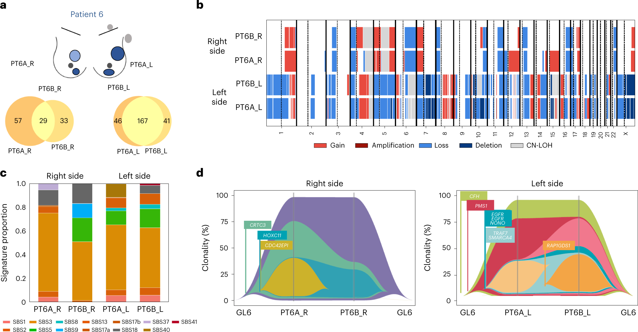
Fig. 5: Genomic alterations in the patient with multicentric sBBCs.
From: Evolution of synchronous female bilateral breast cancers and response to treatment

The analyses were performed in the two left tumors (PT6A_L and PT6B_L) and in the two right tumors (PT6A_R and PT6B_R) of the same patient (patient 6). The sample with RD (RD6B_R) was discarded owing to poor sample purity. a, Tumor mutation profiles: Venn diagrams showing the number of mutations shared between the two primary tumors of each side (yellow intersect). b, CNA profiles, compared between the two multicentric tumors of each side. c, Mutational signatures as from Alexandrov29 compared between the two multicentric tumors of each side. d, Fish plot retracing the phylogeny between the two multicentric tumors of each side. Each fish plot can be interpreted from the left to the right or from the right to the left, corresponding to the emergence or the extinction of a clone, respectively. CN-LOH, copy-neutral loss of heterozygosity.