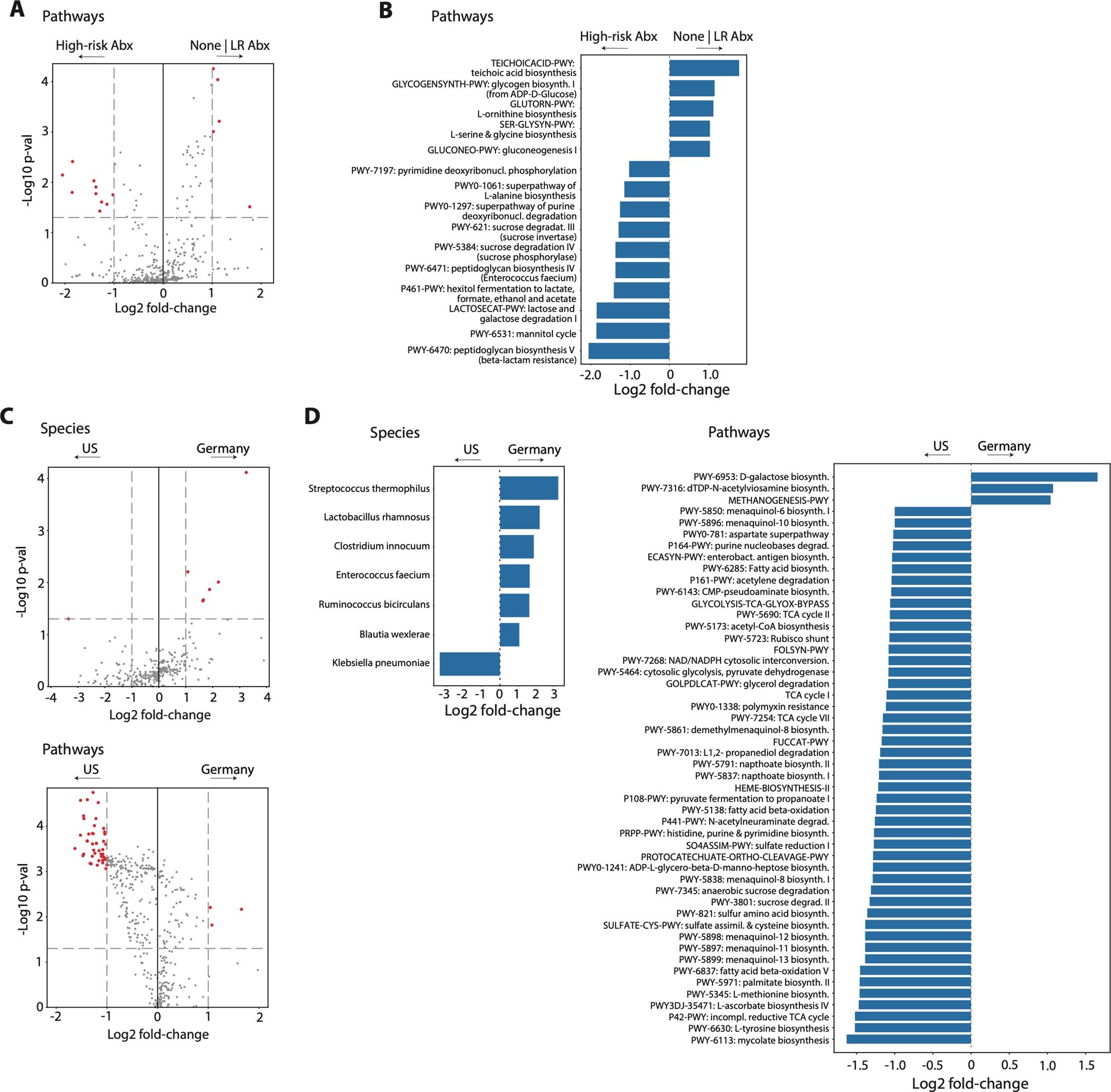
Extended Data Fig. 6: Analyzing microbiome features associated with major cohort characteristics.

(a) Differential relative abundance analyses by log-fold changes and statistical testing by Mann–Whitney tests illustrated with volcano plots for species and metabolic pathways encoded in the fecal metagenomes: the log2 abundance in none | LR antibiotic samples (n = 79) / abundance in HR antibiotic samples (n = 16), versus the significance of the abundance difference. Metabolic pathways that have both p-value < 0.05 and absolute log2 fold-change > 1 are shown in red. (b) Bar-plots indicating the fold-change of the top features revealed by the differential abundance analyses described in (A). (c and d) Differential abundance analyses for species and metabolic pathway composition comparing the German (n = 50 patients) and the US (n = 45 patients) cohort. Here, comparisons of fecal metagenomes for samples collected in the 3-weeks pre-CAR-T cell infusion window are shown. Group comparisons carried out by Mann–Whitney tests.