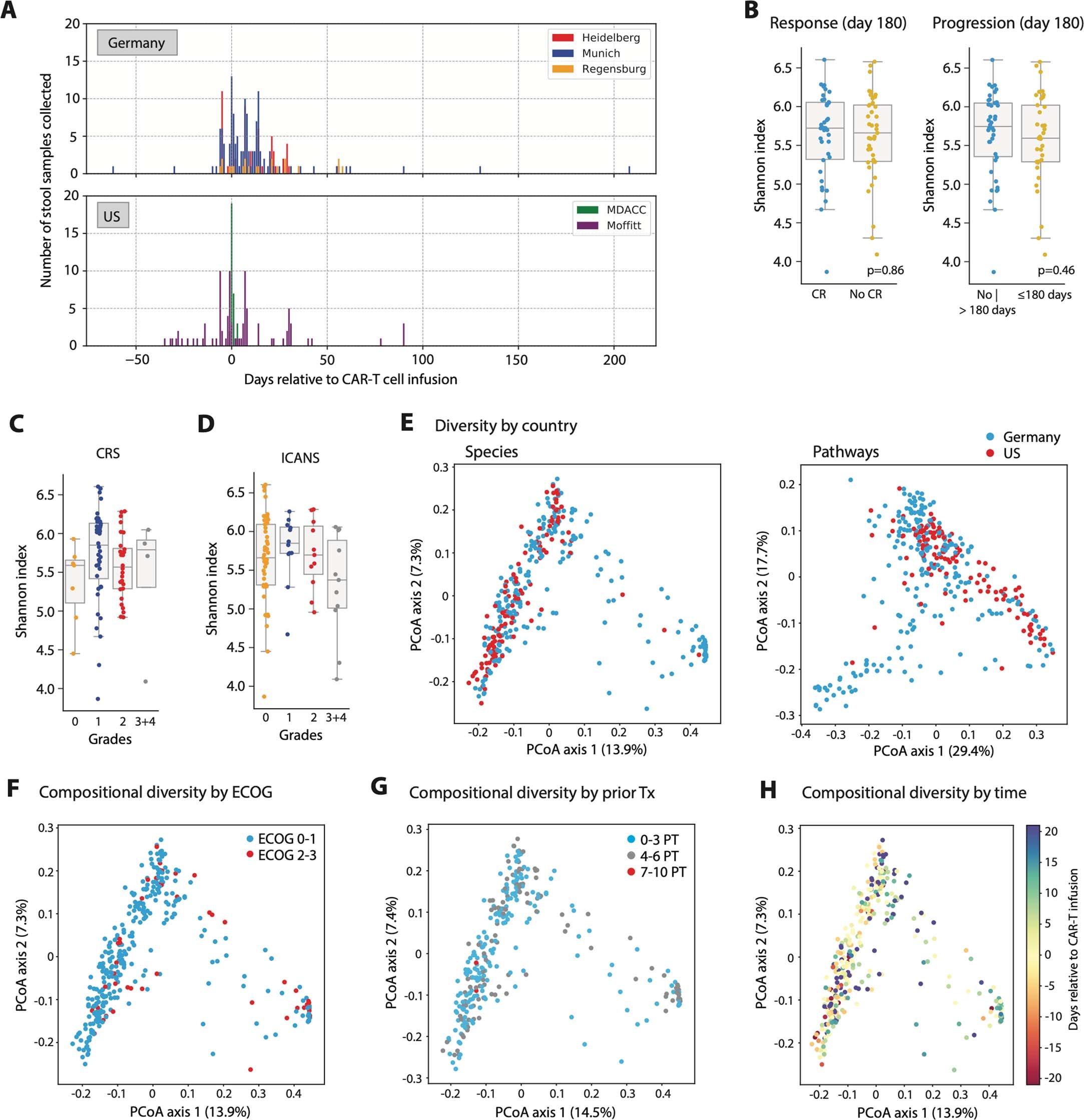
Extended Data Fig. 5: Gut microbiome diversity metrics grouped by clinical variables and outcomes.

(a) Number of stool samples collected over the course of CAR-T cell therapy by center and country (n = 351 in total). (b) Shannon indices for alpha diversity of the basal gut microbiome (that is, samples collected between days -21 and 0 relative to CAR-T cell infusion and species composition averaged by mean in case of multiple samples per patient) and grouped for CR vs. no CR at day 180 (left; CR: n = 38, no CR: n = 41 patients), or early progression at day 180 (right; ≤ 180 days: progression within 6 months after infusion (n = 37); no | > 180 days: no progression within follow-up or progression after 6 months after infusion (n = 42 patients) after excluding specimens collected while or less than two weeks after high-risk antibiotics exposure. (c and d) Shannon’s diversity of the basal gut microbiome, after the same exclusion of HR antibiotic samples, grouped for CRS (n = 7, 40, 28, 4 patients [grade 0, 1, 2, 3 + 4]) and ICANS grades (n = 45, 12, 11, 11 patients [grade 0, 1, 2, 3 + 4]). (e) PCoA plots based on Bray–Curtis dissimilarity metrics of the microbiome species and metabolic pathways beta diversity in all samples color-coded for German vs. US patients. (f–h) PCoA plots as in (E) for species composition color-coded for ECOG levels (F), number of prior therapy lines (PT; prior to CAR-T cell therapy) (G), and day of specimen collection relative to the day of CAR-T cell infusion (that is, day 0) (H). Group comparisons carried out by Mann–Whitney tests or Kruskal–Wallis rank tests.