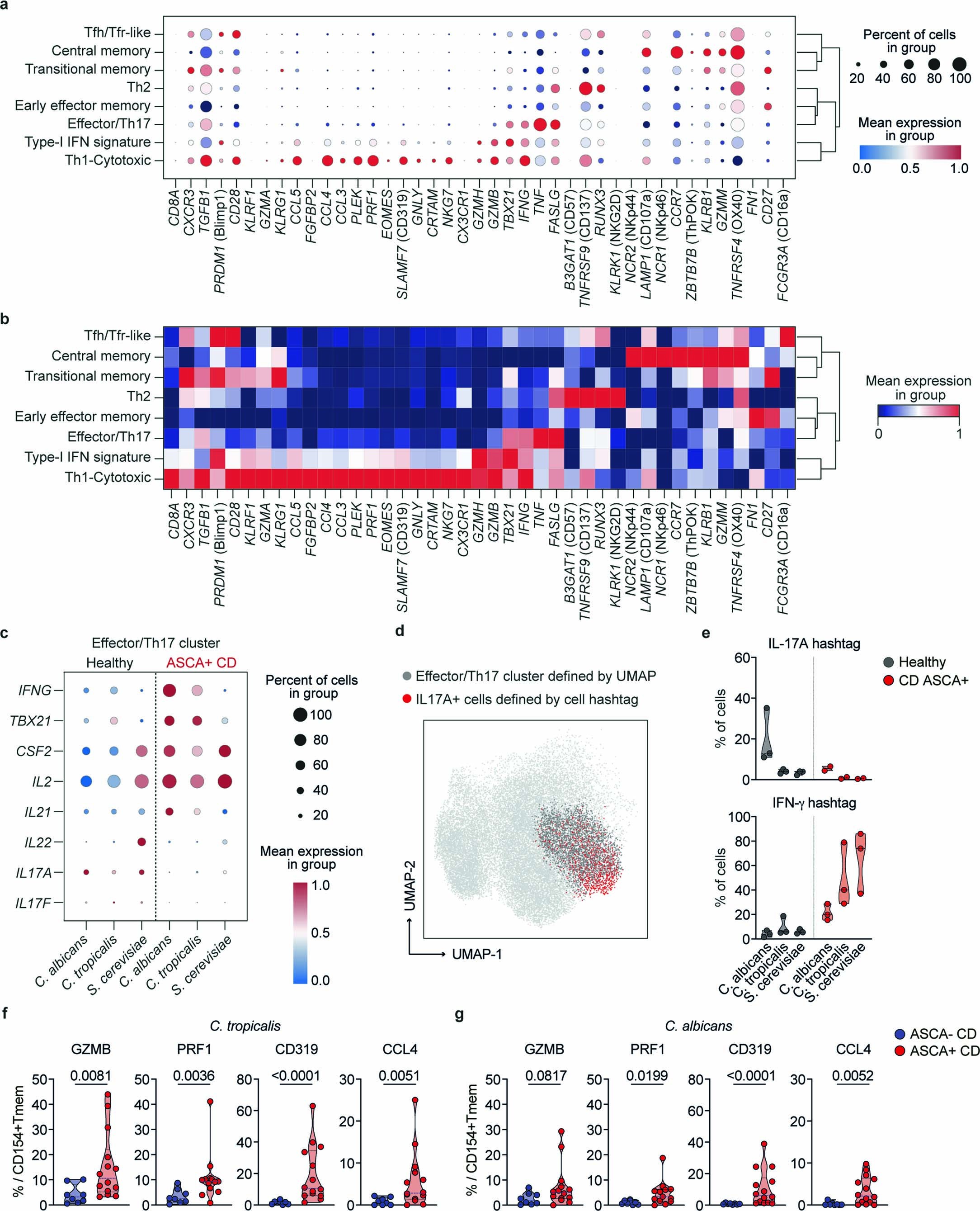
Extended Data Fig. 5: Yeast-responsive Th1 cells express several cytotoxicity-associated markers.

(a) Dot plot visualization showing the expression of cytotoxicity-associated32 genes in each T cell cluster. Colors represent the normalized mean expression, and size indicates the proportion of cells expressing the respective genes. (b) Heatmap showing the expression of selected genes in each T cell cluster. Colors represent the Z-score-normalized expression amounts. (c) Dot plot visualization showing the expression of selected marker genes within the effector/Th17 cluster for healthy donors and CD patients according to antigen specificity. Colors represent the normalized mean expression levels, and size indicates the proportion of cells expressing the respective genes. (d) IL-17A producing cells were labeled with hashtag antibodies prior to scRNA sequencing (see Methods) and are plotted as overlay with the effector/Th17 cluster. These data show that only a subset of cells within this cluster has a Th17 signature. (e) Proportion of IFN-γ+ or IL-17A+ cells labeled with hashtag antibodies for individual donors and specificities (healthy n = 3, CD n = 3). (f, g) Expression of cytotoxic markers in (f) C. tropicalis and (g) C. albicans-reactive T cells of CD patients according to their ASCA status. (ASCA- n = 8; ASCA+ n = 14). Each symbol in (f, g) represents one individual donor. Truncated violin plots with quartiles and range are shown in (f, g). Statistical differences: Two-tailed Mann-Whitney test in (f, g).