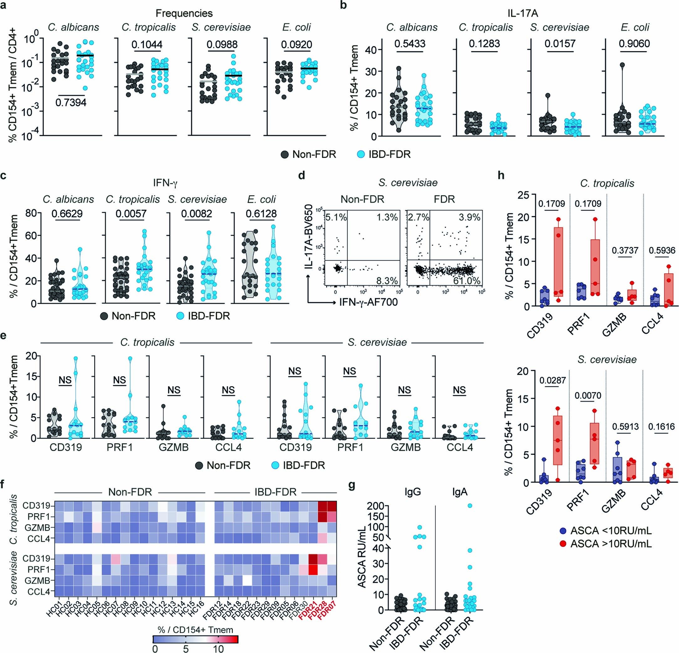
Extended Data Fig. 6: Alterations of yeast-reactive CD4+ T cells are present in first-degree-relatives of IBD patients (IBD-FDR).

(a) Frequencies and (b) IL-17A production of yeast-reactive T cells in IBD-FDRs (n = 25) and non-FDR controls (n = 22). (c) IFN-γ staining of yeast-reactive T cells in IBD-FDRs (n = 25) and non-FDR healthy controls (n = 38). (d) Dot plot examples for IFN-γ staining of S. cerevisiae-reactive T cells. (e) Cytotoxic marker expression of C. tropicalis and S. cerevisiae-reactive CD154+ Tmem (non-FDR n = 16, IBD-FDR n = 14). (f) Heatmap depicting ex vivo cytotoxic markers production of yeast-reactive T cells within CD154+ Tmem measured by flow cytometry. (g) Serum anti-IgG and IgA ASCA antibody concentrations in non-FDRs (n = 46) and IBD-FDRs (n = 25). (h) Cytotoxic marker expression in IBD-FDRs in relation to elevated ASCA levels of the individual IBD-FDRs (ASCA < 10RU/ml n = 8, ASCA > 10 RU/ml n = 5). Individual donors are shown as dots. Each symbol in (a, b, c, e, g, h) represents one individual donor. Horizontal lines indicate mean values in (a). Truncated violin plots with quartiles and range are shown in (b, c, e). Box-and-whisker plots are shown in (h) with center lines represent the median, box limits represent 25% (lower) and 75% (upper) quartiles and whiskers represent minimum/maximum. Statistical differences: two-tailed Mann-Whitney test in (a, b, c, e, h).