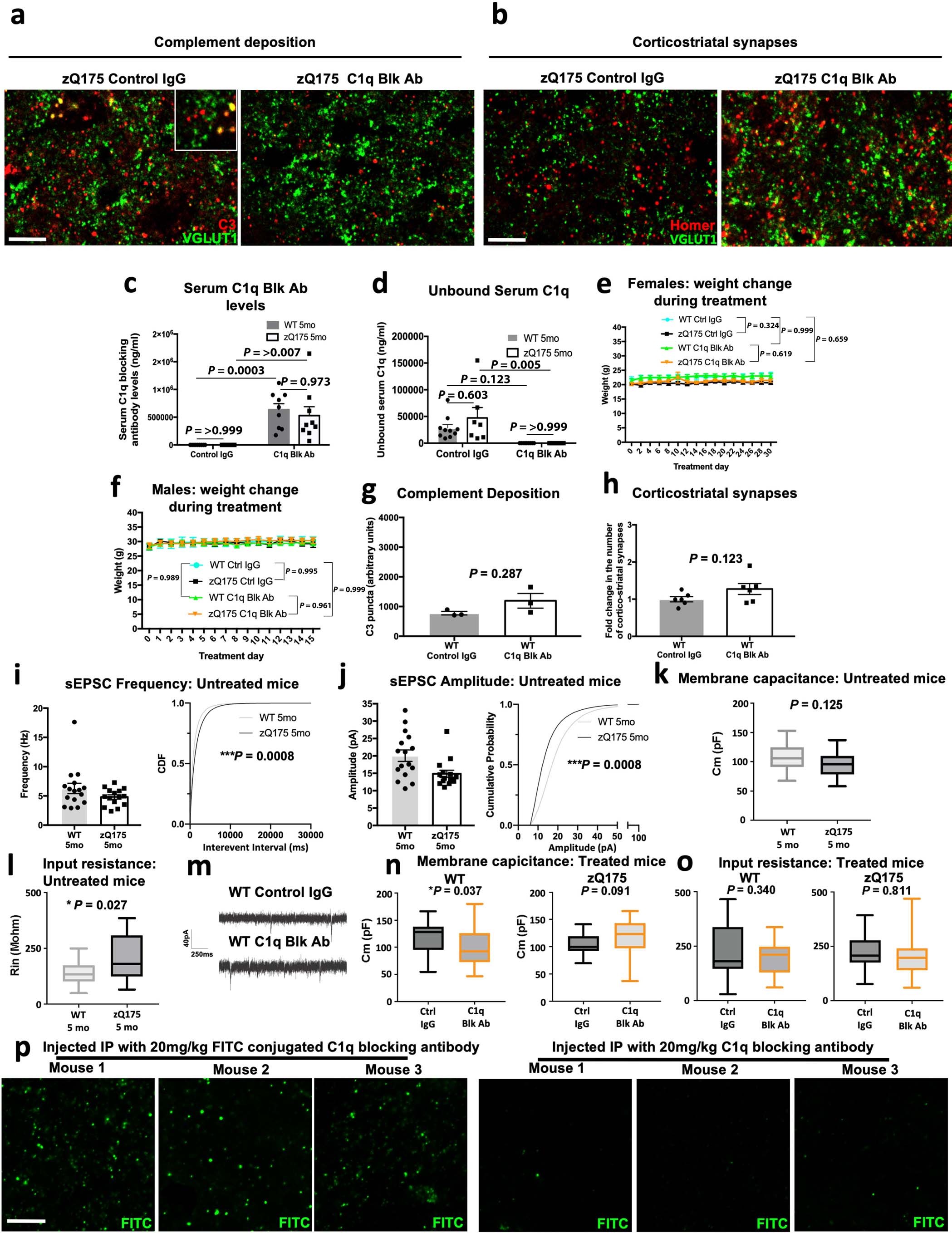
Extended Data Fig. 8: Preventing microglial recognition of complement opsonized structures can reduce synaptic loss and prevent the development of cognitive deficits in HD mice.

(a) Representative confocal images of VGLUT1 and C3 staining in the dorsolateral striatum of 4 mo zQ175 mice that received intraperitoneal injections of a C1q function blocking antibody (M1) or a control IgG. Scale bar = 5 μm. (b) Representative confocal images of Homer1 and VGLUT1 staining in the dorsolateral striatum of zQ175 mice treated with the C1q function blocking antibody or a control IgG. Scale bar = 5 μm. (c) Bar chart showing quantification of the serum levels of the C1q function blocking antibody in 5 mo zQ175 mice and WT littermates following 1 mo treatment with either the blocking antibody or a control IgG, n = 10 WT mice with control IgG (5 F and 5 M); 9 WT mice with C1q Blk Ab (4 F and 5 M); 7 zQ175 mice with control IgG (3 F and 4 M); 9 zQ175 mice with C1q Blk Ab (5 F and 4 M). Two way anova p = <0.0001 for treatment type and p = 0.6 for genotype with WT control IgG vs zQ175 control IgG p = >0.999; WT control IgG vs WT C1q Blk Ab p = 0.0003; WT control IgG vs zQ175 C1q Blk Ab p = 0.003; zQ175 control IgG vs WT C1q Blk Ab p = 0.001; zQ175 control IgG vs zQ175 C1q Blk Ab p = 0.007; and WT C1q Blk Ab vs zQ175 C1q Blk Ab p = 0.973 via Sidak’s multiple comparisons test. (d) Bar chart showing levels of unbound C1q in the same serum tested in (c), n = 10 WT mice with control IgG; 9 WT mice with C1q Blk Ab; 7 zQ175 mice with control IgG; 9 zQ175 mice with C1qBlkAb. Two way anova p = 0.0001 for treatment type and p = 0.286 for genotype with WT control IgG vs zQ175 control IgG p = 0.603; WT control IgG vs WT C1q Blk Ab p = 0.123; WT control IgG vs zQ175 C1q Blk Ab p = 0.123; zQ175 control IgG vs WT C1q Blk Ab p = 0.005; zQ175 control IgG vs zQ175 C1q Blk Ab p = 0.005; WT C1q Blk Ab vs zQ175 C1q Blk Ab p = >0.999 via Sidak’s multiple comparisons test. (e) Weight changes in female mice treated with the C1q function blocking antibody or a control IgG, n = 7 WT with Ctrl IgG (3 F and 4 M), n = 5 zQ175 with Ctrl IgG (3 F and 2 M), n = 7 WT with C1q Blk Ab (3 F and 4 M), n = 4 zQ175 with C1q Blk Ab (2 F and 2 M). Two way anova with genotype/treatment as a source of variation p = 0.223; WT Ctrl IgG vs zQ175 Ctrl IgG p = 0.324; WT Ctrl IgG vs WT C1q Blk Ab p = 0.999; zQ175 Ctrl IgG vs zQ175 C1q Blk Ab p = 0.970; WT C1q Blk Ab vs zQ175 C1q Blk Ab p = 0.619; WT Ctrl IgG vs zQ175 C1q Blk Ab p = 0.659; zQ175 Ctrl IgG vs WT C1q Blk Ab p = 0.294 via Sidak’s multiple comparisons test. (f) Weight changes in male mice treated with the C1q function blocking antibody or a control IgG, n = 4 WT Ctrl IgG (2 F and 2 M), n = 5 zQ175 Ctrl IgG (2 F and 3 M), n = 5 WT C1q Blk Ab (3 F and 2 M), n = 7zQ175 C1q Blk Ab (3 F and 4 M). Two way anova with genotype/treatment as a source of variation p = 0.959, with WT Ctrl IgG vs zQ175 Ctrl IgG p = 0.995; WT Ctrl IgG vs WT C1q Blk Ab p = 0.989; WT Ctrl IgG vs zQ175 C1q Blk Ab p = 0.999; zQ175 Ctrl IgG vs zQ175 C1q Blk Ab p = 0.979; WT C1q Blk Ab vs zQ175 C1q Blk Ab p = 0.961; zQ175 Ctrl IgG vs WT C1q Blk Ab p = 0.999 via Sidak’s multiple comparisons test (g) Bar chart showing quantification of C3 puncta in the neuropil of 5 mo WT mice treated for 1 mo with the C1q function blocking antibody or a control IgG, n = 3 mice (2 F and 1 M for both genotypes). Unpaired two-tailed t-test p = 0.177. (h) Bar chart showing quantification of corticostriatal synapses in the dorsolateral striatum of 5 mo WT mice treated for 1 mo with the C1q function blocking antibody or a control IgG, n = 3 mice (2 F and 1 M for both genotypes). Unpaired two-tailed t-test p = 0.287. (i) Cumulative distribution plot of inter-spike intervals (ISI) obtained from whole-cell voltage clamp recordings of medium spiny neuron spontaneous excitatory postsynaptic currents. Recordings were carried out in slices from 5 mo WT and zQ175 mice (Grey = WT, Black = zQ175). Bar chart shows average frequency (Hz) per cell recorded across conditions, n = 16 WT cells and 15 zQ175 cells from 5 WT and 4 zQ175 mice. Kolmogorov-Smirnov test for the cumulative distribution plot p = 0.0008. (j) Cumulative distribution plot of amplitude obtained from whole-cell voltage clamp recordings of medium spiny neuron spontaneous excitatory postsynaptic currents. Recordings were carried out in slices from 5 mo WT and zQ175 mice (Grey = WT, Black = zQ175). Bar chart shows average amplitude (pA) per cell recorded across conditions, n = 16 WT cells and 15 zQ175 cells from 5 WT and 4 zQ175 mice. Kolmogorov-Smirnov test for the cumulative distribution plot p = 0.0008. (k) Box and whisker plots (box extends from 25th to 75th percentiles and whiskers equal min to max) showing the mean capacitance per cell from sEPSC recordings of MSN’s in slices taken from 5 mo zQ175 mice and WT littermates, n = 16 WT cells and 15 zQ175 cells from 5 WT and 4 zQ175 mice. Unpaired two-tailed t-test, p = 0.125. (l) Box and whisker plots (box extends from 25th to 75th percentiles and whiskers equal min to max) showing the mean input resistance per cell from sEPSC recordings of MSN’s in slices taken from 5 mo zQ175 mice and WT littermates, n = 16 WT cells and 15 zQ175 cells from 5 WT and 4 zQ175 mice. Unpaired two-tailed t-test, p = 0.027. (m) Representative traces of sEPSCs recorded from MSNs in striatal slices from 5 mo WT mice which had been treated for 1 mo with control IgG or the C1q function blocking antibody. (n) Box and whisker plots (box extends from 25th to 75th percentiles and whiskers equal min to max) showing the mean capacitance per cell from sEPSC recordings of MSN’s in slices taken from 5 mo zQ175 mice and WT littermates treated with the C1q Blk antibody (M1) or a control IgG, n = 23 cells from 7 mice for WT Ctrl IgG; n = 17 cells from 7 mice for WT C1q Blk Ab.; n = 14 cells from 4 mice for zQ175 Ctrl IgG; and n = 23 cells from 7 mice for zQ175 C1q Blk Ab. Unpaired two-tailed t-test for WT p = 0.037; for zQ175 p = 0.091. (o) Box and whisker plots (box extends from 25th to 75th percentiles and whiskers equal min to max)showing the mean input resistance per cell from sEPSC recordings of MSN’s in slices taken from 5 mo zQ175 mice and WT littermates treated with the C1q Blk antibody (M1) or a control IgG, n = 23 cells from 7 mice for WT Ctrl IgG; n = 17 cells from 7 mice for WT C1q Blk Ab.; n = 14 cells from 4 mice for zQ175 Ctrl IgG; and n = 23 cells from 7 mice for zQ175 C1q Blk Ab. Unpaired two-tailed t-test for WT p = 0.340; for zQ175 p = 0.811. (p) Representative confocal images of the dorsal striatum of 7 mo zQ175 mice injected IP with 20 mg/kg of FITC conjugated C1q function blocking antibody, or unconjugated blocking antibody 24 h prior to sacrifice. Scale bar = 10 μm. Note that only in mice treated with FITC conjugated C1q function blocking antibody is there evidence of punctate staining in the neuropil, n = 3 7 mo zQ175 mice treated with 20 mg/kg of FITC conjugated C1q function blocking antibody and n = 3 7 mo zQ175 mice treated with 20 mg/kg of unconjugated C1q function blocking antibody (2 F and 1 M for both conditions). For bar charts, bars depict the mean and all error bars represent SEM. Stars depict level of significance with *=p < 0.05, **p = <0.01 and ***p < 0.001.