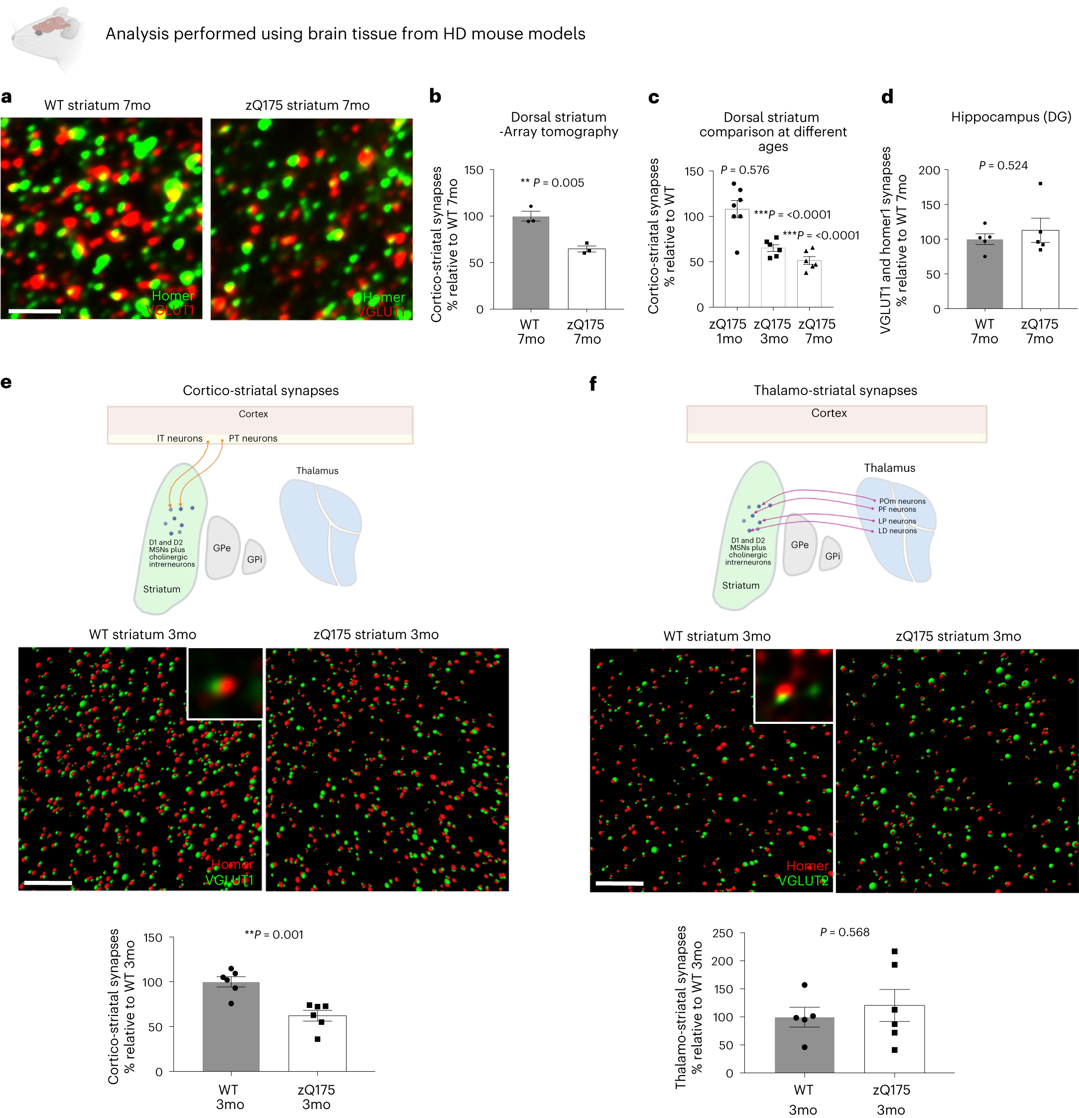
Fig. 2: Early and selective loss of corticostriatal synapses in HD.

a, Representative array tomography projections of dorsolateral striatum of 7-month-old zQ175 and WT littermates stained with antibodies to Homer1 and VGLUT1. Scale bar, 3 μm. b, Imaris and MATLAB quantification of synapse numbers in the array tomography projections, n = 3 WT mice and 3 zQ175. Unpaired two-tailed t-test, P = 0.0048. c, Quantification of corticostriatal synapses in the dorsolateral striatum of zQ175 mice at different ages expressed as a % of WT numbers at the same age, n = 7 WT mice and 7 zQ175 mice at 1 month of age; n = 6 WT and 6 zQ175 mice at 3 months of age; and n = 6 WT and 6 zQ175 mice at 7 months of age. Unpaired two-tailed t-test relative to WT at each age at 1 month of age P = 0.576, at 3 months of age P = 0.000064 and at 7 months of age P = 0.000007. d, Quantification of VGLUT1-labeled glutamatergic synapses in the molecular layer of the dentate gyrus of the hippocampus of 7-month-old zQ175 mice and WT littermates, n = 5 WT mice and 5 zQ175 mice. Unpaired two-tailed t-test, P = 0.524. e, SIM images show a significant reduction in the number of corticostriatal synapses in the dorsolateral striatum of 3-month-old zQ175 mice. Pictograms show synapses defined as presynaptic and postsynaptic spheres (rendered around immunofluorescent puncta) whose centers are less than 0.3 μm apart. Inset shows a representative example of co-localized presynaptic and postsynaptic puncta rendered through SIM imaging. Scale bar, 5 μm. Bar chart shows MATLAB quantification of corticostriatal synapses, n = 6 WT mice and 6 zQ175 mice. Unpaired two-tailed t-test, P = 0.001. f, SIMs showing no difference in the numbers of thalamostriatal synapses at 3 months of age as denoted by staining with the presynaptic marker VGLUT2. Scale bar, 5 μm. Bar chart shows quantification of these images, n = 5 WT and 6 zQ75 mice. Unpaired two-tailed t-test, P = 0.568. For bar charts, bars depict the mean. All error bars represent s.e.m. *P < 0.05, **P < 0.01 and ***P < 0.001. GPe, globus pallidus externa; GPi, globus pallidus internus; IT, intratelencephalic; LD, laterodorsal nucleus; LP, lateral posteria nucleus; mo, months old; POm, posterior medial nucleus; PF, parafascicular thalamic nucleus; PT, pyramidal tract; SIM, structured illumination microscopy.