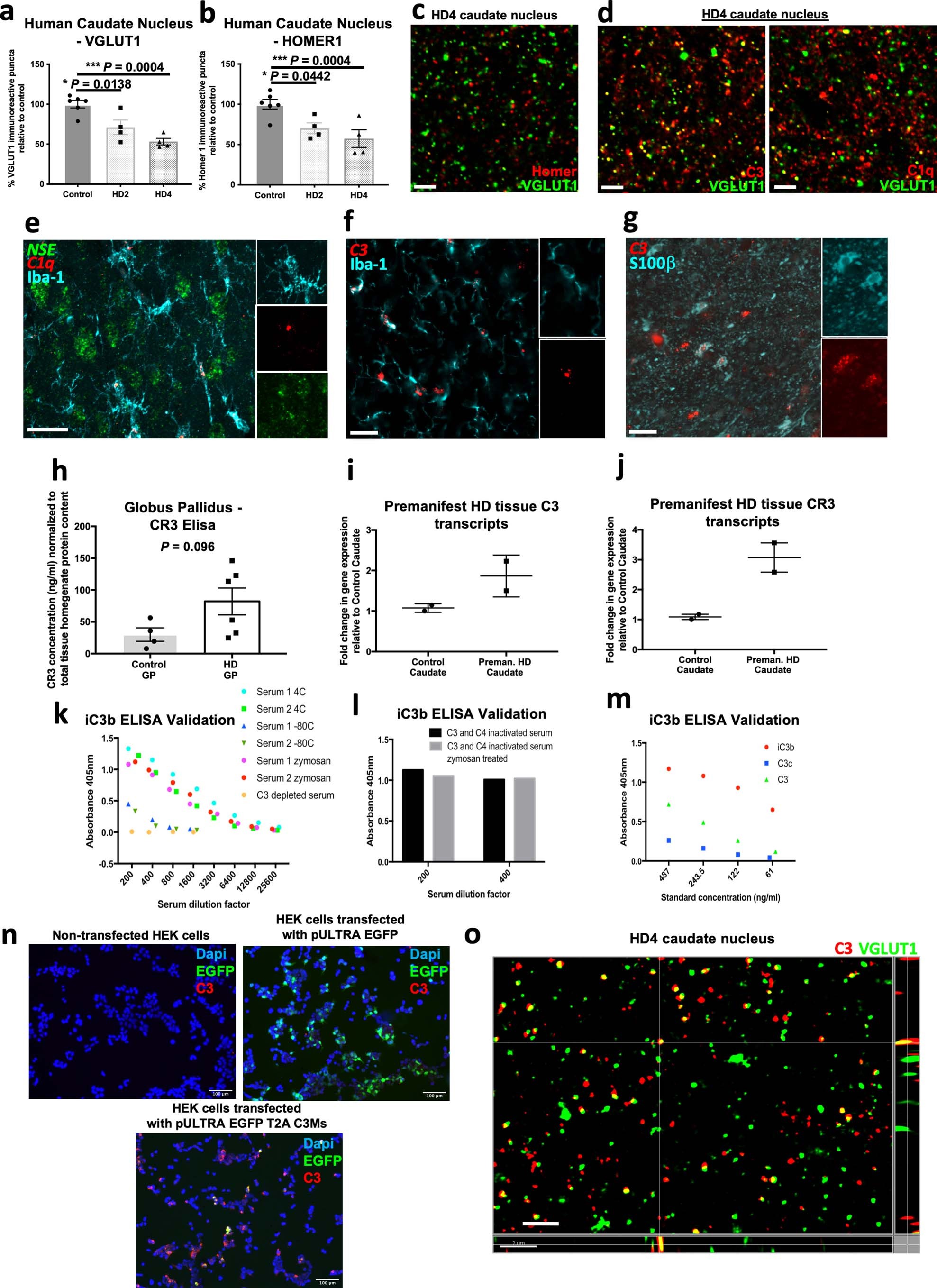
Extended Data Fig. 1: Loss of specific synaptic populations, activation and association of complement proteins with synaptic elements and adoption of a more phagocytic microglial state are evident in postmortem brain tissue from HD patients.

(a) Bar chart showing quantification of VGLUT1 immunoreactive puncta in the caudate nucleus of control, Vonsattel grade 2 HD and Vonsattel grade 4 HD tissue, n = 6 control, n = 4 HD with Vonsattel 2 tissue grade and 4 HD with Vonsattel 4 tissue grade. One way anova p = 0.0005; Tukey’s multiple comparisons test, control vs HD2 p = 0.0138; control vs HD4 p = 0.0004; HD2 vs HD4 p = 0.172. (b) Bar chart showing quantification of HOMER1 immunoreactive puncta in the caudate nucleus of control, Vonsattel grade 2 HD and Vonsattel grade 4 HD tissue, n = 6 control, n = 4 HD with Vonsattel 2 tissue grade and 4 HD with Vonsattel 4 tissue grade. One way anova p = 0.0054; Tukey’s multiple comparisons test, control vs HD2 p = 0.0442; control vs HD4 p = 0.0058; HD2 vs HD4 p = 0.541. (c) Representative confocal image showing staining for corticostriatal synaptic markers in the caudate nucleus of an HD patient, who has been assessed to be Vonsattel grade 4. Scale bar = 5 μm. This experiment was repeated 3 times. (d) Left panel is a representative confocal image showing staining for C1Q and VGLUT1 in the caudate nucleus of an HD patient, who has been assessed to be Vonsattel grade 4. Scale bar = 5 μm. Right panel is a representative confocal image showing staining for C3 and VGLUT1 in the caudate nucleus of an HD patient, who has been assessed to be Vonsattel grade 4. Scale bar = 5 μm. This experiment was repeated 3 times. (e) Representative confocal image of in situ staining for C1Q and NSE alongside IHC for microglial marker IBA1 in the caudate nucleus of postmortem tissue from an HD patient (Vonsattel grade 2). Scale bar = 20 μm. (f) Representative confocal image of in situ staining for C3 alongside IHC for microglial marker IBA1 in the caudate nucleus of postmortem tissue from an HD patient (Vonsattel grade 2). Scale bar = 20 μm. This experiment was repeated 3 times. (g) Representative confocal image of an in situ staining for C3 alongside IHC for astrocytic marker S100β in the caudate nucleus of postmortem tissue from an HD patient (Vonsattel grade 2). Scale bar = 20 μm. This experiment was repeated 3 times. (h) Bar chart showing ELISA measurements of the concentration of complement receptor CR3 in proteins extracted from the globus pallidus (GP) of postmortem tissue from manifest HD patients and control (no documented evidence of neurodegenerative disease; see Methods and supplemental table 2) individuals after normalization for total tissue homogenate protein content, n = 4 control GP and 6 HD GP (there was not enough protein available from one of the control sample that had previously been employed in the C3, iC3b and hemoglobin ELISA’s (the results of which are depicted in Fig. 5a,b and c) and as such it was not tested here). Unpaired two-tailed t-test p = 0.096 (i) Dot plot showing the fold change in mRNA levels of complement component C3 in samples from the caudate nucleus of two premanifest HD patients relative to those seen in two clinically normal (see Methods and Supplemental table 2) individuals. (j) Dot plot showing the fold change in mRNA levels of complement receptor CR3 in samples from the caudate nucleus of two premanifest HD patients relative to those seen in two clinically normal (see Methods and Supplemental table 2) individuals. (k) Superimposed scatter blot showing the relative absorbance values of different serum samples employed in the iC3b ELISA. Note that in two independent serum samples, in which the complement pathway has been activated either by incubating the serum at 4 °C for 7 days or treating with 10 mg/ml of zymosan for 30 min at 37 °C, the absorbance values for the highest concentration of serum tested are approximately double that of the same samples left untreated and maintained at -80 °C. Thus demonstrating that this assay reflects complement cascade activation as would be predicted for an ELISA measuring levels of iC3b, a cleavage fragment of complement component C3 formed following cascade activation. (l) Bar graph showing the relative absorbance values of C3/C4 inactivated serum samples employed in the iC3b ELISA. Note that, unlike in (k) treatment of this serum with zymosan fails to increase levels of iC3b. Thus confirming the specificity of the ELISA by demonstrating that it reflects changes in a species that increases in response to complement cascade activation but is prevented from forming in the absence of functioning C3 and C4. (m) Superimposed scatter blot showing the relative absorbance values of different concentrations of complement component C3 standards purified from human serum using PEG precipitation and DEAE ion chromatography. Note that at all concentrations tested iC3b (generated by the cleavage of C3b with factor I in the presence of factor H) gave a higher absorbance value than uncleaved full length C3 or a subsequent cleavage component C3c (generated by treating iC3b with “trypsin like” proteases). Thus further demonstrating the specificity of this ELISA for iC3b versus the full-length protein or other cleavage components. (n) Representative images of non-transfected HEK 293 cells or those transfected with pULTRA EGFP or pULTRA EGFP T2A C3Ms stained with the same C3 antibody employed in the immunohistochemical analysis depicted in this figure and in Fig. 3, Extended Data Fig. 3, Fig. 5, Extended Data Fig. 8g, and Extended Data Fig. 4. Scale bar = 100 μm. (o) Orthogonal view of a representative structured illumination image showing C3 and VGLUT1 staining in the caudate nucleus of tissue from an HD patient (Vonsattel grade 4). Scale bar = 2 μm. For bar charts, bars depict the mean This experiment was repeated four times. All error bars represent SEM. Stars depict level of significance with *=p < 0.05, **p = <0.01 and ***p < 0.001.