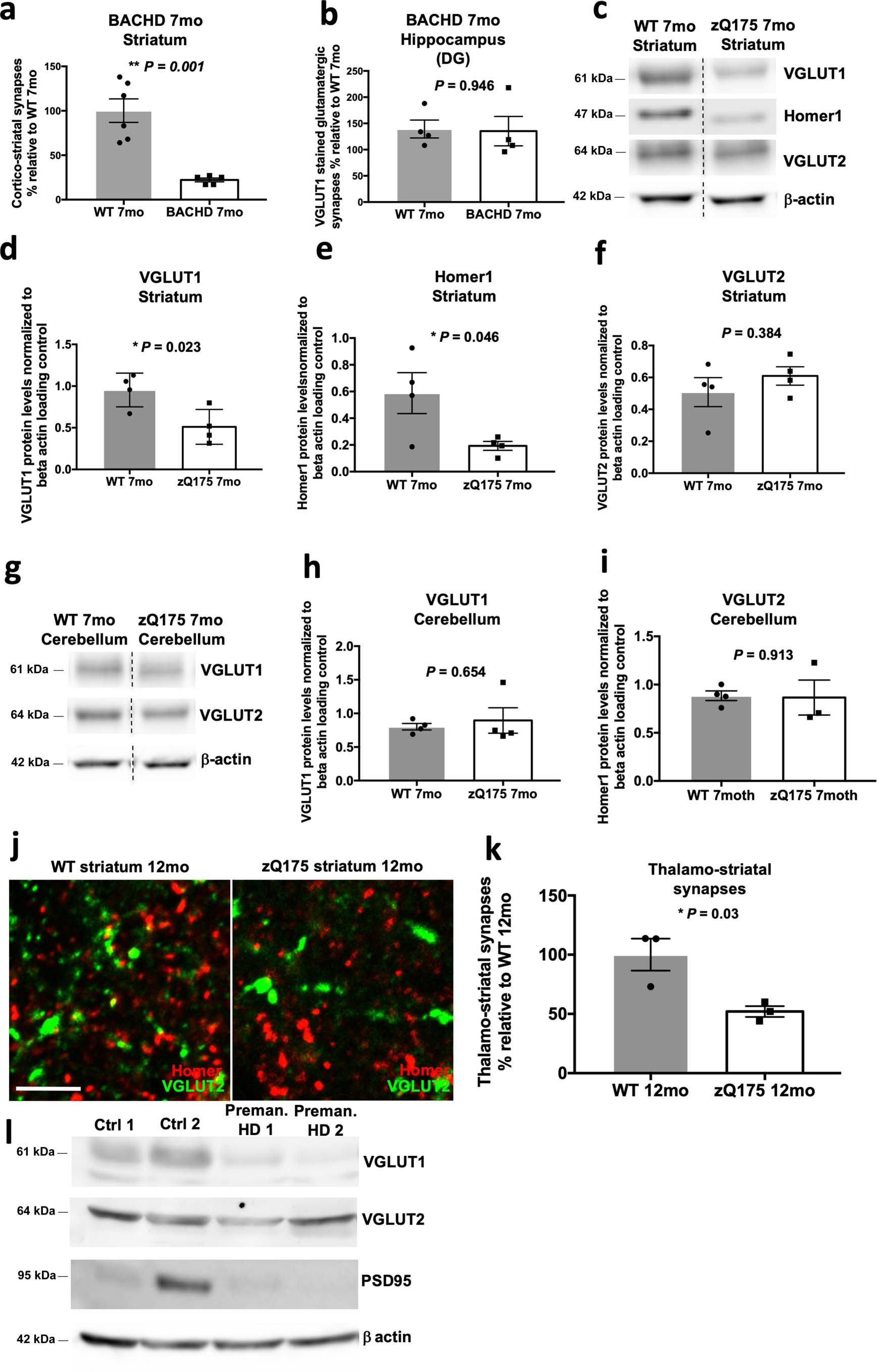
Extended Data Fig. 2: Early and selective loss of corticostriatal synapses in a mouse model of Huntington’s disease.

(a) Bar chart shows quantification of corticostriatal synapses in the dorsolateral striatum of 7 mo BACHD mice and WT littermates, n = 6 WT 5 BACHD mice (3 F and 3 M for WT and 2 F and 3 M for BACHD). Unpaired two-tailed t-test p = 0.001. (b) Bar chart shows quantification of VGLUT1 stained glutamatergic synapses in the hippocampus (dentate gyrus) of 7 mo BACHD mice and WT littermates, n = 4 WT and 4 BACHD mice (2 F and 2 M for both genotypes). Unpaired two-tailed t-test p = 0.946. (c) Representative immunoblot showing that levels of pre and postsynaptic markers of the corticostriatal synapse, VGLUT1 and Homer1 respectively, are reduced in the striatum of 7 mo zQ175 mice relative to that seen in WT littermate controls but levels of the thalamostriatal synapse marker, VGLUT2, are not. Hashed lines are used to denote the fact that non-adjacent lanes from the same immunoblot are being depicted. Images showing the full lane chemiluminescent signal can be found in Source data 1. (d,e,f) Bar charts showing quantification of the relative protein levels of these synaptic markers in 7 mo zQ175 mice and WT littermates, n = 4 WT and 4 zQ175 mice (2 F and 2 M for both genotypes). Unpaired two-tailed t-tests, VGLUT1 p = 0.0227; Homer1 p = 0.0455; VGLUT2 p = 0.3836 (g) Representative immunoblot showing that protein levels of VGLUT1 and VGLUT2 are not changed in the cerebellum of 7 mo zQ175 mice relative to that seen in WT littermate controls. Hashed lines are used to denote the fact that non adjacent lanes from the same immunoblot are being depicted. Images showing the full lane chemiluminescent signal can be found in Source data 1. (h,i) Bar charts showing quantification of relative protein levels in the cerebellum of 7 mo zQ175 mice and WT littermates, for VGLUT1 n = 4 WT and 4 zQ175 mice (2 F and 2 M for both genotypes) for VGLUT2 n = 4 WT and 3 zQ175 mice (2 F and 2 M for WT and 2 F and 1 M for zQ175). Unpaired two-tailed t-tests, VGLUT1 p = 0.654; VGLUT2 p = 0.913. (j) Representative confocal images of VGLUT2 and Homer1 staining in the dorsolateral striatum of 12 mo zQ175 mice and WT littermates. Scale bar = 5 μm. (k) Bar chart shows quantification of colocalized VGLUT2 and Homer1 puncta denoting thalamostriatal synapses in these mice, n = 3 WT and 3 zQ175 mice (2 F and 1 M for both genotypes). Unpaired two-tailed t-test, p = 0.03 (l) Immunoblot of protein samples from the caudate nucleus of two premanifest HD patients and two clinically normal individuals stained with antibodies to VGLUT1, VGLUT2, PSD95 and β actin. Note the reduction in VGLUT1 levels (a marker of the corticostriatal synapse) and decrease in PSD-95 levels (a marker of the postsynaptic density) but no change in VGLUT2 levels (a marker of the thalamostriatal synapse), n = 2 caudate samples from control (clinically normal; see Methods and supplemental table 2) individuals and 2 caudate samples from individuals with premanifest HD. Images showing the full lane chemiluminescent signal can be found in source data 2. For bar charts, bars depict the mean. All error bars represent SEM. Stars depict level of significance with *=p < 0.05, **p = <0.01 and ***p < 0.001.