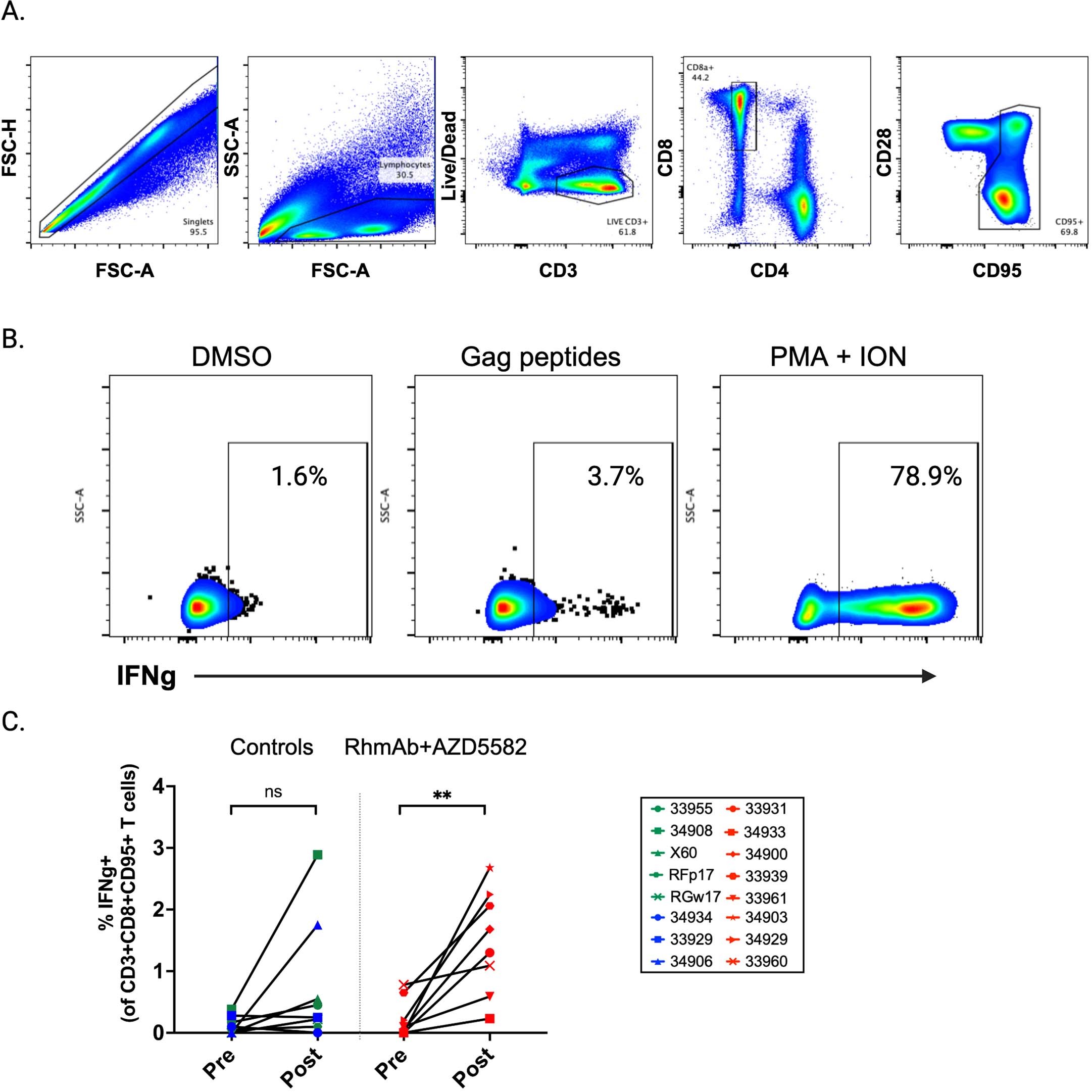
Extended Data Fig. 6: Adaptive effector cells.

a. Gating strategy to identify CD8+CD95+ T cells. b. Representative gating for IFNg in CD8+CD95+ T cells following incubation with DMSO (negative control), SIV Gag peptides, and phorbal 12-myristate 13-acetate (PMA) + ionomycin (ION) (positive control). c. Frequencies of SIV-specific memory CD8+ T cells in the ART and RhmAb controls (n = 8, left) and RhmAb + AZD5582 group (n = 8, right). Data points shown are DMSO subtracted from the Gag condition at each time point and for each individual RM. Statistical significance was determined using the two-sided Wilcoxon matched-pairs signed-rank test. ** p < 0.01.