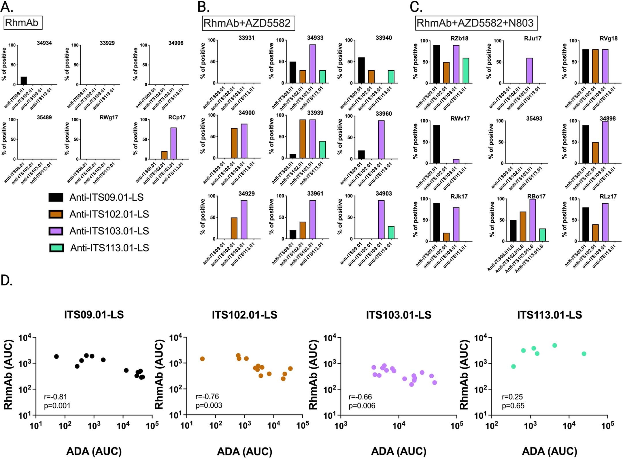
Extended Data Fig. 3: ADA measurements in individual macaques.

a–c. ADA development in the three groups that received RhmAbs (% of time points where ADA was detected during the ten weeks of the intervention phase). d. Negative correlation between RhmAb serum concentrations (AUC) and ADA levels (AUC) (all groups combined) for all RhmAbs except ITS113.01-LS. Nonparametric two-sided Spearman correlation with 95% confidence interval was used for statistical analysis.