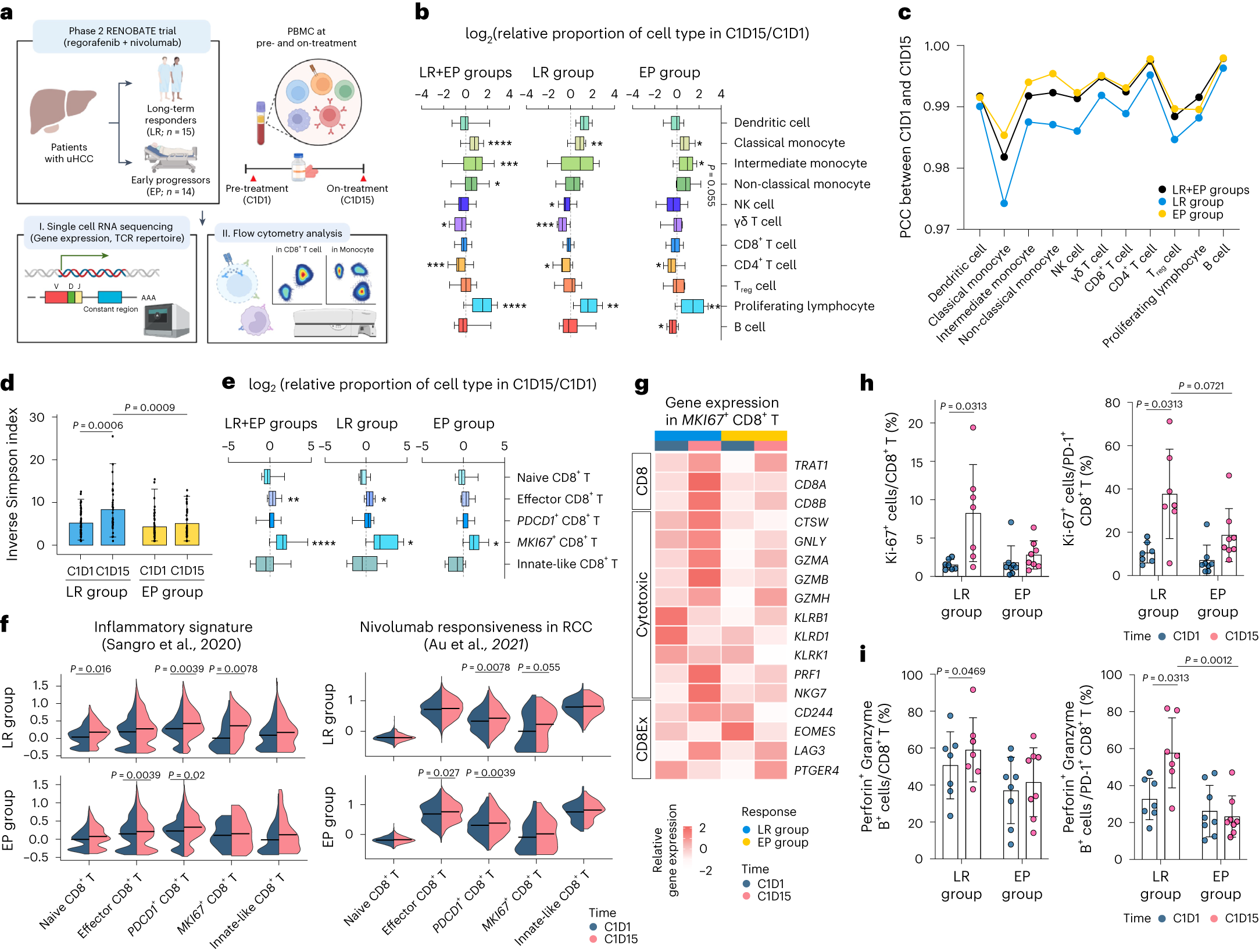
Fig. 3: Overall immune landscapes and dynamic changes of CD8+ T cell subsets in peripheral blood.
From: Regorafenib plus nivolumab in unresectable hepatocellular carcinoma: the phase 2 RENOBATE trial

a, Schematic summary of the design of exploratory analyses. b, Box plots showing the fold change in proportions of immune cell types among PBMCs in long-term responders (LR; n = 9), early progressors (EP; n = 9) and both (n = 18). c, PCC of each cell type between C1D1 and C1D15. d, Bar plots showing the TCR diversity, as represented by the inverse Simpson index for CD8+ T cells in LR (n = 15) and EP (n = 14) between C1D1 and C1D15. e, Box plots showing the fold change in the proportions of CD8+ T cell subclusters among NK/T cells among LR (n = 9), EP (n = 9) and both (n = 18). f, Violin plots showing the module score for gene sets related to inflammatory signature (left) and nivolumab responsiveness in each CD8+ T cell cluster (right). g, Heat map showing expression levels of CD8 and genes related to cytotoxicity and T cell exhaustion among MKI67+CD8+ T cells. h, Proportion of Ki-67+ cells among CD8+ T cells and PD-1+CD8+ T cells, before and after treatment, among LR (n = 7) and EP (n = 8). i, Proportion of Granzyme B+perforin+ cells among CD8+ T cells and PD-1+CD8+ T cells, before and after treatment, among LR (n = 7) and EP (n = 8). Gating strategy of CD8+ T cells is shown in Extended Data Fig. 5c. *P < 0.05, **P < 0.01, ***P < 0.005, ****P < 0.001, according to a Wilcoxon signed-rank test for paired groups and two-tailed Mann–Whitney U-test for unpaired groups. Data are presented as mean ± s.d. In each box plot, the box represents the interquartile range, and whiskers represent minima and maxima. RCC, renal cell carcinoma.