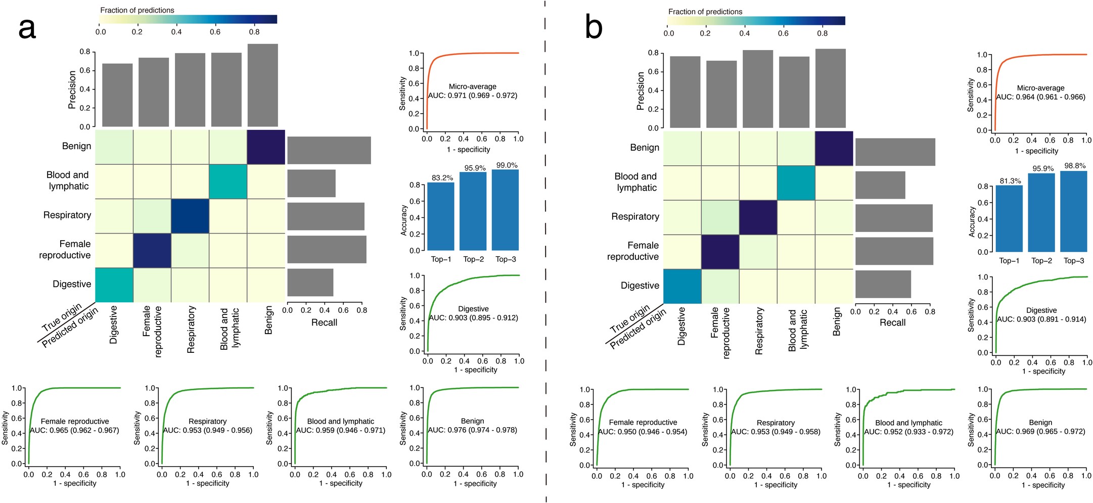
Extended Data Fig. 4: Classification performance of TORCH model on high-certainty cases and low-certainty cases respectively.
From: Prediction of tumor origin in cancers of unknown primary origin with cytology-based deep learning

Overall micro-averaged one-versus-rest auroc is similar for cases in the low-certainty group (b) compared with high-certainty group (a) [0.964 (0.961–0.966) versus 0.971 (0.969–0.972) (P = 0.106)].